FIRMA: TESLA
MODEL: 32S306BH
MAINBOARD: 5844-A6M34G-0P00 VER:00.03
PANEL: Skyworth GDL320HY (LD0-007) Rev.00
Ty: LC320DXJ-SHA2
***************************************
SIMPTOMI:
Zamrzne sliku svakih 3-4 sekundi ton ide normalno
DETALJAN OPIS KVARA i PREDUZETE RADNJE:
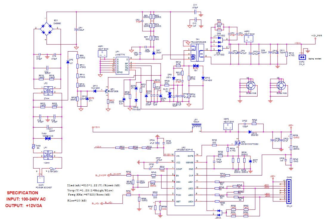
Slika se zamrzne na svakih 3-4 sekundi a ton ide normalno, prima funkcije sa daljinskog koje prikaze pose tih 3-4 sekunde. U gornjem delu se pojavi horizontalna linija. Zamenjeni naduvani elektroliti 470/25 u mreznom delu tj na izlazu 12V. Zamenom se nista nije promenilo. Vratio sam na fabricko podesavanje, nista se nije promenilo. TV je moj. Do pre 15 god sam se bavio servisiranjem VCR i CRT, penzionisao sam se, ovo je novo za mene pa bih zamolio kolege za pomoc. Zelim malo da osetim onaj osecaj, kada sam veci od planine, kada sam popravio nesto novo.
