Bosch WFL247Y izgorene komponente
Urednici: goranfri,nike,sim,Honorarac
Pravila foruma
BT-expert info - BTexpert forumi
U naslov teme prvo pisati ime proizvođača, zatim oznake modela bez crtica i razmaka i kratak opis kvara. U post obavezno upisati ID ili EAN oznake sa poleđine aparata u suprotnom tema će biti obrisana.
Praktikujemo da na kraju opišemo kako smo rešili problem. Zatim zatvorimo temu >UPUTSTVO<
PRILIKOM POSTAVLJANJA PITANJA U VEZI ELEKTRONSKOG MODULA OBAVEZNO POPIŠITE SVE OZNAKE sa ploče i sa nalepnica, dobro bi došla i po koja fotografija.
BT-expert info - BTexpert forumi
U naslov teme prvo pisati ime proizvođača, zatim oznake modela bez crtica i razmaka i kratak opis kvara. U post obavezno upisati ID ili EAN oznake sa poleđine aparata u suprotnom tema će biti obrisana.
Praktikujemo da na kraju opišemo kako smo rešili problem. Zatim zatvorimo temu >UPUTSTVO<
PRILIKOM POSTAVLJANJA PITANJA U VEZI ELEKTRONSKOG MODULA OBAVEZNO POPIŠITE SVE OZNAKE sa ploče i sa nalepnica, dobro bi došla i po koja fotografija.
-
ROAMER
- gx

- Postovi: 298
- Pridružen: 29 Jun 2016, 15:07
- Location: Umag
- Contact person: Dragan
- Specialty: consumer
Bosch WFL247Y izgorene komponente
Pozdrav svima.
Radim prijatelju pomoc na daljinu. Izgorili su mu elementi na elektronici. Isti kao i na ovoj temi:
http://www.fanzo.org/forum/viewtopic.ph ... 2A#p303167
Samo sto je drugi model masine.
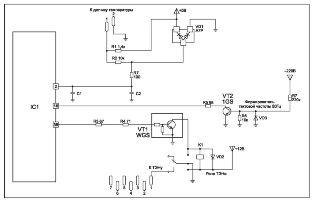
Da li moze neko da mi potvrdi da li je to ulaz za NTC i koji je to tranzistor u pitanju? Ako treba dodatni info, pitat cu ga pa postaviti.
Hvala
Radim prijatelju pomoc na daljinu. Izgorili su mu elementi na elektronici. Isti kao i na ovoj temi:
http://www.fanzo.org/forum/viewtopic.ph ... 2A#p303167
Samo sto je drugi model masine.
Da li moze neko da mi potvrdi da li je to ulaz za NTC i koji je to tranzistor u pitanju? Ako treba dodatni info, pitat cu ga pa postaviti.
Hvala
Zadnja izmena: sim, dana 29 Apr 2020, 00:11, ukupno menjano 1 put.
Razlog: .
Razlog: .
Iskustvo je direktno proporcionalno kolicini unistene opreme............
-
ROAMER
- gx

- Postovi: 298
- Pridružen: 29 Jun 2016, 15:07
- Location: Umag
- Contact person: Dragan
- Specialty: consumer
Re: Bpsch WFL247Y izgorene komponente
Evo i slike. Po njegovoj prici nesto se premostilo na grijacu. Pa ako je ovo NTC ulaz. Onda predpostavljam sta se premostilo.
Iskustvo je direktno proporcionalno kolicini unistene opreme............
- sim
- gxu

- Postovi: 1184
- Pridružen: 09 Jul 2009, 21:43
- Location: Krusevac
- Warranty service: Bela tehnika
- Contact person: Ivan
- Phone number: 0038162303936
- Specialty: whitegoods
Re: Bosch WFL247Y izgorene komponente
Po svemu sudeci ta tvoja ploca je ista ili vrlo slicna sa plocom u toj drugoj temi. Tako da odgovaraju komponente sa slike u drugoj temi.
Trebalo bi da se tu kaci ntc.
Trebalo bi da se tu kaci ntc.
SIMkom
- sim
- gxu

- Postovi: 1184
- Pridružen: 09 Jul 2009, 21:43
- Location: Krusevac
- Warranty service: Bela tehnika
- Contact person: Ivan
- Phone number: 0038162303936
- Specialty: whitegoods
Re: Bosch WFL247Y izgorene komponente
E ovo treba skupo da platis !
Trazio sam ovo na net-u poslednja 2,5 sata i nasao:
Trazio sam ovo na net-u poslednja 2,5 sata i nasao:
SIMkom
-
ROAMER
- gx

- Postovi: 298
- Pridružen: 29 Jun 2016, 15:07
- Location: Umag
- Contact person: Dragan
- Specialty: consumer
Re: Bosch WFL247Y izgorene komponente
Sim, ako te put ikad navede u ovaj moj ćošak Istre, piva i još štošta te čeka!!! Ili odaberi valutu po želji!!!
Znači dupla dioda. Jedini problem što sam našao je da je dioda sa oznakom A7P zapravo BAV99W, a po njenom datasheetu, jedna dioda je naopako okrenuta. Nije kao na ovoj shemi. A ne vidim iz one druge teme šta piše na njegovoj diodi. Dioda koja ide na masu bi trebalo da je okrenuta anodom prema masi. Ovako uvijek drži napon 0,6 volti na svojoj anodi a samim tim neki sličan napon i na pinu 2 osim ako pin 2 ne radi na principu mjerenja struje.
Znači dupla dioda. Jedini problem što sam našao je da je dioda sa oznakom A7P zapravo BAV99W, a po njenom datasheetu, jedna dioda je naopako okrenuta. Nije kao na ovoj shemi. A ne vidim iz one druge teme šta piše na njegovoj diodi. Dioda koja ide na masu bi trebalo da je okrenuta anodom prema masi. Ovako uvijek drži napon 0,6 volti na svojoj anodi a samim tim neki sličan napon i na pinu 2 osim ako pin 2 ne radi na principu mjerenja struje.
Iskustvo je direktno proporcionalno kolicini unistene opreme............
- Stolle
- Preminuo
- Postovi: 19098
- Pridružen: 12 Avg 2006, 23:35
- Location: Srbija
- Specialty: tv-multimedia
- Lokacija: Dimitrovgrad
Re: Bosch WFL247Y izgorene komponente
Upiši oznake sa modula u prvi post da može da se nađe sutra.
"29 poslednjih dana u mesecu je najteže"
- sim
- gxu

- Postovi: 1184
- Pridružen: 09 Jul 2009, 21:43
- Location: Krusevac
- Warranty service: Bela tehnika
- Contact person: Ivan
- Phone number: 0038162303936
- Specialty: whitegoods
Re: Bosch WFL247Y izgorene komponente
Ovo bi trebali elektronicari da ti pomognu , oni ovo bolje razumeju nego ja.
Možda je i greska na šemi. Ta dupla dioda bi trebalo da sluzi kao zastita.
Jel procesor preživeo? Jel se ukljucuje elektonika?
Možda je i greska na šemi. Ta dupla dioda bi trebalo da sluzi kao zastita.
Jel procesor preživeo? Jel se ukljucuje elektonika?
SIMkom
- miodrag popovic
- gx

- Postovi: 3307
- Pridružen: 08 Nov 2006, 21:08
- Location: Srbija
- Phone number: 00381638773821
- Specialty: tv
- Lokacija: Pančevo Braće Jovanović 56
Re: Bosch WFL247Y izgorene komponente
Na tom simensu-boschu sam viđao kontra okrenutih dioda.Na dve elektronike iz rinfuza,nedirnute,na jednoj dioda u jedan smer,na drugoj u drugi.U krugu taho motora.Ne ta sa slike nego više prema konektoru motora,kod onog 472 većeg otpornika.Čisto kao napomena da radi ponekad i naopako
Bilo je i većih problema pa ih nismo rešili
- sim
- gxu

- Postovi: 1184
- Pridružen: 09 Jul 2009, 21:43
- Location: Krusevac
- Warranty service: Bela tehnika
- Contact person: Ivan
- Phone number: 0038162303936
- Specialty: whitegoods
Re: Bosch WFL247Y izgorene komponente * REŠENO *
Trazis svuda i na kraju nadjem u svom kompjuteru u dokumentaciji.
SIMkom
-
ROAMER
- gx

- Postovi: 298
- Pridružen: 29 Jun 2016, 15:07
- Location: Umag
- Contact person: Dragan
- Specialty: consumer
Re: Bosch WFL247Y izgorene komponente
Nisam još dobio apdejt šta se dešava sa ovom mašinom. Kad stigne info, javim.
Iskustvo je direktno proporcionalno kolicini unistene opreme............
-
- Slične teme
- Odgovori
- Pregledano
- Zadnji post
-
- 4 Odgovori
- 2310 Pregledano
-
Zadnji post napisao Hazbo
16 Jul 2017, 22:11
-
- 9 Odgovori
- 3439 Pregledano
-
Zadnji post napisao sim
21 Nov 2021, 12:44
-
-
Miele model: special softronic S potrebna oznaka komponente
napisao djole-79 » 08 Avg 2024, 15:28 » u VEŠ MAŠINE - 3 Odgovori
- 1231 Pregledano
-
Zadnji post napisao djole-79
08 Avg 2024, 21:35
-
-
-
Bosch ClassiXX5 600 AA Class electronic - RESHENO
napisao macedo » 28 Nov 2009, 22:43 » u VEŠ MAŠINE - 16 Odgovori
- 6015 Pregledano
-
Zadnji post napisao macedo
04 Dec 2009, 14:29
-
-
- 7 Odgovori
- 1743 Pregledano
-
Zadnji post napisao nesonisevic
14 svi 2012, 16:18
-
- 3 Odgovori
- 1137 Pregledano
-
Zadnji post napisao Ivek
24 svi 2012, 21:42
-
- 7 Odgovori
- 1453 Pregledano
-
Zadnji post napisao nesonisevic
16 Dec 2012, 13:40
-
- 13 Odgovori
- 2743 Pregledano
-
Zadnji post napisao elmedo
26 Sep 2013, 22:28
