ESR METAR - MAKEDONAC
Urednik: alexa_pg
- nec
- Site Admin

- Postovi: 4870
- Pridružen: 17 Okt 2007, 22:15
- Location: Makedonija, Strumica
- Phone number: 0038978425778
- Specialty: tv-multimedia
- Kontakt:
Re: ESR METAR - MAKEDONAC
Kad zamenimo ideje svi imamo duplo vise ideja
- srleboj
- gx

- Postovi: 1088
- Pridružen: 28 Sep 2006, 12:35
- Location: ZARKOVO-Beograd
- Contact person: spasoje
- Phone number: 003810112515373
- Specialty: tv
- Lokacija: ZARKOVO
Re: ESR METAR - MAKEDONAC
instrument je dobar brz
mane
baterija 3V (Morala prepravka)
i merenje kratkog spoja pokazuje da je elko OK
Zakljucak moj
da je ipak ovaj instrument iz cuprije neprevazidjen sto bi mladja populacija rekla VRH
imam raznih instrumenata al je ovaj broj1
https://www.kupujemprodajem.com/Elektro ... =155868964
mane
baterija 3V (Morala prepravka)
i merenje kratkog spoja pokazuje da je elko OK
Zakljucak moj
da je ipak ovaj instrument iz cuprije neprevazidjen sto bi mladja populacija rekla VRH
imam raznih instrumenata al je ovaj broj1
https://www.kupujemprodajem.com/Elektro ... =155868964
Zadnja izmena: srleboj, dana 26 Dec 2018, 18:42, ukupno menjano 1 put.
Спасоје
- branimir
- gx

- Postovi: 442
- Pridružen: 28 Mar 2017, 11:32
- Location: Srbija, Bačka Palanka
- Specialty: computers
Re: ESR METAR - MAKEDONAC
Zoki iz Ćuprije poseduje između ostalog DER Ee De-5000 s kojim je oduševljen, te mi je namera u neko vreme da ga nabavim.
Znam da ne znam, a sve što znam naučio sam od nekog.
- branimir
- gx

- Postovi: 442
- Pridružen: 28 Mar 2017, 11:32
- Location: Srbija, Bačka Palanka
- Specialty: computers
Re: ESR METAR - MAKEDONAC
Taj, cena zavisno od prateće opreme (adaptera).Inače snaja ima drugaricu koja je na radu u Nemačkoj pa preko nje nabavljamo stvari koje su na ibeju.Kamiondžije donesu.Prošle godine je tako nabavljena Fluke pipalica (slika sa neta) koja je koštala 80 evra na ibeju, uskoro stižu još neke stvari.
Znam da ne znam, a sve što znam naučio sam od nekog.
Re: ESR METAR - MAKEDONAC
mislis drugarica ? i ja se to pitam...od pocetka 
proradijo mi net zahvaljujuci fanzi
- srleboj
- gx

- Postovi: 1088
- Pridružen: 28 Sep 2006, 12:35
- Location: ZARKOVO-Beograd
- Contact person: spasoje
- Phone number: 003810112515373
- Specialty: tv
- Lokacija: ZARKOVO
Re: ESR METAR - MAKEDONAC
Sto je taj instrument poseban sta to on moze i nije nesto skup (preterano)
Спасоје
- branimir
- gx

- Postovi: 442
- Pridružen: 28 Mar 2017, 11:32
- Location: Srbija, Bačka Palanka
- Specialty: computers
Re: ESR METAR - MAKEDONAC
Kako ga još nemam ne mogu dati odgovor, prošle godine mi je Zoran u nekom razgovoruo između ostalog napomenuo da ga koristi i dao mi preporuku. Koga interesuje instrument Zoran će rado pojasniti sve mogućnosti, barem je tako tada bilo.Svakako sam nameran da ga nabavim.
Znam da ne znam, a sve što znam naučio sam od nekog.
Re: ESR METAR - MAKEDONAC
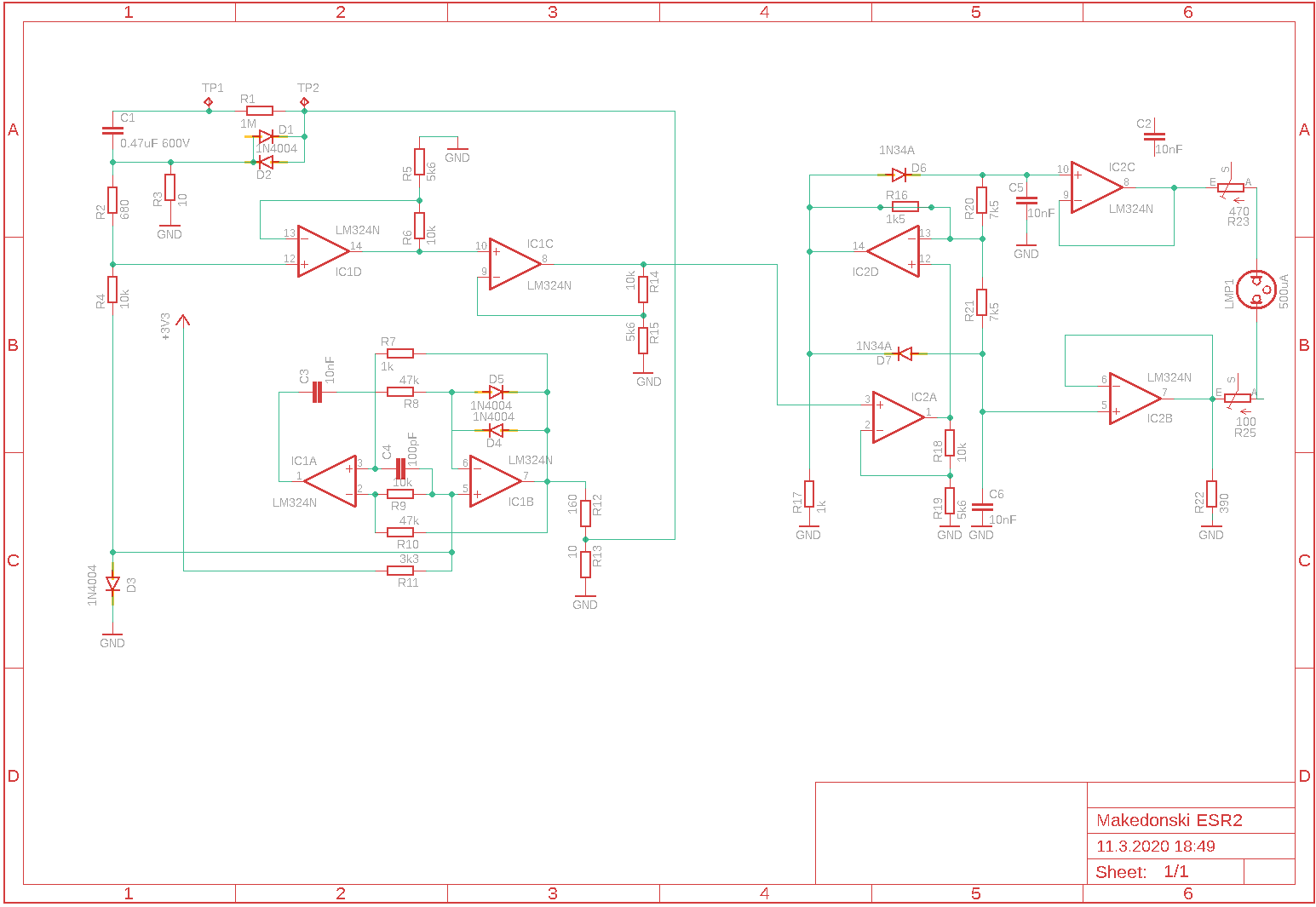
Postovanje, krenuo sam sa procesom pravljenja jer nigde nisam nasao PCB makedonskog ESR. Danas sam instalirao Eagle 9.5 i za sat vremena sam prvi put sklopio šemu i PCB.
Molim malo iskusnije da pogledaju i da mi daju savete, ili još bolje ako neko može da ispravi. Svima bi koristilo.
Problem se odnosi na pinove 4 i 11 na IC LM324N. Verovatno nisam uvezao dobar lib jer na ovom mom ih nema. Hvala na pomoci.
Molim malo iskusnije da pogledaju i da mi daju savete, ili još bolje ako neko može da ispravi. Svima bi koristilo.
Problem se odnosi na pinove 4 i 11 na IC LM324N. Verovatno nisam uvezao dobar lib jer na ovom mom ih nema. Hvala na pomoci.
- Prilog
-
projects.rar- (56.12 KiB) Preuzeto 181 put.
- spagagz
- gx

- Postovi: 1526
- Pridružen: 29 Dec 2008, 21:47
- Location: Gorazde BiH
- Contact person: Nedeljko
- Specialty: tv-multimedia
Re: ESR METAR - MAKEDONAC
Nije mi jasno sta je problem kod tebe?Pin 4+Vcc,pin11-.Jeli to?
- Stolle
- Preminuo
- Postovi: 19098
- Pridružen: 12 Avg 2006, 23:35
- Location: Srbija
- Specialty: tv-multimedia
- Lokacija: Dimitrovgrad
Re: ESR METAR - MAKEDONAC
"29 poslednjih dana u mesecu je najteže"
- spagagz
- gx

- Postovi: 1526
- Pridružen: 29 Dec 2008, 21:47
- Location: Gorazde BiH
- Contact person: Nedeljko
- Specialty: tv-multimedia
Re: ESR METAR - MAKEDONAC
Pa ucrtan ti je u shemi.Sta je problem?
Re: ESR METAR - MAKEDONAC
Prvi problem je sam simbol u šemi, nisam nasao IC koji ima pin 4 i 11.
Drugi problem je kad se prebacim na PBC, gledam sad tutorijale ima fora da se GND napravi oko pločice. Meni je sad trenutno GND koliko vidim na mom PCB nepovezan.
- spagagz
- gx

- Postovi: 1526
- Pridružen: 29 Dec 2008, 21:47
- Location: Gorazde BiH
- Contact person: Nedeljko
- Specialty: tv-multimedia
Re: ESR METAR - MAKEDONAC
E to su finese vezane za program,ja ti ne mogu pomoci.Ne koristim se tim programom.
- bogoljub
- gx

- Postovi: 137
- Pridružen: 15 Avg 2006, 14:32
- Location: Gardinovci
- Contact person: Bogoljub
Re: ESR METAR - MAKEDONAC
Za djumu iz Crvenke.Pošto se mučiš da praviš pločicu evo po ovom nacrtu sam pravi pločicu.Imaš deo teksta na Španskom gde se nalazi nacrt štampane pločice i njene razmere,imaš i članak na hrvatskom gde imaš sve ostalo što ti treba.PDF lista komponenti je od nekog drugog projekta.
- Prilog
-
ESR SA LM324.rar- (1.95 MiB) Preuzeto 124 puta.
ZAKLINJEM SE NARODU I BOGU DA CU U KAFANU ICI KAD GOD MOGU
-
- Slične teme
- Odgovori
- Pregledano
- Zadnji post
-
- 13 Odgovori
- 7223 Pregledano
-
Zadnji post napisao torentino
20 Mar 2020, 19:19
-
- 8 Odgovori
- 3813 Pregledano
-
Zadnji post napisao krllebg
13 Jan 2011, 12:51
-
- 16 Odgovori
- 9811 Pregledano
-
Zadnji post napisao mladen82
01 Jul 2015, 08:24
-
- 5 Odgovori
- 2836 Pregledano
-
Zadnji post napisao branimir
24 svi 2023, 19:01
-
- 17 Odgovori
- 6366 Pregledano
-
Zadnji post napisao alexa_pg
27 svi 2021, 11:10
-
- 3 Odgovori
- 2457 Pregledano
-
Zadnji post napisao Sapun
26 Okt 2008, 16:56
-
- 28 Odgovori
- 6270 Pregledano
-
Zadnji post napisao tonimk
08 svi 2012, 20:58
-
- 77 Odgovori
- 16734 Pregledano
-
Zadnji post napisao KASA1
06 Jan 2024, 19:13

