Pojačalo za slušalice klasa A

Forum namenjen audiofilima i oni koji to još nisu. Kućna ozvučenja.

Urednici: nike,Stolle

Avatar
Krajnc Karlo
Preminuo
Postovi: 359
Pridružen: 02 Jul 2009, 09:46
Location: Veternik
Contact person: Karlo
Specialty: tv-multimedia

Pojačalo za slušalice klasa A

Post napisao Krajnc Karlo » 27 Sep 2012, 12:19

nešto što trenutno radim iz nekog starog elektora
mala slikica.jpg
mala slikica.jpg (27.02 KiB) Pregledano 6237 puta.
shema 01.jpg
shema 02.jpg
montazna f.jpg
pcb.rar
(455.37 KiB) Preuzeto 223 puta.
pločice, samo fale tranzistori (i trimeri :mrgreen: )
am.jpg
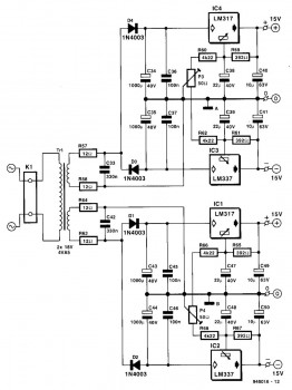
napajanje
ps.jpg

samo da proberem i uparim sa sličnim pojačanjem,
bitno za prve ulazne, ostalo nije kritično
trandze.jpg
original pločice montirane na dodatni vitroplast
zbog montaže u odabranu kutiju
amp in box.jpg
box.jpg
prednju i zadnju prvo radim za probu
na nekoj plastici iz iskustva, da ne bušim metalnu original,
f&b.jpg
f&b r.jpg
nastaviće se :pivopije:
Zadnja izmena: Krajnc Karlo, dana 08 Okt 2012, 19:49, ukupno menjano 1 put.
Make it idiot proof and someone will make a better idiot

Avatar
fanzo
Site Admin
Site Admin
Postovi: 16010
Pridružen: 02 Avg 2006, 06:41
Location: Bački Petrovac, Srbija
Phone number: 0038121781575
Specialty: tv-multimedia
Lokacija: Bački Petrovac

Re: Pojačalo za slušalice klasa A

Post napisao fanzo » 27 Sep 2012, 12:50

Gde si nabavio tu kutiju?
I šta je ono ispod pločice napajanja? a stavio si ga u kutiju ..
Svakodnevno usavršavanje je bolje od zakasnelog savršenstva

Avatar
Krajnc Karlo
Preminuo
Postovi: 359
Pridružen: 02 Jul 2009, 09:46
Location: Veternik
Contact person: Karlo
Specialty: tv-multimedia

Re: Pojačalo za slušalice klasa A

Post napisao Krajnc Karlo » 27 Sep 2012, 13:14

kutija hammond 431623

Kod: Označi sve

http://www.hammondmfg.com/sinkbox.htm
bilo u kelco od 285mm, sad vidim da nema ta dužina

ispod napajanja je vitroplast još nemontiran :mrgreen:
Make it idiot proof and someone will make a better idiot

Avatar
fanzo
Site Admin
Site Admin
Postovi: 16010
Pridružen: 02 Avg 2006, 06:41
Location: Bački Petrovac, Srbija
Phone number: 0038121781575
Specialty: tv-multimedia
Lokacija: Bački Petrovac

Re: Pojačalo za slušalice klasa A

Post napisao fanzo » 27 Sep 2012, 13:24

skupo ko đavo..
Svakodnevno usavršavanje je bolje od zakasnelog savršenstva

Avatar
Krajnc Karlo
Preminuo
Postovi: 359
Pridružen: 02 Jul 2009, 09:46
Location: Veternik
Contact person: Karlo
Specialty: tv-multimedia

Re: Pojačalo za slušalice klasa A

Post napisao Krajnc Karlo » 27 Sep 2012, 13:26

ali leeepppooo :fanzo:
Make it idiot proof and someone will make a better idiot

Avatar
Damiru
___
___
Postovi: 924
Pridružen: 19 Avg 2006, 15:26
Location: Srbija
Contact person: Damir
Specialty: tv-multimedia
Lokacija: Kovilj, 127.0.0.1
Kontakt:

Re: Pojačalo za slušalice klasa A

Post napisao Damiru » 27 Sep 2012, 14:11

Pa stavi i germanijumske tranzostore, kad već praviš staro pojačalo. :lala:

Šalim se, trebalo bi tu računati i prepravljati šemu...
Commitment is pushing yourself when no one else is around.

Avatar
Krajnc Karlo
Preminuo
Postovi: 359
Pridružen: 02 Jul 2009, 09:46
Location: Veternik
Contact person: Karlo
Specialty: tv-multimedia

Re: Pojačalo za slušalice klasa A

Post napisao Krajnc Karlo » 27 Sep 2012, 14:42

elektor je stari
pojačalo će biti novo :fanzo:
:pivopije:
Make it idiot proof and someone will make a better idiot

Avatar
Majstor Duja
Neaktivan
Postovi: 3136
Pridružen: 23 Avg 2006, 17:29
Location: Novi Sad - centar
Warranty service: http://www.elektrocentar.com
Contact person: Goran Duic
Specialty: tv-multimedia

Re: Pojačalo za slušalice klasa A

Post napisao Majstor Duja » 27 Sep 2012, 19:32

Hm, a sta bi sa plocicama za Quad 405?
:roll:
Rule #1 "Always stand for what you believe, even if it means standing alone."

Avatar
Krajnc Karlo
Preminuo
Postovi: 359
Pridružen: 02 Jul 2009, 09:46
Location: Veternik
Contact person: Karlo
Specialty: tv-multimedia

Re: Pojačalo za slušalice klasa A

Post napisao Krajnc Karlo » 27 Sep 2012, 21:20

quad nije hitan pa me mrzi
:? :roll: :deda: :hmhm: :tuptup:
Make it idiot proof and someone will make a better idiot

Avatar
Majstor Duja
Neaktivan
Postovi: 3136
Pridružen: 23 Avg 2006, 17:29
Location: Novi Sad - centar
Warranty service: http://www.elektrocentar.com
Contact person: Goran Duic
Specialty: tv-multimedia

Re: Pojačalo za slušalice klasa A

Post napisao Majstor Duja » 27 Sep 2012, 21:28

...sve je lako kad si mlad.... :yeah:
Rule #1 "Always stand for what you believe, even if it means standing alone."

Avatar
Krajnc Karlo
Preminuo
Postovi: 359
Pridružen: 02 Jul 2009, 09:46
Location: Veternik
Contact person: Karlo
Specialty: tv-multimedia

Re: Pojačalo za slušalice klasa A

Post napisao Krajnc Karlo » 30 Sep 2012, 11:39

tamo u uputstvu piše da se koriste tantal elektroliti,
osim ako imate viška tantal polimer elektrolite
koji se sami popravljaju,
nema razloga da se stavljaju,
u studijskim konzolama koje sam popravljao i koje su
vrhunski kvalitetne, zvuk prolazi kroz obične low esr elkose.
pošto je ovde vrednost 2u2, nema razloga da ne stavim mkt blok,
ustvari razlog protiv je što ih nemam pa moram sutra da naručim :?
:pivopije:
Make it idiot proof and someone will make a better idiot

Avatar
Stolle
Preminuo
Postovi: 19099
Pridružen: 12 Avg 2006, 23:35
Location: Srbija
Specialty: tv-multimedia
Lokacija: Dimitrovgrad

Re: Pojačalo za slušalice klasa A

Post napisao Stolle » 30 Sep 2012, 11:55

Mislim da neće biti baš dobro. MKT "imaju" malo oštre visoke i srednje, barem to što sam (ne mnogo) ja radio i nisu mi se dopali. Tantal...to nije problem, ali kao sprežni, nisam nešto viđao, mada sam čitao da je bolje sa njima, treba opet testirati.
Mislim da bi sa dobrim elektrolitima ipak bilo bolje. Ne tehnički dobrim, nego sonično, što ipak moraš da probaš. Mogu i dva na red od 4,7µF, da napraviš bipolaran. Možda bi najbolje bilo sa uljnim kondenzatorima, ima toga jeftino na istoku (ruski), samo što nije odmah dostupno. Bilo je tavih u Junost crno belim TV-ima, po jedan, četvrtasti, ružan, zašrafljen na šasiji, ne pamtim koja beše vrednost.
"29 poslednjih dana u mesecu je najteže"

zozontv1
___
___
Postovi: 420
Pridružen: 16 Okt 2006, 08:10
Lokacija: Beograd (N. Beograd)

Re: Pojačalo za slušalice klasa A

Post napisao zozontv1 » 30 Sep 2012, 11:59

Pa na šemi su i dati kao blokovi. Možda radije MKP nego MKT?

Avatar
Stolle
Preminuo
Postovi: 19099
Pridružen: 12 Avg 2006, 23:35
Location: Srbija
Specialty: tv-multimedia
Lokacija: Dimitrovgrad

Re: Pojačalo za slušalice klasa A

Post napisao Stolle » 30 Sep 2012, 12:27

Našao sam jedan. :lala: Ovaj nije od Junost-a.
Ako ćeš ipak MKT, imam nekoliko komada, mogu da ti pošaljem. ERO je u pitanju, MKT1822.
Prilog
2.jpg
1.jpg
1.jpg (10.02 KiB) Pregledano 6070 puta.
"29 poslednjih dana u mesecu je najteže"

Avatar
Krajnc Karlo
Preminuo
Postovi: 359
Pridružen: 02 Jul 2009, 09:46
Location: Veternik
Contact person: Karlo
Specialty: tv-multimedia

Re: Pojačalo za slušalice klasa A

Post napisao Krajnc Karlo » 30 Sep 2012, 14:23

veći blok od celog pojačala
ili misliš da dovedem 220V na slušalice
lolzi lolzi lolzi
ja ću ipak nešto manje
2.2.jpg
2.2.jpg (9.14 KiB) Pregledano 6054 puta.
:pivopije:

ps: preveliki blokovi :mrgreen:
blokovi.jpg
da ih vežem na žice pa negde pored ekrana
lolzi lolzi lolzi
Zadnja izmena: Krajnc Karlo, dana 08 Okt 2012, 19:50, ukupno menjano 1 put.
Make it idiot proof and someone will make a better idiot

Avatar
Stolle
Preminuo
Postovi: 19099
Pridružen: 12 Avg 2006, 23:35
Location: Srbija
Specialty: tv-multimedia
Lokacija: Dimitrovgrad

Re: Pojačalo za slušalice klasa A

Post napisao Stolle » 30 Sep 2012, 16:32

Malo je 220V. :lala: Na koliko beše rade piezo? Taj gore kondenzator je još veći, možda 50X50mm. ako namontiraš na kutiju, taman da je hladi. :fanzo:
Da, u ponekim uređajima su stvarno ogromnih dimenzija. Drugar je kupio pojačalo domaće proizvodnje, da ne pominjem koje i posle nekog vremena rešio da ga pošalje na upgrade kod proizvođača. Između ostalog, zamenjeni su i kondenzatori, dva komada, zaboravio sam firmu. Pa, nisu manji od 70mm. :fanzo: I dao je malo više para za to.
"29 poslednjih dana u mesecu je najteže"

Avatar
Krajnc Karlo
Preminuo
Postovi: 359
Pridružen: 02 Jul 2009, 09:46
Location: Veternik
Contact person: Karlo
Specialty: tv-multimedia

Re: Pojačalo za slušalice klasa A

Post napisao Krajnc Karlo » 30 Sep 2012, 19:06

pa ljudi malo preteruju za hifi
a prodavci trljaju ruke,
audio inžinjer je onaj koji ti snima ploče,
pa ih posle slušaš kući.
Još nisam sreo nekog hifi genija da radi u tonskom studiu.
Make it idiot proof and someone will make a better idiot

Avatar
Stolle
Preminuo
Postovi: 19099
Pridružen: 12 Avg 2006, 23:35
Location: Srbija
Specialty: tv-multimedia
Lokacija: Dimitrovgrad

Re: Pojačalo za slušalice klasa A

Post napisao Stolle » 30 Sep 2012, 19:14

To je tačno. Ima, ali retko, kod specijalnih izdanja, neka su sjajno napravljena. Inženjeri (koji možda i nemaju sluha) u principu ne bi tebalo to da rade, ali... :-
"29 poslednjih dana u mesecu je najteže"

zozontv1
___
___
Postovi: 420
Pridružen: 16 Okt 2006, 08:10
Lokacija: Beograd (N. Beograd)

Re: Pojačalo za slušalice klasa A

Post napisao zozontv1 » 30 Sep 2012, 20:18

Stolle je napisao:Mislim da neće biti baš dobro. MKT "imaju" malo oštre visoke i srednje, barem to što sam (ne mnogo) ja radio i nisu mi se dopali ....
Jedan moj kolega, koji pravi za prodaju pretpojačala, se zaklinje da za spregu ne treba nikako koristiti blokove, već elkose, kaže nema basova.....
Nije mi previše blisko pameti, ali....

Avatar
Krajnc Karlo
Preminuo
Postovi: 359
Pridružen: 02 Jul 2009, 09:46
Location: Veternik
Contact person: Karlo
Specialty: tv-multimedia

Re: Pojačalo za slušalice klasa A

Post napisao Krajnc Karlo » 30 Sep 2012, 22:52

mikrofonski ulaz (najvažniji deo u studiu)
Trident B Range konzole
Trident B Mic In.jpg
Trident B.jpg
na ulazu su bili 2u2 tantali (oko 40 modula ukupno)
stavljao sam low esr elkose ( i menjao sve ostale elkose)
tu se vide kese sa elkosima :mrgreen:
moduli u stanu.jpg
testiran svaki kanal i cela konzola sa analizerom
Neutrik A2.jpg
i radi ko fabrička :mrgreen:
inače modul ima ocenu 10 od 10

Kod: Označi sve

http://en.audiofanzine.com/channel-strip/trident/B-range/user_reviews/r.30078.html
i prodaje se posebno za najmanje 1000 evra

Kod: Označi sve

http://www.vintageking.com/Trident-B-Range-Mic-Pre-3-Band-EQ-Racked-Pair-used?sc=19&category=473

(ovo bi moglo da legne u neku drugu temu ??? admini ???)
Make it idiot proof and someone will make a better idiot

Odgovori
  • Slične teme
    Odgovori
    Pregledano
    Zadnji post

Natrag na “Audiofili - Fanatici”