Re: Quadro CTV 72F37 TXT - Nece da starta ( Reseno )
Pravila foruma
Naslov teme treba da bude u formatu: PROIZVOĐAČ, MODEL, KRATAK OPIS KVARA
Nakon rešenog kvara zatvoriti temu >> >UPUTSTVO< u suprotnom ništa ne činiti.
HOME -- SERVISERI -- DALJINSKI -- RAZNA UPUTSTVA
Naslov teme treba da bude u formatu: PROIZVOĐAČ, MODEL, KRATAK OPIS KVARA
Nakon rešenog kvara zatvoriti temu >> >UPUTSTVO< u suprotnom ništa ne činiti.
HOME -- SERVISERI -- DALJINSKI -- RAZNA UPUTSTVA
-
- _
- Postovi: 20
- Pridružen: 09 svi 2009, 13:13
- Location: makedonija
- Warranty service: Beko
- Contact person: Igor
- Specialty: tv
Re: Quadro CTV 72F37 TXT - Nece da starta ( Reseno )
FIRMA:QUADRO
MODEL: CTV 72F37 TXT
CHASSIS(oznaka šasije):11AK37
PCB(oznake na štampanoj ploči):
MCU(procesor):ST92195C7B1/MSI
EEPROM:24C08
VERTIKALA:STV9306B
AUDIO:TDA7269A
VIDEO:STV2247H
SMPS (mreža):44608
FBT (vn trafo):
TUNER:
KVAR:Nece da starta
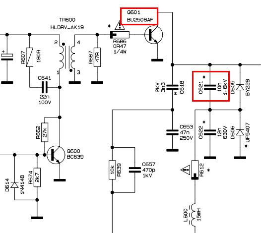
OPIS KVARA:televizoru prvo je bio kvar pregoreni tranzistor u HIS D1555 pricina izgorjen blok kondenzator 11n/2000v ali kad sam ih zamjenio sa novi TV je proradio i posle nekoliko minuta opet probio blok kondenzator i tranzistior veza jednog kraja blok kond je bila pregorjena ali prvo je pokazivala otpornost sada sam je spojio sa zicom do diode na masu ali onda opet TV je proradio i kad sam zeljeo da regulisem malo napon sa mreze na potenciometar jer je bio 152V samo sto sam taknuo potenziometar Tv je isklucio, jer normalni treba da je 145V a drugi naponi +-15V, 12V i 9V. Kada opet uklucim TV on nece da starta sada daje prevelike napone ali zastita isklucuje sada daje 160v, 26V 22 i 15V ali ovaj napon -15v nema ga. Promenio sam i Optokapler,trimer potenciometar 470 oma i kolo 44608 u mrezi i TL431 i mcr22 i one otpornike R817 od 32 i 70 koliko su pokazivali pa stavio jedan od 100k oma probao i mrezni trafoi opet nisto sada i naponi na izlazu stabilizatora namesto 5V i 8v pokazuju 22V odnosno 25V promenio i diodu na negativni napon opet nista. Sve sam izmjerio oko primara i sekundara mreznog trafoa i naizgled sve je uredu ali ...!!???
MODEL: CTV 72F37 TXT
CHASSIS(oznaka šasije):11AK37
PCB(oznake na štampanoj ploči):
MCU(procesor):ST92195C7B1/MSI
EEPROM:24C08
VERTIKALA:STV9306B
AUDIO:TDA7269A
VIDEO:STV2247H
SMPS (mreža):44608
FBT (vn trafo):
TUNER:
KVAR:Nece da starta
OPIS KVARA:televizoru prvo je bio kvar pregoreni tranzistor u HIS D1555 pricina izgorjen blok kondenzator 11n/2000v ali kad sam ih zamjenio sa novi TV je proradio i posle nekoliko minuta opet probio blok kondenzator i tranzistior veza jednog kraja blok kond je bila pregorjena ali prvo je pokazivala otpornost sada sam je spojio sa zicom do diode na masu ali onda opet TV je proradio i kad sam zeljeo da regulisem malo napon sa mreze na potenciometar jer je bio 152V samo sto sam taknuo potenziometar Tv je isklucio, jer normalni treba da je 145V a drugi naponi +-15V, 12V i 9V. Kada opet uklucim TV on nece da starta sada daje prevelike napone ali zastita isklucuje sada daje 160v, 26V 22 i 15V ali ovaj napon -15v nema ga. Promenio sam i Optokapler,trimer potenciometar 470 oma i kolo 44608 u mrezi i TL431 i mcr22 i one otpornike R817 od 32 i 70 koliko su pokazivali pa stavio jedan od 100k oma probao i mrezni trafoi opet nisto sada i naponi na izlazu stabilizatora namesto 5V i 8v pokazuju 22V odnosno 25V promenio i diodu na negativni napon opet nista. Sve sam izmjerio oko primara i sekundara mreznog trafoa i naizgled sve je uredu ali ...!!???
Zadnja izmena: kortov, dana 01 Avg 2011, 20:42, ukupno menjano 1 put.
- alexa_pg
- Site Admin
- Postovi: 6029
- Pridružen: 22 Avg 2006, 08:10
- Location: Podgorica
- Specialty: tv-multimedia
Re: Quadro CTV 72F37 TXT - Nece da starta
Ako je zaista na izlazu iz stabilizatora ovoliki napon, mogu da zamislim u kakvom su stanju IC koja rade na 5 odnosno na 8V....sada i naponi na izlazu stabilizatora namesto 5V i 8v pokazuju 22V odnosno 25V...
Ili ti pravis neku gresku u radu ili nesto sa masama u aparatu nije u redu.
"I ja volim ljude ali ih sve manje podnosim"
-
- _
- Postovi: 20
- Pridružen: 09 svi 2009, 13:13
- Location: makedonija
- Warranty service: Beko
- Contact person: Igor
- Specialty: tv
Re: Quadro CTV 72F37 TXT - Nece da starta
Hvala kolegi jer imalo je prekid masa na jednim od stabilizatora na 5V kada meris pokazuje da je OK ali i dioda na 9V izlaza sa mreze je bila u defektu iako pokazuje da je ispravna. Taj problem je uklonjen ali jos HIS tranzistor mi greje vrlo brzo pa nisam ga ostavio da opet crkne. Jeli netko imao takav problem od cega blok kondenzator i tranzistor u HIS pregrevaju jeli ovaj kvar je od otklonske ? VN trafoa ili open neki blok u horizontali promenio sam kondenzatore 3,3/350 i 470/16 na drajvera i otklonske.
- alexa_pg
- Site Admin
- Postovi: 6029
- Pridružen: 22 Avg 2006, 08:10
- Location: Podgorica
- Specialty: tv-multimedia
Re: Quadro CTV 72F37 TXT - Nece da starta
U svojoj praksi nisam imao slucaj da blok kondenzator 11nF/2KV strada iz nekog posebnog razloga. Jedini razlog je neodgovarajuci blok ili njegov los kvalitet.
Ugradi ti u HIS tranzistor BU2508 kako pise u semi a blok ako treba stavi iz nekog ispravnog aparata za probu.
Ugradi ti u HIS tranzistor BU2508 kako pise u semi a blok ako treba stavi iz nekog ispravnog aparata za probu.
"I ja volim ljude ali ih sve manje podnosim"
-
- _
- Postovi: 20
- Pridružen: 09 svi 2009, 13:13
- Location: makedonija
- Warranty service: Beko
- Contact person: Igor
- Specialty: tv
Re: Quadro CTV 72F37 TXT - Nece da starta
Stavio sam 12nF/2kV i 10 nF/1.6kV i opet greje a tranzistor sam stavio snazniji BU508A pa mislim sutra da promenim sve blokove oko njega ali pokazuju da su OK ili mozda je neka od tih dve diode do blok kondenzatora. Probacu sutra pa cu da pisem sta je bilo.
Re: Quadro CTV 72F37 TXT - Nece da starta
На базе 2508 сколько импульс имеет?
- Borce Vasilev
- gx
- Postovi: 658
- Pridružen: 19 Dec 2010, 15:28
- Location: Janko Cvetinov br.51 Strumica
- Warranty service: Philips;Saeco,Overmax,Aurora Networks,Garmin Systems,Blackview,Manta electronics,NOA electronics,
- Contact person: Borce
- Phone number: 38978356916
- Specialty: tv-multimedia
- Lokacija: Strumica
Re: Quadro CTV 72F37 TXT - Nece da starta
Sve to OK ali nikuda nisi spomenuo jesi li proverio elektrolitske kondenzatore.I otkaci HIS tranzistor , ispitaj napone kako se ponasaju.............
Instinkt je nešto što nadmašuje znanje.
Re: Quadro CTV 72F37 TXT - Nece da starta
kortov меня убивает твой подход к ремонту! Есть же методика.
1. +В напряжение без пульсаций.
2 База нот импульс.
3. Качество НОТ
4.ОС - отклоняющая система.
1. +В напряжение без пульсаций.
2 База нот импульс.
3. Качество НОТ
4.ОС - отклоняющая система.
-
- _
- Postovi: 20
- Pridružen: 09 svi 2009, 13:13
- Location: makedonija
- Warranty service: Beko
- Contact person: Igor
- Specialty: tv
Re: Quadro CTV 72F37 TXT - Nece da starta ( Reseno )
Stavio sam tranzistor u his BU2527AF I nije grejao sa originalni blok 11nF/2000V, ali mozda prvi blok nije valjao pa zato sam izgorio originalnog tranzistora pa nisam imao drugi pa ova zamjena celog vremena samo zaebancije za nizasta. Pozdrav
-
- Slične teme
- Odgovori
- Pregledano
- Zadnji post
-
-
QUADRO CTV-55SF65 TXT A3P52E POTREBNA SEMA (RESENO)
napisao virtual » 22 Jun 2011, 12:47 » u Servisiranje CRT Televizora - 8 Odgovori
- 2917 Pregledano
-
Zadnji post napisao stingray
04 Feb 2014, 18:50
-
-
-
quadro ctv-72d11 txt potrebna schema [RESENO]
napisao alexb » 04 Jun 2015, 11:04 » u Servisiranje CRT Televizora - 3 Odgovori
- 1838 Pregledano
-
Zadnji post napisao alexa_pg
06 Jun 2015, 22:43
-
-
- 2 Odgovori
- 1863 Pregledano
-
Zadnji post napisao miroslav40
02 Feb 2017, 19:21
-
-
TV SEG CTV-21406 TXT/S Chassis 11AK30-A14, greje se BU808DFX
napisao SPARTACUS » 03 Dec 2021, 19:05 » u Servisiranje CRT Televizora - 8 Odgovori
- 3024 Pregledano
-
Zadnji post napisao alexa_pg
03 Dec 2021, 22:15
-
-
-
Quadro 55x10 txt-Problem vertikala [RESENO]
napisao chon-ji » 27 Avg 2015, 23:41 » u Servisiranje CRT Televizora - 13 Odgovori
- 3968 Pregledano
-
Zadnji post napisao tom
31 Avg 2015, 17:51
-
-
- 6 Odgovori
- 3918 Pregledano
-
Zadnji post napisao Milos06
31 Okt 2019, 09:38
-
-
QUADRO CTV-37D10TXT Gori otpornik u stand-by *RESENO*
napisao stojkePN » 07 Jul 2009, 01:40 » u Servisiranje CRT Televizora - 9 Odgovori
- 2092 Pregledano
-
Zadnji post napisao majstorr
10 Jul 2009, 00:14
-
-
-
QUADRO CTV-55F19TXT problem sa slikom (RESENO)
napisao virtual » 08 Nov 2012, 13:54 » u Servisiranje CRT Televizora - 5 Odgovori
- 1656 Pregledano
-
Zadnji post napisao virtual
09 Nov 2012, 15:41
-