auto pojacalo INTERSONIC MX 215(RIJESENO)

problemi , kvarovi , autoradio aparati i auto ozvučenja

Urednik: Barbarella56

Pravila foruma
Na ovom delu foruma ZABRANJENO JE:
-Postavljanje kalkulatora iz serijskog broja,
-Izracunavanje kodova iz serijskog broja,
-Objavljivanje dampova bez koda.
Sva ostala pitanja iz oblasti servisiranja ARK-a,CD-a su dozvoljena.

Praktikujemo da na kraju opišemo kako smo rešili problem. Zatim zatvorimo temu >UPUTSTVO<
Avatar
hagula
___
___
Postovi: 206
Pridružen: 14 Jan 2009, 00:23
Location: B&H

auto pojacalo INTERSONIC MX 215(RIJESENO)

Post napisao hagula » 03 Jun 2010, 23:29

ne znam kako al desilo mi se da sam okrenuo polaritet kada sam spajao ovo pojacalo. :oklagija :oklagija
probila je ova dioda na slici i dio stampe al i dalje je "mrtvo" izlazni tranzistori su ok.
ima li neko da mi pomogne.ako ne da ga bacim u smece lolzi lolzi
Prilog
1.jpg
2.jpg
Zadnja izmena: hagula, dana 08 Jun 2010, 23:09, ukupno menjano 1 put.

Avatar
Stolle
Preminuo
Postovi: 19098
Pridružen: 12 Avg 2006, 23:35
Location: Srbija
Specialty: tv-multimedia
Lokacija: Dimitrovgrad

Re: auto pojacalo INTERSONIC MX 215

Post napisao Stolle » 03 Jun 2010, 23:48

Ehh...Da li je to Q5 pukao?
"29 poslednjih dana u mesecu je najteže"

Avatar
hagula
___
___
Postovi: 206
Pridružen: 14 Jan 2009, 00:23
Location: B&H

Re: auto pojacalo INTERSONIC MX 215

Post napisao hagula » 04 Jun 2010, 00:02

jel mislis na IRFZ24? ako mislis oni su ok?

Avatar
Stolle
Preminuo
Postovi: 19098
Pridružen: 12 Avg 2006, 23:35
Location: Srbija
Specialty: tv-multimedia
Lokacija: Dimitrovgrad

Re: auto pojacalo INTERSONIC MX 215

Post napisao Stolle » 04 Jun 2010, 00:07

Na tvojoj slici gore desno na sredini Q5, izgleda kao da je pukao, ili je odsjaj.
"29 poslednjih dana u mesecu je najteže"

Avatar
hagula
___
___
Postovi: 206
Pridružen: 14 Jan 2009, 00:23
Location: B&H

Re: auto pojacalo INTERSONIC MX 215

Post napisao hagula » 04 Jun 2010, 00:10

nije puko ispravan je B631K mu je oznaka.i ostale elemente sam ispitao i ok su.da li postoji mogucnost da je "crklo" ovo kolo.
kada se pojacalo upali ono nakon nekog vremena postane toplo.
Prilog
3.jpg

benzoli
_
_
Postovi: 58
Pridružen: 25 Avg 2007, 01:35

Re: auto pojacalo INTERSONIC MX 215

Post napisao benzoli » 04 Jun 2010, 03:46

Princip u ovakvom slucaju je slededeci. Zameniti svaki elektrolit u primaru, svaki tranzistor i ic. Dok su ovi delovi izvadjeni, premeriti diode i otpornike, vise puta. Ako postoji i najmanja sumnja, odmah menjati.Prekontrolisati stampane vodove. Prilikom prvog ukljucenje, staviti otpornik od 15 - 20 R, 10 Watt u +12V granu, kao zastitu. Ako se jako greje posle ukljucenja, nesto nije dobro. Meriti plus - minus napon na pretvaracu.Zatim O Volti, na zvucnickom izlazu. Umesto zvucnika koristiti otpornike 3.3R 5W. Ako su naponi OK, spojiti probne zvucnike, dovesti audio signal i slusati dali ima izoblicenja u zvuku. Stalno kontrolisati, dali se tranzistori i emiterski otpornici greju. Potrosnja struje na +12V je oko 1.5A.

Avatar
stojkePN
___
___
Postovi: 1594
Pridružen: 11 Feb 2007, 04:55
Location: Srbija-Paraćin

Re: auto pojacalo INTERSONIC MX 215

Post napisao stojkePN » 04 Jun 2010, 04:42

Zameni ovaj IC LM340T12 sa stabilizatorom napona 7812. A dobra je verovatnoca da si izgoreo i IC SG2525AN koje bi trebalo da je tu DC-DC koneverter :crash:
Sto vise ucim sve vise vidim koliko neznam :plaz:

Avatar
vlatkocopa
gx
gx
Postovi: 3029
Pridružen: 04 Jun 2008, 22:41
Location: Makedonija-Kumanovo
Contact person: Vlado
Phone number: 0038931420808
Specialty: tv

Re: auto pojacalo INTERSONIC MX 215

Post napisao vlatkocopa » 04 Jun 2010, 23:17

Kao sto rece kolega samo DC konvertor,obavezno zameni integralac i proveri ove male tranzistore oko njega...a sto je onaj elkos tako racepan?
Za sjaj u očima, rumenilo u licu i lepršav hod - koristite kozmetiku -Šljivovica a moze i domaca jabukovaca ..:))

Avatar
hagula
___
___
Postovi: 206
Pridružen: 14 Jan 2009, 00:23
Location: B&H

Re: auto pojacalo INTERSONIC MX 215

Post napisao hagula » 05 Jun 2010, 00:12

ok zmjenicu.ovi mali tranzistori su ok.a ja sam elektrolit poderao da vidim da li se napuho hehehhee.djelovalo mi je kao da je i on rika.
nemam napona na njima a mosfet-i su ispravni.ipak ce biti kao sto ste rekli.
:pivopije:

Avatar
Mcu
___
___
Postovi: 238
Pridružen: 30 Jul 2007, 17:17
Lokacija: BOSNIA

Re: auto pojacalo INTERSONIC MX 215

Post napisao Mcu » 05 Jun 2010, 01:00

Hajd makni tjst provjeri onaj kratkospojnik sto si stavio sa donje strane stampe jer cini mi se da on netreba da bude na toj poziciji!
Pozdrav
Majstor je onaj, ko zna svoj trud i rad;adekvatno naplatiti!?!

Avatar
stojkePN
___
___
Postovi: 1594
Pridružen: 11 Feb 2007, 04:55
Location: Srbija-Paraćin

Re: auto pojacalo INTERSONIC MX 215

Post napisao stojkePN » 05 Jun 2010, 02:36

Imao sam slucaj kod jednog ARCD da je posle loseg povezivanja elektrolit za filtraciju ostao u kratkom spoju :uca: Vizi izmeri koliko ti struje povuce pojacalo kad upalis :?:
Sto vise ucim sve vise vidim koliko neznam :plaz:

Avatar
hagula
___
___
Postovi: 206
Pridružen: 14 Jan 2009, 00:23
Location: B&H

Re: auto pojacalo INTERSONIC MX 215

Post napisao hagula » 05 Jun 2010, 02:45

kratkospojnik ide na drugo mjesto samo mi je tu lakse bilo vezu napraviti.
a sto se tice struje povuce 0,05A. :-(
Prilog
050620101384.jpg
mislim da je kratkospojnik ok

Avatar
Mcu
___
___
Postovi: 238
Pridružen: 30 Jul 2007, 17:17
Lokacija: BOSNIA

Re: auto pojacalo INTERSONIC MX 215

Post napisao Mcu » 05 Jun 2010, 12:32

Ok iz prilozenog sad vidim da treba kratkospojnik,nista onda mijenjaj SG2525...
Pozdrav
Majstor je onaj, ko zna svoj trud i rad;adekvatno naplatiti!?!

Avatar
hagula
___
___
Postovi: 206
Pridružen: 14 Jan 2009, 00:23
Location: B&H

Re: auto pojacalo INTERSONIC MX 215

Post napisao hagula » 05 Jun 2010, 19:51

ima li neka zamjena za ovaj SG2525AN posto mi prodavac rez.dijelova tvrdi da ima neka druga oznaka a on nema original.:( :-(

Avatar
vlatkocopa
gx
gx
Postovi: 3029
Pridružen: 04 Jun 2008, 22:41
Location: Makedonija-Kumanovo
Contact person: Vlado
Phone number: 0038931420808
Specialty: tv

Re: auto pojacalo INTERSONIC MX 215

Post napisao vlatkocopa » 05 Jun 2010, 20:57

Datasheet4u.com ima SG2525AN pa uporedi sa onim sta ti nude.Mada kazu da nema zamene :roll:
Za sjaj u očima, rumenilo u licu i lepršav hod - koristite kozmetiku -Šljivovica a moze i domaca jabukovaca ..:))

Avatar
milan
Preminuo
Postovi: 4426
Pridružen: 19 Avg 2006, 22:38
Location: Novi Sad
Specialty: tv-multimedia

Re: auto pojacalo INTERSONIC MX 215

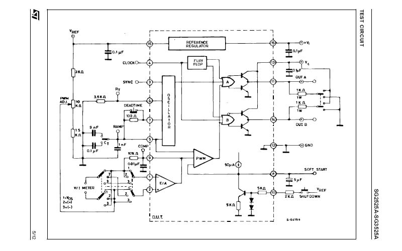
Post napisao milan » 05 Jun 2010, 22:06

Treba proveriti ali mislim da su isti
SG2525A SG3525A
i
UC2525A UC3525A
Prilog
SG.jpg
UC.jpg

Avatar
hagula
___
___
Postovi: 206
Pridružen: 14 Jan 2009, 00:23
Location: B&H

Re: auto pojacalo INTERSONIC MX 215(RIJESENO)

Post napisao hagula » 08 Jun 2010, 23:13

zamjenio sam IC GS2525A sa UC3525A i pojacalo je proradilo. :tooo: :yeah: :pivopije:
Hvala svima na pomoci a P.S. Milanu.
bravo

Odgovori
  • Slične teme
    Odgovori
    Pregledano
    Zadnji post

Natrag na “AUTO RADIO - CD - DVD- NAVIGACIJE i slično”