Philips 29PT8606/12 Ukljucuje zastitu i blinka led *RESENO*

problemi , kvarovi , sheme upload/download popravka CRT televizora
HOME -- SERVISERI -- EXPERT-TEAM -- DALJINSKI

Urednici: alexa_pg,KASA1

Pravila foruma
Naslov teme treba da bude u formatu: PROIZVOĐAČ, MODEL, KRATAK OPIS KVARA
Nakon rešenog kvara zatvoriti temu >> >UPUTSTVO< u suprotnom ništa ne činiti.

HOME -- SERVISERI -- DALJINSKI -- RAZNA UPUTSTVA
Avatar
stojkePN
___
___
Postovi: 1594
Pridružen: 11 Feb 2007, 04:55
Location: Srbija-Paraćin

Philips 29PT8606/12 Ukljucuje zastitu i blinka led *RESENO*

Post napisao stojkePN » 26 Feb 2010, 15:05

FIRMA: Philips
MODEL: 29PT8606/12
CHASSIS(oznaka šasije): EM2EAA :arrow: http://www.eserviceinfo.com/index.php?w ... ng=EM2E+AA
PCB(oznake na štampanoj ploči): 334 SZO.B 29 26851 SZO 10326 LSP29"RF 3104 328 26851 00
MCU(procesor):
EEPROM:
VERTIKALA: TDA8177 V-DEFL AMP 40 V 2,5 A EXT LFY BACK
AUDIO: TDA7269 2XNF-E , 22V , 3A , 2X10W (14V/8R)
VIDEO: TDA6108JF 3X VIDEO OUTPUT AMP 9 MHz
SMPS (mreža):
FBT (vn trafo): E100521 BS E 29 03 13929006F C06 3104 308 20621
EKRAN: A68ERF042X044
TUNER: Philips 3139 147 18851 UV1316/AIXU-3 HJ24-0330 HA33109
KVAR: Krene da se upali prodari zastita i pocne da blinka led dioda veoma brzo
OPIS KVARA: Tv na 1 sec kao da krene i upali se zastita. Cujem da cakne u zvucnicima i kao da krene his... ili se cuje otklonska nemogu da procenim. Tranzisor u his-u ispravan. Nedozvoljava mi da merim napone. Osiguracki otpornici ok, diode ok. Musterija kaze da taj tv uopste nije ni puno radio mozda po 2-3h dnevno sto se i vidi po uredjaju. Jedino sto vidim da se grejalo je jedan tranzistor na CRT plocici ali on je ok. Cudno mi je da izgleda da se grejao kvarc u digi boksu :roll: Crvena led dioda blinka brzo i bez prestanka pa nemoze da se broji.
greska.JPG
Prilog
Picture 001-1024.jpg
Picture 002-1024.jpg
Picture 003-1024.jpg
Picture 004-1024.jpg
Picture 005-1024.jpg
Picture 006-1024.jpg
Zadnja izmena: stojkePN, dana 27 Feb 2010, 16:25, ukupno menjano 1 put.
Sto vise ucim sve vise vidim koliko neznam :plaz:

Avatar
DSsasa
_
_
Postovi: 192
Pridružen: 24 Okt 2008, 06:24
Location: Pirot, Srbija
Contact person: Sasa
Specialty: tv-multimedia

Re: Philips 29PT8606/12 Ukljucuje zastitu i blinka crvena led

Post napisao DSsasa » 26 Feb 2010, 19:27

Kolega ne bih da baksuziram, ali najverovatnije je u pitanju ekran kod tog TV-a. Na zalost veoma cesta pojava, u poslednje vreme su mi bas cesto dolazili sa slicnim simptomima. Za proveru je dovoljno malo podici Ug2 i probati. :?
Ne zaboravimo da, ne uspemo li u svemu što želimo, ponekad je baš to srećan pogodak.

Avatar
stojkePN
___
___
Postovi: 1594
Pridružen: 11 Feb 2007, 04:55
Location: Srbija-Paraćin

Re: Philips 29PT8606/12 Ukljucuje zastitu i blinka crvena led

Post napisao stojkePN » 26 Feb 2010, 19:40

Probao sam da podignem-smanjim Ug2. U par pokusaja se na trenutak cuje naelektrisanje ekrana i stane.
Sto vise ucim sve vise vidim koliko neznam :plaz:

nusret
_
_
Postovi: 40
Pridružen: 08 Jan 2008, 22:54

Re: Philips 29PT8606/12 Ukljucuje zastitu i blinka crvena led

Post napisao nusret » 26 Feb 2010, 21:08

Ne kontam sto podrazumijevas pod (naelektrisanje ekrana) pretpostavljam da mislis na kratkotrajno ukljucivanje
visokog napona.Naime poslije ukljucivanja provjeri je li uopste dizao visoki napon tako sto ces iskljuciti tv i preko
vn sonde provjeriti je li bilo visokog napona. Ukoliko nemas sondu za praznjenje uzmi najobicniji kabal podvuci ispod kapice
vn-a i spoji prema masi.Ukoliko je bilo visokog napona a proradila ti je PROT zastita kontolisi vertikalni stepen.

Avatar
stojkePN
___
___
Postovi: 1594
Pridružen: 11 Feb 2007, 04:55
Location: Srbija-Paraćin

Re: Philips 29PT8606/12 Ukljucuje zastitu i blinka crvena led

Post napisao stojkePN » 26 Feb 2010, 21:54

Pod naelektrisavanje sam mislio da se culo pucketanje ekrana sto znaci da je VN napon krenuo. Probao sam da spojim prema masi i ekran se ispraznio. Hvala na savetu pregledacu vertikalni stepen :pivopije:
Sto vise ucim sve vise vidim koliko neznam :plaz:

Palme
___
___
Postovi: 378
Pridružen: 25 Jun 2007, 20:32
Location: Sweden
Contact person: Damir
Phone number: 0046 31 811238
Specialty: tv-multimedia

Re: Philips 29PT8606/12 Ukljucuje zastitu i blinka crvena led

Post napisao Palme » 27 Feb 2010, 13:10

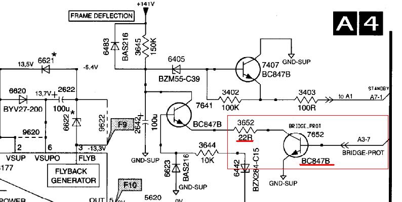
Provjeri;
T7652(BC847)
R3652 22ohm
R3403 100 ohm
Isto tako provjeri (promjeni) opto 7483 ako su defektni otpornici 3652 ili 3484(smd otpornici).Ili jedan od njih,,ne sjecam se tocno koji.
Ovdje zna biti u igri i TDA rgb kao i otpornik 150ohm na rgb plocici.
Ekran,,,da ceto je problematican ovdje no pokusaj sa gore navedenim plus hladni lemovi na smd otpornicima.

Avatar
stojkePN
___
___
Postovi: 1594
Pridružen: 11 Feb 2007, 04:55
Location: Srbija-Paraćin

Re: Philips 29PT8606/12 Ukljucuje zastitu i blinka crvena led

Post napisao stojkePN » 27 Feb 2010, 16:24

bravo Palme :yeah:

Problem je bio u :arrow:

T7652(BC847)(obelezen sa 1F) SMD zamenio sam sa BC547. Tranzistor nije bio u potpunom kratkom spoju vec je dobio otpor.
bc547.JPG
bc547.JPG (5.22 KiB) Pregledano 3374 puta.
I otpor R3652 22ohm(SMD obelezen sa 220) je povecao otpornost na 3.6Mohm.
sema.JPG
Hvala jos jednom :pivopije:
Sto vise ucim sve vise vidim koliko neznam :plaz:

Avatar
stojkePN
___
___
Postovi: 1594
Pridružen: 11 Feb 2007, 04:55
Location: Srbija-Paraćin

Re: Philips 29PT8606/12 Ukljucuje zastitu i blinka led *RESENO*

Post napisao stojkePN » 27 Feb 2010, 18:26

Evo i slike pozicije delova. Zatrebace nekom... Bolje je da vidi gde su nego da bulji po ploci :lala:
Prilog
T7652(BC847)(obelezen sa 1F) SMD.jpg
T7652(BC847)(obelezen sa 1F) SMD
Otpor R3652 22ohm(SMD obelezen sa 220).jpg
Otpor R3652 22ohm(SMD obelezen sa 220)
Sto vise ucim sve vise vidim koliko neznam :plaz:

Avatar
kalajit
___
___
Postovi: 466
Pridružen: 23 Avg 2006, 19:05
Lokacija: prijepolje

Re: Philips 29PT8606/12 Ukljucuje zastitu i blinka led *RESENO*

Post napisao kalajit » 20 Mar 2014, 09:53

imali neko od kolega sadrzaj memorije za ovu sasiju
nisam GINEKOLOG ali mogu pogledati...

Avatar
Majstor Duja
Neaktivan
Postovi: 3136
Pridružen: 23 Avg 2006, 17:29
Location: Novi Sad - centar
Warranty service: http://www.elektrocentar.com
Contact person: Goran Duic
Specialty: tv-multimedia

Re: Philips 29PT8606/12 Ukljucuje zastitu i blinka led *RESENO*

Post napisao Majstor Duja » 20 Mar 2014, 10:41

Kalajit, da li si video ovu temu?
viewtopic.php?f=43&t=3459&p=32036
Rule #1 "Always stand for what you believe, even if it means standing alone."

Odgovori
  • Slične teme
    Odgovori
    Pregledano
    Zadnji post

Natrag na “Servisiranje CRT Televizora”