Weg W29PF250TXT Potrebna shema
Pravila foruma
Naslov teme treba da bude u formatu: PROIZVOĐAČ, MODEL, KRATAK OPIS KVARA
Nakon rešenog kvara zatvoriti temu >> >UPUTSTVO< u suprotnom ništa ne činiti.
HOME -- SERVISERI -- DALJINSKI -- RAZNA UPUTSTVA
Naslov teme treba da bude u formatu: PROIZVOĐAČ, MODEL, KRATAK OPIS KVARA
Nakon rešenog kvara zatvoriti temu >> >UPUTSTVO< u suprotnom ništa ne činiti.
HOME -- SERVISERI -- DALJINSKI -- RAZNA UPUTSTVA
- Liskun Elektronik
- gx

- Postovi: 1608
- Pridružen: 13 Avg 2006, 10:37
- Location: Srbija
- Warranty service: ERG-VOX
- Specialty: tv-multimedia
- Lokacija: Stara Pazova
Weg W29PF250TXT Potrebna shema
Sasija PH02-Main-01
Procesor tda9351ps/n3/3/1997
Nasao sam par sasija ali mi neodgovaraju pozicije nekih elemenata,potrebna mi je sasija koja ima poziciju za O/W tranzistor V407 2SA940 i His trandza pozicija V402 BU2720DX
Procesor tda9351ps/n3/3/1997
Nasao sam par sasija ali mi neodgovaraju pozicije nekih elemenata,potrebna mi je sasija koja ima poziciju za O/W tranzistor V407 2SA940 i His trandza pozicija V402 BU2720DX
Mora da se zna ko namesta antenu, a ko vice ne valja :)
Re: Weg W29PF250TXT Potrebna shema
Kod: Označi sve
http://elektrotanya.com/china_ph-02_sch.pdf/download.htmlTOCE
- Liskun Elektronik
- gx

- Postovi: 1608
- Pridružen: 13 Avg 2006, 10:37
- Location: Srbija
- Warranty service: ERG-VOX
- Specialty: tv-multimedia
- Lokacija: Stara Pazova
Re: Weg W29PF250TXT Potrebna shema
Nije Toce ta shema,ovu sam i ja nalazio na par mesta.U svakom slucaju hvala 
Mora da se zna ko namesta antenu, a ko vice ne valja :)
- alexa_pg
- Site Admin

- Postovi: 6029
- Pridružen: 22 Avg 2006, 08:10
- Location: Podgorica
- Specialty: tv-multimedia
Re: Weg W29PF250TXT Potrebna shema
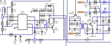
Je li kod tog aparata O-W izveden sa kolom TDA8145?
Ovako nesto, kao na semi u prilogu. Da ne bi tema isla u nedogled sa pitanjima, je li ova ili ona sema, kao stari clan expert kluba, popuni tabelu sa svim neophodnim podacima kako nalazu pravila foruma.
Ovako nesto, kao na semi u prilogu. Da ne bi tema isla u nedogled sa pitanjima, je li ova ili ona sema, kao stari clan expert kluba, popuni tabelu sa svim neophodnim podacima kako nalazu pravila foruma.
"I ja volim ljude ali ih sve manje podnosim"
- Liskun Elektronik
- gx

- Postovi: 1608
- Pridružen: 13 Avg 2006, 10:37
- Location: Srbija
- Warranty service: ERG-VOX
- Specialty: tv-multimedia
- Lokacija: Stara Pazova
Re: Weg W29PF250TXT Potrebna shema
To je ta shema Alexa,sutra cu dopuniti podatke nisam hteo napamet da lupam jer sam vec dosao iz radnje,pa sam upisao ono sto sam znao,tj.ono sto mi je ostalo u secanju.Treba mi shema zbog par nagorelih otpornika jer sumnjam da su promenili vrednost a problem je taj sto mi je O/W cas ok a cas bude presiroka slika i u donjem delu slike od polovine pa nadole mi se pojavljuju horizontalne strafte,slikacu sutra pa cu postaviti.I opisacu sta sam sve menjao i radio.
Mora da se zna ko namesta antenu, a ko vice ne valja :)
- alexa_pg
- Site Admin

- Postovi: 6029
- Pridružen: 22 Avg 2006, 08:10
- Location: Podgorica
- Specialty: tv-multimedia
Re: Weg W29PF250TXT Potrebna shema
mladen mladenov je napisao: Wed Jul 09, 2014 00:50... sutra cu dopuniti podatke.... slikacu sutra pa cu postaviti.I opisacu sta sam sve menjao i radio.
"I ja volim ljude ali ih sve manje podnosim"
- Liskun Elektronik
- gx

- Postovi: 1608
- Pridružen: 13 Avg 2006, 10:37
- Location: Srbija
- Warranty service: ERG-VOX
- Specialty: tv-multimedia
- Lokacija: Stara Pazova
Re: Weg W29PF250TXT Potrebna shema
Stoji na st.by jer je moj tv,a u medjuvremenu je bilo dosta grmljavine pa se resavaju koske koje su zaostale,kad nastavim dopunicu podatke i napisati sta sam radio i dal je reseno,tj.linije vertikalne u donjem delu sam resio jer je neko ubacio vertikalu TDA8172,stavio sam TDA8177 i sa njom radi super,ostalo je jos da resim O/W.
Mora da se zna ko namesta antenu, a ko vice ne valja :)
-
- Slične teme
- Odgovori
- Pregledano
- Zadnji post
-
-
potrebna sema WEG TV2109NF sasija SSAV1 - RESENO
napisao stingray » 24 Feb 2016, 11:45 » u Servisiranje CRT Televizora - 5 Odgovori
- 1988 Pregledano
-
Zadnji post napisao kibsa
26 Feb 2016, 22:46
-
-
-
TV WEG TV2150SLIM Chassis PHO3 - Razvucena slika (RESENO)
napisao vedranc » 06 Dec 2008, 13:24 » u Servisiranje CRT Televizora - 22 Odgovori
- 3685 Pregledano
-
Zadnji post napisao kireelektron
31 Mar 2009, 00:53
-
-
-
TV WEG NF29TXT HD9361A chassis problem mre [RESENO]
napisao slavko.e » 20 Avg 2009, 22:39 » u Servisiranje CRT Televizora - 5 Odgovori
- 1640 Pregledano
-
Zadnji post napisao slavko.e
31 Avg 2009, 23:03
-
-
- 4 Odgovori
- 1142 Pregledano
-
Zadnji post napisao toce
25 Jun 2011, 12:59
-
- 5 Odgovori
- 1003 Pregledano
-
Zadnji post napisao acavplana
10 Feb 2013, 23:58
-
-
WEG W2130SLIM Ne rade tipke P+ i P- (RESENO)
napisao Krkili » 28 Dec 2013, 11:41 » u Servisiranje CRT Televizora - 5 Odgovori
- 1251 Pregledano
-
Zadnji post napisao nec
28 Dec 2013, 22:33
-
-
-
TV SHARP DV5403S Chassis DECO4 - Potrebna shema (RESENO)
napisao bucko » 05 Nov 2007, 20:20 » u Servisiranje CRT Televizora - 3 Odgovori
- 998 Pregledano
-
Zadnji post napisao bucko
05 Nov 2007, 21:22
-
-
-
TV NATIONAL TC2001MR - Potrebna shema (RESENO)
napisao agatel » 29 Nov 2007, 09:58 » u Servisiranje CRT Televizora - 9 Odgovori
- 1406 Pregledano
-
Zadnji post napisao agatel
05 Dec 2007, 08:51
-
