PAOLO C29F54PI slika sakupljena sa svih strana RESENO
Pravila foruma
Naslov teme treba da bude u formatu: PROIZVOĐAČ, MODEL, KRATAK OPIS KVARA
Nakon rešenog kvara zatvoriti temu >> >UPUTSTVO< u suprotnom ništa ne činiti.
HOME -- SERVISERI -- DALJINSKI -- RAZNA UPUTSTVA
Naslov teme treba da bude u formatu: PROIZVOĐAČ, MODEL, KRATAK OPIS KVARA
Nakon rešenog kvara zatvoriti temu >> >UPUTSTVO< u suprotnom ništa ne činiti.
HOME -- SERVISERI -- DALJINSKI -- RAZNA UPUTSTVA
PAOLO C29F54PI slika sakupljena sa svih strana RESENO
FIRMA:PAOLO
MODEL:C29F54PI
CHASSIS(oznaka šasije): 60L7429G20 01B (60L7429G2001B)
PCB(oznake na štampanoj ploči):
MCU(procesor): ST9219
EEPROM: 24C08
VERTIKALA:TA8427
AUDIO:
VIDEO:TB1240AN
SMPS (mreža):
FBT (vn trafo):
TUNER:AVN4/R00268-VD205DVS2-QJ (AVN4R00268VD205DVS2QJ)
KVAR:Slika sobrana od strane, iz dve strane horizontala,i vertikala jedna strana,gorni kraj ekrana
KVAR: Skupljena slika po horizontali s obe strane, isto skupljena po vertikali s gornje strane ekrana.
OPIS KVARA:Zdravo kolege radi se o sledecim problemom tv je dosao kod mene sa oštečenim blok kondezatorom C908 470pF, pored njega je bio ostečen i blok C916 3300pF, zamenio sam ova dva kondezatora ali sad ima problem da je slika skupljena s obe strane, po horizontali oko 5cm, a po vertikali samo gornji dio ekrana isto tako 5cm. Kad sam uklucio tv posle zamene ovih kondezatora, slika je bila malo skupljena kako sam opisao ali kako tv radi slika se još više skuplja molim vas za vaše mislenje. Pozdrav.
Edit by tom
MODEL:C29F54PI
CHASSIS(oznaka šasije): 60L7429G20 01B (60L7429G2001B)
PCB(oznake na štampanoj ploči):
MCU(procesor): ST9219
EEPROM: 24C08
VERTIKALA:TA8427
AUDIO:
VIDEO:TB1240AN
SMPS (mreža):
FBT (vn trafo):
TUNER:AVN4/R00268-VD205DVS2-QJ (AVN4R00268VD205DVS2QJ)
KVAR:Slika sobrana od strane, iz dve strane horizontala,i vertikala jedna strana,gorni kraj ekrana
KVAR: Skupljena slika po horizontali s obe strane, isto skupljena po vertikali s gornje strane ekrana.
OPIS KVARA:Zdravo kolege radi se o sledecim problemom tv je dosao kod mene sa oštečenim blok kondezatorom C908 470pF, pored njega je bio ostečen i blok C916 3300pF, zamenio sam ova dva kondezatora ali sad ima problem da je slika skupljena s obe strane, po horizontali oko 5cm, a po vertikali samo gornji dio ekrana isto tako 5cm. Kad sam uklucio tv posle zamene ovih kondezatora, slika je bila malo skupljena kako sam opisao ali kako tv radi slika se još više skuplja molim vas za vaše mislenje. Pozdrav.
Edit by tom
Zadnja izmena: stole, dana 17 Feb 2013, 22:41, ukupno menjano 1 put.
- vlatkocopa
- gx
- Postovi: 3030
- Pridružen: 04 Jun 2008, 22:41
- Location: Makedonija-Kumanovo
- Contact person: Vlado
- Phone number: 0038931420808
- Specialty: tv
Re: tv paolo model c29f54pi slika sobrana od strane
Mrezni elektrolit,proveri dali mreza ima dovoljne i stabilne napone...


Za sjaj u očima, rumenilo u licu i lepršav hod - koristite kozmetiku -Šljivovica a moze i domaca jabukovaca ..:))
Re: tv paolo model c29f54pi slika sobrana od strane
Mreza proverena svi naponi su po semi,elko u mrezi provereni, na b+ napon elko smeneti kvar je isti pozdrav
- tom
- gxu
- Postovi: 2297
- Pridružen: 23 Apr 2007, 20:01
- Location: Strumica
- Contact person: TOME
- Specialty: tv
- Lokacija: Makedonija
Re: tv paolo model c29f54pi slika sobrana od strane
Koliki je napon na B+ i dali je stabilan ?
Kondenzatore koje si menjao jesu novi ili polovni ?
Kondenzatore koje si menjao jesu novi ili polovni ?
TOME
Re: tv paolo model c29f54pi slika sobrana od strane
Napon na B + je 125V, kondezatore koje sam zamenio su novi ali napon na mrezni elko je mali 260V. Proban je drugi elko kvar je isti. Diode u grecu provereni, ispravni. Pozdrav
- Vojvoda
- ___
- Postovi: 2285
- Pridružen: 17 Dec 2006, 22:14
- Location: Srbija
- Contact person: Mirko
- Specialty: tv-multimedia
- Lokacija: Beograd, Karaburma
Re: tv paolo model c29f54pi slika sobrana od strane
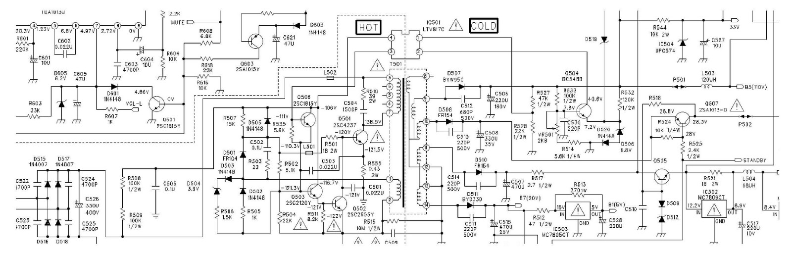
Evo šeme mrežnog dela ako može da ti pomogne. 260V na mrežnom elko je malo, sa druge strane gledajući B+ 125V je mnogo. Po šemi je 110V. Rekao bih da ti u primaru mreže nešto ne radi kako treba.
Budženje je majka zanata.
Ko dobro budži, bolje pare uzima.
http://www.youtube.com/watch?v=WBao61sI ... ture=share
Ko dobro budži, bolje pare uzima.
http://www.youtube.com/watch?v=WBao61sI ... ture=share
- tom
- gxu
- Postovi: 2297
- Pridružen: 23 Apr 2007, 20:01
- Location: Strumica
- Contact person: TOME
- Specialty: tv
- Lokacija: Makedonija
Re: tv paolo model c29f54pi slika sobrana od strane
B+ je dobar, radi se o TV-u sa ekranom od 29'.
Taj napon od 260V je mali i ja bih prvo zamenio grec.
Taj napon od 260V je mali i ja bih prvo zamenio grec.
TOME
- spagagz
- gx
- Postovi: 1526
- Pridružen: 29 Dec 2008, 21:47
- Location: Gorazde BiH
- Contact person: Nedeljko
- Specialty: tv-multimedia
Re: tv paolo model c29f54pi slika sobrana od strane
A da 220V ne dolazi na grec preko NTC,kao kod nekih Philipsa?
- Stolle
- Preminuo
- Postovi: 19099
- Pridružen: 12 Avg 2006, 23:35
- Location: Srbija
- Specialty: tv-multimedia
- Lokacija: Dimitrovgrad
Re: tv paolo model c29f54pi slika sobrana od strane
Pa tu imaš dva-tri elementa za 300V,
Proveri, zameni i dok to ne rešiš, bolje ništa nemoj ni da pišeš.

"29 poslednjih dana u mesecu je najteže"
Re: tv paolo model c29f54pi slika sobrana od strane
Pa ovako stoje stvari, smeneti svi diodi u grecu,proban drugi elko ,AC napon kod mene 190V, DC na elko 250V.
- Vojvoda
- ___
- Postovi: 2285
- Pridružen: 17 Dec 2006, 22:14
- Location: Srbija
- Contact person: Mirko
- Specialty: tv-multimedia
- Lokacija: Beograd, Karaburma
Re: tv paolo model c29f54pi slika sobrana od strane
Pa promeni ac napon.
Šalim se.
Ako ti tv nije predviđen za rad na nižem naponu (vidi etiketu) teško ćeš onda bilo šta uraditi. Ako jeste, e onda da vidimo šta dalje.
Imaš li drugi otklon za probu?

Šalim se.

Ako ti tv nije predviđen za rad na nižem naponu (vidi etiketu) teško ćeš onda bilo šta uraditi. Ako jeste, e onda da vidimo šta dalje.
Imaš li drugi otklon za probu?
Budženje je majka zanata.
Ko dobro budži, bolje pare uzima.
http://www.youtube.com/watch?v=WBao61sI ... ture=share
Ko dobro budži, bolje pare uzima.
http://www.youtube.com/watch?v=WBao61sI ... ture=share
- Stolle
- Preminuo
- Postovi: 19099
- Pridružen: 12 Avg 2006, 23:35
- Location: Srbija
- Specialty: tv-multimedia
- Lokacija: Dimitrovgrad
Re: tv paolo model c29f54pi slika sobrana od strane
To si trebao odmah da napišeš.stole je napisao:ac napon kod mene 190V
"29 poslednjih dana u mesecu je najteže"
- alexa_pg
- Site Admin
- Postovi: 6029
- Pridružen: 22 Avg 2006, 08:10
- Location: Podgorica
- Specialty: tv-multimedia
Re: PAOLO C29F54PI 60L7429G2001B slika sobrana od strane
Mrezni stepen zbog niskog AC napona obicno nece da krene da radi. Ako vec radi onda ne treba obracati paznju na napon od 260V na mreznom elku. Naponi u sekundaru moraju biti kao da je AC 220V
Bilo bi dobro da postavis sliku da vidimo kako izgleda to suzenje. Kako se kaze "jedna slika hiljadu rijeci"Skupljena slika po horizontali s obe strane, isto skupljena po vertikali s gornje strane ekrana.
"I ja volim ljude ali ih sve manje podnosim"
- Vojvoda
- ___
- Postovi: 2285
- Pridružen: 17 Dec 2006, 22:14
- Location: Srbija
- Contact person: Mirko
- Specialty: tv-multimedia
- Lokacija: Beograd, Karaburma
Re: PAOLO C29F54PI 60L7429G2001B slika sobrana od strane
Da li ti se tranzistor u HIS-u pregreva? Pitam ovo jer si rekao da se skupljanje postepeno povećava.
Ako se pregreva onda tu ima problema u pobudi, a to može biti razlog skupljanja.
Ako se pregreva onda tu ima problema u pobudi, a to može biti razlog skupljanja.
Budženje je majka zanata.
Ko dobro budži, bolje pare uzima.
http://www.youtube.com/watch?v=WBao61sI ... ture=share
Ko dobro budži, bolje pare uzima.
http://www.youtube.com/watch?v=WBao61sI ... ture=share
Re: PAOLO C29F54PI 60L7429G2001B slika sakupljena sa strana
Tv je resen, problem je bio u blok kondezator c916-3,3nF-1600V,stavio sam kondezator koi je bio sa namalen kapacitet,pri mestenje na drug so ista vrednost slika se normalizirala,samo nije mi jasno kako se nije grejao horizontalni tranzistor od ovog kondezatora ,tv je radio dosta vreme a tranz. je imao normalnu temperaturu hvala vam svima na pomoci pozdrav
Zadnja izmena: Stolle, dana 17 Feb 2013, 22:52, ukupno menjano 2 puta.
Razlog: Oznake i merne jedinice se pišu velikim slovima.
Razlog: Oznake i merne jedinice se pišu velikim slovima.
- Stolle
- Preminuo
- Postovi: 19099
- Pridružen: 12 Avg 2006, 23:35
- Location: Srbija
- Specialty: tv-multimedia
- Lokacija: Dimitrovgrad
Re: PAOLO C29f54pi slika sakupljena sa svih strana RESENO
Da si napisao simptom pravilno, slika sakupljena sa svih strana, ili smanjena sa svih strana, rešilo bi se odmah. Plus što si dodao nepotrebno ovo sa mrežom.Skupljena slika po horizontali s obe strane, isto skupljena po vertikali s gornje strane ekrana.
Ja sam ti ispravio naslov, ti si ponovo vratio na staro. Ne diraj više.
"29 poslednjih dana u mesecu je najteže"
-
- Slične teme
- Odgovori
- Pregledano
- Zadnji post
-
-
TV PAOLO C29F54PI dump(RESENO)
napisao RTV-Servisx » 08 Avg 2009, 14:18 » u Servisiranje CRT Televizora - 5 Odgovori
- 869 Pregledano
-
Zadnji post napisao RTV-Servisx
10 Avg 2009, 13:30
-
-
-
TV EI Chassis B40 - Suzena slika (RESENO)
napisao majstorr » 29 Jan 2008, 00:20 » u Servisiranje CRT Televizora - 8 Odgovori
- 1983 Pregledano
-
Zadnji post napisao majstorr
30 Jan 2008, 17:10
-
-
-
TV TELETECH CTV2140T - Losa slika (RESENO)
napisao mancic » 31 Jan 2008, 16:44 » u Servisiranje CRT Televizora - 7 Odgovori
- 1455 Pregledano
-
Zadnji post napisao Majstor Duja
01 Feb 2008, 13:14
-
-
-
TV NOVATRONIC DTA2053VSA - Slika negativ (RESENO)
napisao borce » 21 Apr 2008, 11:13 » u Servisiranje CRT Televizora - 16 Odgovori
- 1751 Pregledano
-
Zadnji post napisao Majstor Duja
24 Apr 2008, 10:25
-
-
-
TV SHARP DV7011S Chassis D3000 - Slika (RESENO)
napisao milans01 » 09 svi 2008, 10:03 » u Servisiranje CRT Televizora - 23 Odgovori
- 3748 Pregledano
-
Zadnji post napisao agatel
14 svi 2008, 15:21
-
-
-
TV CROWN CTV5521 Chassis 99TA015J - Problem slika (RESENO)
napisao borce » 06 Jun 2008, 12:50 » u Servisiranje CRT Televizora - 2 Odgovori
- 1209 Pregledano
-
Zadnji post napisao borce
07 Jun 2008, 17:32
-
-
-
TV SCHNEIDER Chassis DTV101 - Slika deformisana (RESENO)
napisao lnicks » 16 Avg 2008, 20:55 » u Servisiranje CRT Televizora - 8 Odgovori
- 1359 Pregledano
-
Zadnji post napisao lnicks
21 Avg 2008, 09:04
-
-
-
TV QUADRO CTV55Z10TXT Chassis 3Y01 - Slika rasirena (RESENO)
napisao tanebosev » 07 Okt 2008, 21:39 » u Servisiranje CRT Televizora - 21 Odgovori
- 2554 Pregledano
-
Zadnji post napisao tanebosev
09 Okt 2008, 00:05
-