ESR, merenje elektrolita
Urednik: alexa_pg
Re: ESR, merenje elektrolita
Deluje mi sasvim solidno ,Mozda ga neko ima pa nek gukne koju rec.... ili na http://www.matelectronics.com Pozdrav.Dukica.
- Prilog
-
- MUL-3333.jpg (5.76 KiB) Pregledano 15527 puta.
DUKICA
- bogoljub
- gx

- Postovi: 137
- Pridružen: 15 Avg 2006, 14:32
- Location: Gardinovci
- Contact person: Bogoljub
Re: ESR, merenje elektrolita
Znaci to je onaj famozni sa 4 diode i siljcima koji je bio veoma popularan?ivica-servis je napisao:veoma interesantna konstrukcija esr metra sa 4 led dioda. Ipak prednost dajem digitalnom pokazivanju
ZAKLINJEM SE NARODU I BOGU DA CU U KAFANU ICI KAD GOD MOGU
- Rumba King
- gx

- Postovi: 363
- Pridružen: 13 Nov 2006, 16:09
- Location: Vršac
- Warranty service: Alpha
Samsung
LG
Vivax
Fox
Elin
Stella
Volt - Contact person: Steva ili Bojan
- Phone number: 38113838961
- Specialty: tv
- Lokacija: Srbija
Re: ESR, merenje elektrolita
Ajde upomoc ko petlja sa Eagle!
Pravicu ESR metar iz ovog posta:
viewtopic.php?p=149714#p149714
Samo imam problem sa eaglom, nije nacrtana masa (vidi sliku).
Kako da je ukljucim? Ukljucio sam sve layere ali mase nema nigde.
Pravicu ESR metar iz ovog posta:
viewtopic.php?p=149714#p149714
Samo imam problem sa eaglom, nije nacrtana masa (vidi sliku).
Kako da je ukljucim? Ukljucio sam sve layere ali mase nema nigde.
- Rumba King
- gx

- Postovi: 363
- Pridružen: 13 Nov 2006, 16:09
- Location: Vršac
- Warranty service: Alpha
Samsung
LG
Vivax
Fox
Elin
Stella
Volt - Contact person: Steva ili Bojan
- Phone number: 38113838961
- Specialty: tv
- Lokacija: Srbija
Re: ESR, merenje elektrolita
Nema :)
A kad ces ti na spavanje?
Ja bio u gradu pa se razbudio, bilo
:kkk: (pivo) a sto ti ne spavas ?
Ajde molim te, okaci mi pdf sa ispravnom stampom, moj eagle nesto nece
A kad ces ti na spavanje?
Ja bio u gradu pa se razbudio, bilo
Ajde molim te, okaci mi pdf sa ispravnom stampom, moj eagle nesto nece
- ivica-servis
- Udaljen sa foruma zbog nedoličnog ponašanja
- Postovi: 75
- Pridružen: 18 Nov 2010, 00:32
- Location: Vranje
- Contact person: Ivica
- Specialty: tv
Re: ESR, merenje elektrolita
U eagle postoji opcija da se sve sto je vezano na masu spoji sa ostatkom stampe. opcija je "RATSNEST". nju dobijes tako sto desnim klikom misa dobijes padajuci meni sa ovom opcijom.
Da budem precizniji, masu dobijas samo u obelezenom polju, znaci misem moras da dodjes na ivicu tog polja i onda desnim misem pokazuje tu opciju, u ostalim slucajevima je neces videti.
Da budem precizniji, masu dobijas samo u obelezenom polju, znaci misem moras da dodjes na ivicu tog polja i onda desnim misem pokazuje tu opciju, u ostalim slucajevima je neces videti.
I dodje starac vodenim skuterom u mirno more gde deca uce da plivaju i dize talase...
- Rumba King
- gx

- Postovi: 363
- Pridružen: 13 Nov 2006, 16:09
- Location: Vršac
- Warranty service: Alpha
Samsung
LG
Vivax
Fox
Elin
Stella
Volt - Contact person: Steva ili Bojan
- Phone number: 38113838961
- Specialty: tv
- Lokacija: Srbija
Re: ESR, merenje elektrolita
Tako je Ivice, uspeo sam, samo sto je nema na desni klik, vec se ide na Tools pa zadnja stavka je Ratsnest. Hvala puno!
- ivica-servis
- Udaljen sa foruma zbog nedoličnog ponašanja
- Postovi: 75
- Pridružen: 18 Nov 2010, 00:32
- Location: Vranje
- Contact person: Ivica
- Specialty: tv
Re: ESR, merenje elektrolita
Da kazem da sam ja vec sklopio taj ESR metar i dobro mi radi. Stavljao sam sivace igle umesto pipaka, ali nisam imao dobar kontakt, pa sam stavio bakare pipke i sad je OK. Preradio sam stampu za displeje sa 3 cifre u jednom kucistu...
I dodje starac vodenim skuterom u mirno more gde deca uce da plivaju i dize talase...
- krllebg
- ___

- Postovi: 1719
- Pridružen: 27 Avg 2006, 19:45
- Location: Beograd
- Warranty service: DeGermany
- Specialty: tv
- Lokacija: Beograd
- Kontakt:
Re: ESR, merenje elektrolita
Daj neku sliku tog instrumenta ... da vidimo kako izgleda.
... Here lies a man whom is little known !!!
- ivica-servis
- Udaljen sa foruma zbog nedoličnog ponašanja
- Postovi: 75
- Pridružen: 18 Nov 2010, 00:32
- Location: Vranje
- Contact person: Ivica
- Specialty: tv
Re: ESR, merenje elektrolita
.
Zadnja izmena: ivica-servis, dana 09 Feb 2011, 19:30, ukupno menjano 1 put.
I dodje starac vodenim skuterom u mirno more gde deca uce da plivaju i dize talase...
- Rumba King
- gx

- Postovi: 363
- Pridružen: 13 Nov 2006, 16:09
- Location: Vršac
- Warranty service: Alpha
Samsung
LG
Vivax
Fox
Elin
Stella
Volt - Contact person: Steva ili Bojan
- Phone number: 38113838961
- Specialty: tv
- Lokacija: Srbija
Re: ESR, merenje elektrolita
Nema nigde PIC16F690. U Retam-u nema i ne zna se kad ce biti.
Ivice gde si ti kupio?
Ivice gde si ti kupio?
Re: ESR, merenje elektrolita
Probj na www.aswo.rs , ali treba cekati deo 2-3 nedelje koliko sam mogao da vidim kosta 3,15 eura.Pozdrav.Dukica
DUKICA
- Rumba King
- gx

- Postovi: 363
- Pridružen: 13 Nov 2006, 16:09
- Location: Vršac
- Warranty service: Alpha
Samsung
LG
Vivax
Fox
Elin
Stella
Volt - Contact person: Steva ili Bojan
- Phone number: 38113838961
- Specialty: tv
- Lokacija: Srbija
Re: ESR, merenje elektrolita
Probacu, nisam se njih ni setio, HVALA.
- ivica-servis
- Udaljen sa foruma zbog nedoličnog ponašanja
- Postovi: 75
- Pridružen: 18 Nov 2010, 00:32
- Location: Vranje
- Contact person: Ivica
- Specialty: tv
Re: ESR, merenje elektrolita
Ja sam to nabavio u RETAMU, verovatno se prodalo.
I dodje starac vodenim skuterom u mirno more gde deca uce da plivaju i dize talase...
Re: ESR, merenje elektrolita
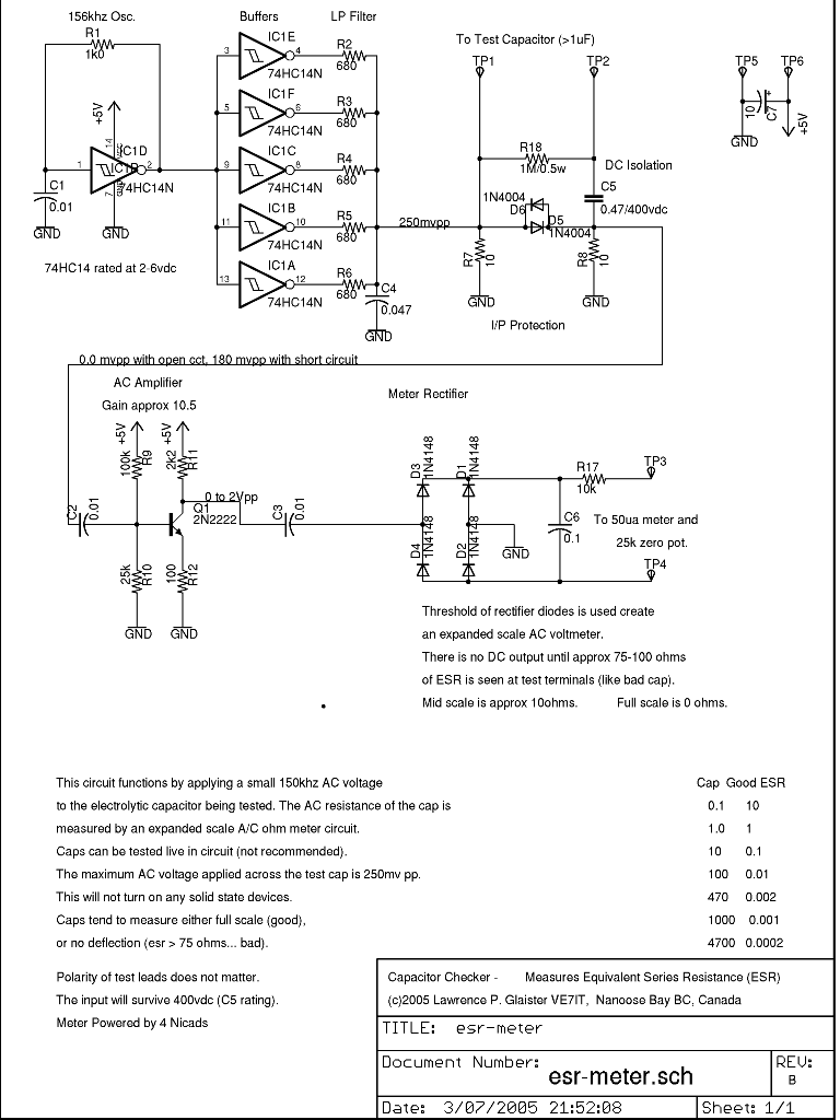
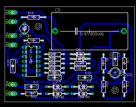
A mozda nekom bude zanimljivo i ovo : 
- Prilog
-
ESR.pdf- ESR Meter
- (376.16 KiB) Preuzeto 443 puta.
-
schematic.pdf- ESR Meter
- (57.81 KiB) Preuzeto 583 puta.
-
- ESR Meter
- esrbuildit.png (13.45 KiB) Pregledano 14639 puta.
-
- ESR Meter
- esrpcb.png (4.83 KiB) Pregledano 14641 put.
-
- ESR Meter
- esrxray.png (16.26 KiB) Pregledano 14641 put.
DUKICA
- Damiru
- ___

- Postovi: 924
- Pridružen: 19 Avg 2006, 15:26
- Location: Srbija
- Contact person: Damir
- Specialty: tv-multimedia
- Lokacija: Kovilj, 127.0.0.1
- Kontakt:
Re: ESR, merenje elektrolita
Kako se to nekad radilo. Meni se čini vrlo poučno.
Testing Capacitors Part 1 http://www.youtube.com/watch?v=4iTR-iCn0hY
Testing Capacitors Part 2 http://www.youtube.com/watch?v=uiQCNlex3aE
Testing Capacitors Part 1 http://www.youtube.com/watch?v=4iTR-iCn0hY
Testing Capacitors Part 2 http://www.youtube.com/watch?v=uiQCNlex3aE
Commitment is pushing yourself when no one else is around.
- Stolle
- Preminuo
- Postovi: 19098
- Pridružen: 12 Avg 2006, 23:35
- Location: Srbija
- Specialty: tv-multimedia
- Lokacija: Dimitrovgrad
Re: ESR, merenje elektrolita
Uhh, al` se raspričao ovaj tip... :zid:
Stavio si iste linkove, part 1 je: http://www.youtube.com/watch?v=GZMQWa0b ... re=related
Stavio si iste linkove, part 1 je: http://www.youtube.com/watch?v=GZMQWa0b ... re=related
"29 poslednjih dana u mesecu je najteže"
- Rumba King
- gx

- Postovi: 363
- Pridružen: 13 Nov 2006, 16:09
- Location: Vršac
- Warranty service: Alpha
Samsung
LG
Vivax
Fox
Elin
Stella
Volt - Contact person: Steva ili Bojan
- Phone number: 38113838961
- Specialty: tv
- Lokacija: Srbija
Re: ESR, merenje elektrolita
Sklopio sam odavno samo je falio PIC 16F690, imate ga u RETAMu opet.
Imam problem, ne mogu da ga programiram mada nisam odavno programirao neki PIC, koristim Allpic programator.
Izbacuje mi gresku pri programiranju odmah na pocetku ni ne pocne da programira. Probao sam sa WinPic800 a ICProg ga nema u biblioteci.
Za EEprome koristim Seeprog-ramator, sa picevima sam slab, na ovom allpicu sam uspeo da programiram 12F629 a rade i eepromi ali ovaj nece.
Ako vam neka ideja sine napisite molim vas, idem da spavam da ne bih razlupao stari komp :)
Imam problem, ne mogu da ga programiram mada nisam odavno programirao neki PIC, koristim Allpic programator.
Izbacuje mi gresku pri programiranju odmah na pocetku ni ne pocne da programira. Probao sam sa WinPic800 a ICProg ga nema u biblioteci.
Za EEprome koristim Seeprog-ramator, sa picevima sam slab, na ovom allpicu sam uspeo da programiram 12F629 a rade i eepromi ali ovaj nece.
Ako vam neka ideja sine napisite molim vas, idem da spavam da ne bih razlupao stari komp :)
Re: ESR, merenje elektrolita
Idi u Hardware i podesi evo ti slike.
Koju verziju koristis WinPic ?
Koju verziju koristis WinPic ?
TOCE
-
- Slične teme
- Odgovori
- Pregledano
- Zadnji post
-
- 13 Odgovori
- 7219 Pregledano
-
Zadnji post napisao torentino
20 Mar 2020, 19:19
-
- 8 Odgovori
- 3812 Pregledano
-
Zadnji post napisao krllebg
13 Jan 2011, 12:51
-
- 16 Odgovori
- 9796 Pregledano
-
Zadnji post napisao mladen82
01 Jul 2015, 08:24
-
- 17 Odgovori
- 6359 Pregledano
-
Zadnji post napisao alexa_pg
27 svi 2021, 11:10
-
- 5 Odgovori
- 2826 Pregledano
-
Zadnji post napisao branimir
24 svi 2023, 19:01

