Posto nisam neke delove mogao da nabavim u srbiji, morao sam da porucim sa aliexpresa i samim ti morao da cekam mesec i kusur dana, tako da nisam mogao nista da postujem u temi dok ne stignu delovi. U medjuvremenu je tema nestala!
Radi se o smart punjacu akumulatora, svedskom proizvodu ctek, koji sluzi za punjenje, kondicioniranje i desulfatizaciju akumulatora za automobile. Ja sam ga kupio kao neispravnog i pokusavam da ga vratim u zivot jer nije davao znake zivota. Ukratko cu da ponovim sta sam radio.
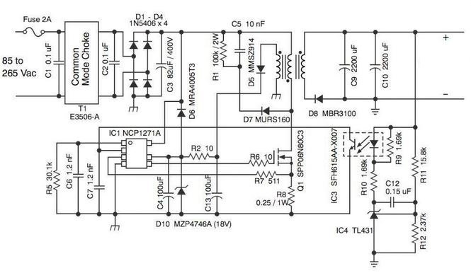
Posle otvaranja primetio sam naduven veliki elektrolit 47mf 400v. Daljom proverom utvrdjeno je da su crkle i dve ispravljacke diode i osigurac. Takodje i mosfet 04n60c3 je pokazivao kratak spoj. Sve je to zamenjeno ali punjac i dalje ne radi. Nakon toga utvrdjeno je da tranzistor 2f ne valja, i on je zamenjen ali i dalje nije bilo pomaka. Na ic imao sam kratak spoj izmedju pina gnd i pina drv. Ic sam narucio sa alija i pre neki dan je stiglo. Nalemljen je na mesto i punjac se upalio, upalile su se diode za stanby i program ali je

Ubacicu sliku sec. dela da pogledate i date neki savet, ako ste u mogucnosti, na sta da obratim paznju! Hvala unapred!