...ili da se napravi drugi a sve je cilj da radi na 24v kao i
senzor pokreta na 24v
Urednik: alexa_pg
Pravila foruma
Praktikujemo da na kraju opišemo kako smo rešili problem. Zatim zatvorimo temu >UPUTSTVO<
Praktikujemo da na kraju opišemo kako smo rešili problem. Zatim zatvorimo temu >UPUTSTVO<
senzor pokreta na 24v
Da li se moze prepraviti senzor pokreta sto radi na 220v za reflektor (nemam njegovu semu) na 24V??
...ili da se napravi drugi a sve je cilj da radi na 24v kao i
...verovatno on ne trosi puno struje pa bi se mogla uraditi stabilizacija sa 7812....
...ili da se napravi drugi a sve je cilj da radi na 24v kao i
proradijo mi net zahvaljujuci fanzi
-
darko080372
- ___

- Postovi: 494
- Pridružen: 28 Nov 2007, 22:03
- Location: Beograd
- Contact person: Darko
- Specialty: whitegoods
Re: senzor pokreta na 24v
Evo ti nesto sto ce ti mozda biti od koristi
Re: senzor pokreta na 24v
proradijo mi net zahvaljujuci fanzi
-
darko080372
- ___

- Postovi: 494
- Pridružen: 28 Nov 2007, 22:03
- Location: Beograd
- Contact person: Darko
- Specialty: whitegoods
Re: senzor pokreta na 24v
Za ovaj neznam ali meni je posluzila sema kad je meni i kolegi crkla elektronika na senzoru pokreta skinutim sa reflektora sa senzorom.Znaci 89% slicna elektronika je na klasicnom reflektoru sa senzorom pokreta stim da jos imas od dva do tri potenciometra za osetljivost,dan noc,i koliko dugo da ti drzi rele posle uklucenja.Kolega ga spalio jer smo mislili da neko nailazi a nama sluzi da detektujemo kad sef nailazi da nas nenavata dok vatamo krivinu
.I tu semu imam ali sam na odmoru jos dve nedelje
ako ti nije hica sacekaj da pogledas i tu semu mada je kazem ti 89% ista razlika je sto u ovoj imas dva senzora, kao sto sam ti rekao tri potenciometra.Kolega ga kupio na novom beogradu na buvljaku kinez ali radi vec dve godine besprekorno iako je spalio LM324,diode otpornik u napajanju cini mi se dve zenerke itd.
Ako me secanje nevara imas opciju samo senzor bez reflektora mada ja cini mi se mala razlika u ceni.
Re: senzor pokreta na 24v
ma svi onda moraju radit na slican princip ...nista kupicu ja tih na buvljaku pa kad napravim javljam

proradijo mi net zahvaljujuci fanzi
-
darko080372
- ___

- Postovi: 494
- Pridružen: 28 Nov 2007, 22:03
- Location: Beograd
- Contact person: Darko
- Specialty: whitegoods
Re: senzor pokreta na 24v
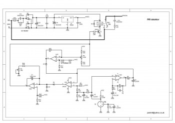
Evo i seme tog belog senzora pokreta.
- Majstor Duja
- Neaktivan
- Postovi: 3136
- Pridružen: 23 Avg 2006, 17:29
- Location: Novi Sad - centar
- Warranty service: http://www.elektrocentar.com
- Contact person: Goran Duic
- Specialty: tv-multimedia
Re: senzor pokreta na 24v
Zanimljiv link u vezi senzora pokreta PIR :
Kod: Označi sve
http://www.ladyada.net/learn/sensors/pir.htmlRule #1 "Always stand for what you believe, even if it means standing alone."
Re: senzor pokreta na 24v
Ima gotovih PIR senzora u supermarketima za 5 EU. Rade na 230 VAC sa impulsnim pretvaracem, kao na prvoj semi. Relej ukljucuje potrosaca. Praviti ih ili popravljati je potpuno beznadezno, osim za vezbanje. U vecini slucaja umire primopredajnicki par, usled strujnog udara. Stariji modeli su imali mali trafo, pa su duze trajali.
-
darko080372
- ___

- Postovi: 494
- Pridružen: 28 Nov 2007, 22:03
- Location: Beograd
- Contact person: Darko
- Specialty: whitegoods
Re: senzor pokreta na 24v
Buzdumra i to isto na buvljaku na novom beogradu.I taj sam rasturao i imam ga na poslu mada je neispravan istom drugaru pao pri probama i rasturila se stampa i negde je napravio kratak spoj tako da mi sluzi za delove,on ima u sebi taj pir senzor i integralac BISS0001.On nemoze da se popravlja radi na dve baterije od 1.5V ili ispravljac.Bele je boje velicine manje od šake.Nema LM324,nema potenciometre.
Re: senzor pokreta na 24v
jel sme da pokisne , ako sme da pokisne onda ok , ili cu da kupim par reflektora i poskidam senzore , a sa reflektorima nek se igraju deca
nije mi hitno ,koliko bitno
nije mi hitno ,koliko bitno
proradijo mi net zahvaljujuci fanzi
-
darko080372
- ___

- Postovi: 494
- Pridružen: 28 Nov 2007, 22:03
- Location: Beograd
- Contact person: Darko
- Specialty: whitegoods
Re: senzor pokreta na 24v
Mozes samo pod uslovom da ga postavis u crnoj kesi za djubre radi kao sat isprobano u praksi.Nemoze da ti radi kroz staklo i staklo plastiku-plesiglas.I ima piezo element koji se jako cuje. 
Re: senzor pokreta na 24v
znaci i onaj mali bi trebao radit ok u crnoj kesi 
proradijo mi net zahvaljujuci fanzi
-
darko080372
- ___

- Postovi: 494
- Pridružen: 28 Nov 2007, 22:03
- Location: Beograd
- Contact person: Darko
- Specialty: whitegoods
Re: senzor pokreta na 24v
Kolega i ja smo stavili onaj beli senzor od reflektora u crnu kesu(jer ovaj sa pir senzorom nismo smeli da stavimo na nase mesto zbog pieza sta ce mi alarm ako ga sef cuje,znaci postavili onaj sa relejom i postavili u crnu kesu da se ne nevidi-ipak ovaj beli vidis iz aviona
).Ti ponesi jedno parce kese pa isprobaj taj sa pir senzorom za njega nemogu da ti garantujem ali u principu su zasnovani na slicni nacin i nevidim razloga da neradi.Ali ti proveri da nebude da sam te ja zeznuo.
Re: senzor pokreta na 24v
hvala javljam cim naletim na dobar senzor ,. uzecu tu skuplju proverenu varijantu ceo reflektor i skidam senzore treba mi par komada prepravljam ih i ako neko hoce da sakriva neka sakriva sa kesom , spojeve cu namazati silikonom pre sastavljanja 
proradijo mi net zahvaljujuci fanzi
Re: senzor pokreta na 24v
Merkator, KTC, Metro, TUS supermarketi. Dve vrste senzora, plus senzor sa reflektorom. Firma se zove Commel. Imaju i kvalitetnu prenaponsku zastitu.
-
BlackForce
- _

- Postovi: 37
- Pridružen: 17 Mar 2008, 18:42
Re: senzor pokreta na 24v
Pozdrav svima!
Jedno vreme je bio hit postavljanje tih reflektora sa senzorom.Dok su kostali 30-50 maraka,bili su OK,ama bas svaki.Kako su postali jeftini,i kvalitet je opao.
Neki rade besprekorno,ali neki bogami 3-4 sam menjao,dok je proradilo redovno.U zadnje vreme nikom ni ne preporucujem te reflektore.Postavljam jedino ako gazda kupuje na svoju bradu,i naplacujem svaku zamenu.Nemam volju da menjam 2-4 puta za iste pare.
Imam nekoliko komada (bar 8-10)neispravnih komplet reflektor senzora,po mom misljenju,bas zato sto kostaju 5...7 evrica.
Kod svakog je sam taj pir senzor u kvaru,ili polu ispravan(apsolutno ne reaguju,ili jedva).
Neke sam probao da popravim sa zamenom lm324,i proverom ispravnosti svih komponenata,ali dzaba.
Ima li kod nas da se nabave posebno ti senzori,ako se uopste isplati kupovati.
Jedno vreme je bio hit postavljanje tih reflektora sa senzorom.Dok su kostali 30-50 maraka,bili su OK,ama bas svaki.Kako su postali jeftini,i kvalitet je opao.
Neki rade besprekorno,ali neki bogami 3-4 sam menjao,dok je proradilo redovno.U zadnje vreme nikom ni ne preporucujem te reflektore.Postavljam jedino ako gazda kupuje na svoju bradu,i naplacujem svaku zamenu.Nemam volju da menjam 2-4 puta za iste pare.
Imam nekoliko komada (bar 8-10)neispravnih komplet reflektor senzora,po mom misljenju,bas zato sto kostaju 5...7 evrica.
Kod svakog je sam taj pir senzor u kvaru,ili polu ispravan(apsolutno ne reaguju,ili jedva).
Neke sam probao da popravim sa zamenom lm324,i proverom ispravnosti svih komponenata,ali dzaba.
Ima li kod nas da se nabave posebno ti senzori,ako se uopste isplati kupovati.
Re: senzor pokreta na 24v
Ja sam imao senzor koj je ekstra radio jednom sam podesio i to je radilo besprekorno ali neki blok se rascvetao i stopio relej. Relej sam zamenio ali nisam znao koji je blok u pitanju pa je sve otislo u delove. Posle sam kupio neki on nije nizasta. Nemozes nikako da ga ustelujes. Taman mislim to je to kad on uhvati tek ispred vrata... nekad pa radi normalno... posle sam kupio jedan reflektor sa senzorom u Metro za 500-600din a on jos gori. Cas mu je osetljivost dobra i radi dobro.. nekad prodjes komotno on i ne reaguje... ma lepo kazes ne bi dzaba bili tako jeftini.
Sto vise ucim sve vise vidim koliko neznam :plaz:
-
darko080372
- ___

- Postovi: 494
- Pridružen: 28 Nov 2007, 22:03
- Location: Beograd
- Contact person: Darko
- Specialty: whitegoods
Re: senzor pokreta na 24v
Ima posebno samo senzor bez reflektora.Ove koje sam stelovao lepo rade mada vidim da je bilo i problematicnih
.
-
BlackForce
- _

- Postovi: 37
- Pridružen: 17 Mar 2008, 18:42
Re: senzor pokreta na 24v
Znam,da postoji senzor bez reflektora,ali meni to ne treba.
Mene interesuje sam taj element koji registruje promenu u senzoru,dali moze posebno da se kupi.
Mene interesuje sam taj element koji registruje promenu u senzoru,dali moze posebno da se kupi.
-
- Slične teme
- Odgovori
- Pregledano
- Zadnji post
-
- 9 Odgovori
- 2888 Pregledano
-
Zadnji post napisao Dzenny
28 Sep 2014, 22:46
-
- 10 Odgovori
- 1642 Pregledano
-
Zadnji post napisao kibsa
28 Jul 2010, 22:44
-
-
Switcherski punjač akumulatora 24V, 30A, prepunjava
napisao bursach » 10 Apr 2019, 21:53 » u Elektronika - 24 Odgovori
- 7064 Pregledano
-
Zadnji post napisao fanzo
16 Apr 2019, 19:04
-

