ADS9129ADJ toshiba regulator zamjena?
Urednik: alexa_pg
Pravila foruma
Praktikujemo da na kraju opišemo kako smo rešili problem. Zatim zatvorimo temu >UPUTSTVO<
Praktikujemo da na kraju opišemo kako smo rešili problem. Zatim zatvorimo temu >UPUTSTVO<
-
ROAMER
- gx

- Postovi: 298
- Pridružen: 29 Jun 2016, 15:07
- Location: Umag
- Contact person: Dragan
- Specialty: consumer
ADS9129ADJ toshiba regulator zamjena?
Pozdrav.
Imam ovaj regulator napona u Philipsovom plejeru BTM2360/12. Ali nigdje ni datasheeta ni da se ima kupiti. Da li neko zna možda adekvatnu zamjenu?
Hvala
Imam ovaj regulator napona u Philipsovom plejeru BTM2360/12. Ali nigdje ni datasheeta ni da se ima kupiti. Da li neko zna možda adekvatnu zamjenu?
Hvala
Iskustvo je direktno proporcionalno kolicini unistene opreme............
- alexa_pg
- Site Admin

- Postovi: 6119
- Pridružen: 22 Avg 2006, 08:10
- Location: Podgorica
- Specialty: tv-multimedia
Re: ADS9129ADJ toshiba regulator zamjena?
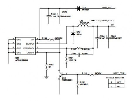
Koliko se vidi sa šeme, ulazi 20V, izlazi 5V sa mogućnošću off/on
Sigurno ćeš naći neku adekvatnu zamjenu u svojoj radionici
Za probu bih ugradio KA78R05 sa neke Samsung sasije (S16A)
Sigurno ćeš naći neku adekvatnu zamjenu u svojoj radionici
Za probu bih ugradio KA78R05 sa neke Samsung sasije (S16A)
"I ja volim ljude ali ih sve manje podnosim"
- Stolle
- Preminuo
- Postovi: 19098
- Pridružen: 12 Avg 2006, 23:35
- Location: Srbija
- Specialty: tv-multimedia
- Lokacija: Dimitrovgrad
Re: ADS9129ADJ toshiba regulator zamjena?
Neverovatno da nema ama baš ništa o njemu. Da nisu pogrešili oznaku na šemi?
Piše li isto i na čipu?
Piše li isto i na čipu?
"29 poslednjih dana u mesecu je najteže"
-
ROAMER
- gx

- Postovi: 298
- Pridružen: 29 Jun 2016, 15:07
- Location: Umag
- Contact person: Dragan
- Specialty: consumer
Re: ADS9129ADJ toshiba regulator zamjena?
Iskustvo je direktno proporcionalno kolicini unistene opreme............
-
ROAMER
- gx

- Postovi: 298
- Pridružen: 29 Jun 2016, 15:07
- Location: Umag
- Contact person: Dragan
- Specialty: consumer
Re: ADS9129ADJ toshiba regulator zamjena?
To je taj, nema greške. Našao sam samo negdje u Brazilu da jedan prodaje, i to ima 1 na stanju koliko vidim :) Ma već sam mislio krknuti 7805 pa nek radi non stop. Ali pogledati ću i tu opciju koju si ti pomenuo Stolle. Mada mislim da će rješenje ići sa Sharpovim PQ05RD11 jer naletih na njega tražeći nešto sasvim deseto. 20V je max ulaz tako da će ići i neki otpor na ulaz ili 2 puta po 1N4007 u seriju i mislim da će to biti to. Javim šta sam uradio.
Iskustvo je direktno proporcionalno kolicini unistene opreme............
- Stolle
- Preminuo
- Postovi: 19098
- Pridružen: 12 Avg 2006, 23:35
- Location: Srbija
- Specialty: tv-multimedia
- Lokacija: Dimitrovgrad
Re: ADS9129ADJ toshiba regulator zamjena?
Aleksa ti je to napisao.
Možda bi mogao i neki STEP DOWN konverter. Ako ne pravi smetnje. Ma možeš tu da staviš dosta toga. I kod SAMSUNG CRT TV je bilo sa ON/OFF.
Gde ide taj napon? Na USB?
Možda je tema mogla i u AUDIO?
Možda bi mogao i neki STEP DOWN konverter. Ako ne pravi smetnje. Ma možeš tu da staviš dosta toga. I kod SAMSUNG CRT TV je bilo sa ON/OFF.
Gde ide taj napon? Na USB?
Možda je tema mogla i u AUDIO?
"29 poslednjih dana u mesecu je najteže"
-
ROAMER
- gx

- Postovi: 298
- Pridružen: 29 Jun 2016, 15:07
- Location: Umag
- Contact person: Dragan
- Specialty: consumer
Re: ADS9129ADJ toshiba regulator zamjena?
A pardon, Aleksa izvini nisam dobro pročitao. Ipak sam stavio 7805 jer sam primjetio da je R182 0 oma, znaci on / off ulaz je na masi a R194 i Q14 su skinuti. Ovaj regulator radi non stop znači. Međutim, ili je originalni regulator nekakav switch mode, ili je meni nešto i dalje u ili blizu kratkog spoja, jer se 7805 grije kao lud. Ali sve funkcije rade. Ovih 5V ide i na USB i kao napajanje za ploču ekrana i jos neke komponente na glavnoj ploči. Inače kvar i je nastao kada je mušterija uštekao USB kabal koji je bio u kratkom spoju.
Iskustvo je direktno proporcionalno kolicini unistene opreme............
- alexa_pg
- Site Admin

- Postovi: 6119
- Pridružen: 22 Avg 2006, 08:10
- Location: Podgorica
- Specialty: tv-multimedia
Re: ADS9129ADJ toshiba regulator zamjena?
Ako se ne snađeš za step down konvertor, probaj neko prinudno rešenje... prvo stabilizator sa 20V na 12V a zatim sa 12 na 5V. Na taj način će se disipacija podijeliti na dva kola.
"I ja volim ljude ali ih sve manje podnosim"
-
ROAMER
- gx

- Postovi: 298
- Pridružen: 29 Jun 2016, 15:07
- Location: Umag
- Contact person: Dragan
- Specialty: consumer
Re: ADS9129ADJ toshiba regulator zamjena?
Ma sada i ja vidim da je switch mode. A i čitavo vrijeme mi je pred očima i zavojnica i dioda. A onako malo kolo ne može disipaciju od 3W raditi (izmjerio sam struju na izlazu kad radi i svira CD - 200 mA) pa sve da ga prskaš hladnom vodom. E sad, vjerovatno ima neko zamjensko koje bi radilo što i ovo, samo koje. Ja imam nešto od tih regulatora ali ništa ne odgovara. A morat ću smanjivati napone nekako.
Iskustvo je direktno proporcionalno kolicini unistene opreme............
- Stolle
- Preminuo
- Postovi: 19098
- Pridružen: 12 Avg 2006, 23:35
- Location: Srbija
- Specialty: tv-multimedia
- Lokacija: Dimitrovgrad
Re: ADS9129ADJ toshiba regulator zamjena?
Modulčići od kineza, kupovali smo to i često završe posao.
"29 poslednjih dana u mesecu je najteže"
- KASA1
- Site Admin

- Postovi: 3856
- Pridružen: 14 Feb 2011, 10:28
- Location: Zagreb
- Specialty: tv-multimedia
Re: ADS9129ADJ toshiba regulator zamjena?
Moj prijedlog LM2596T-5, step-down switcher 3A,... imaš ga i u Elmatis-u.
- Prilog
-
- LM2596.JPG (11.59 KiB) Pregledano 4333 puta.
"Čovječe, pazi da ne ideš malen ispod zvijezda!"
-
ROAMER
- gx

- Postovi: 298
- Pridružen: 29 Jun 2016, 15:07
- Location: Umag
- Contact person: Dragan
- Specialty: consumer
Re: ADS9129ADJ toshiba regulator zamjena? * REŠENO *
Hvala Kasa, pokusao sam uglaviti nesto slicno direktno na plocu ali nema sanse sloziti kako treba bez zestoke modifikacije. Sve smd i sve natiskano. Rjesio sam sa jednim od onih step down modula koje je Stolle spomenuo. Samo mi je modul bio pokvaren pa sam prvo njegao morao srediti sharpovim 1cy103. To je jedan od onih poslova gdje musterija misli da se samo sjedi i njega ceka. I zivka svako malo dal je gotovo i kad ce biti. Nisam htio narucivati nista od dijelova jer je ovaj poceo padati u nesvjest vec pri cifri od 150 kuna. Tako da je nabudzeno i skrpljeno, ali radi.
Ovaj originalni regulator je vjerovatno kako Philips stiti sebe sto se tice popravki, mada nema mi to smisla bas. Interesantno da se ama vas nista ne moze naci za njega. Da sam imao vise vremena, vjerovatno bi se mogao naci regulator u takvom pakovanju koji bi odradio isto. Uz neke modifikacije ploce vjerovatno, ali bi definitivno bilo bolje od ovog sto sam ja uradio.
Ovaj originalni regulator je vjerovatno kako Philips stiti sebe sto se tice popravki, mada nema mi to smisla bas. Interesantno da se ama vas nista ne moze naci za njega. Da sam imao vise vremena, vjerovatno bi se mogao naci regulator u takvom pakovanju koji bi odradio isto. Uz neke modifikacije ploce vjerovatno, ali bi definitivno bilo bolje od ovog sto sam ja uradio.
Iskustvo je direktno proporcionalno kolicini unistene opreme............
-
- Slične teme
- Odgovori
- Pregledano
- Zadnji post
-
- 12 Odgovori
- 9829 Pregledano
-
Zadnji post napisao Stolle
16 Feb 2008, 11:20
-
- 11 Odgovori
- 3475 Pregledano
-
Zadnji post napisao Majstor Duja
31 Avg 2010, 10:23
-
- 2 Odgovori
- 1412 Pregledano
-
Zadnji post napisao nesko62
19 Feb 2012, 10:00
-
- 11 Odgovori
- 2644 Pregledano
-
Zadnji post napisao ervin46
20 Mar 2013, 21:21
-
- 6 Odgovori
- 3276 Pregledano
-
Zadnji post napisao fanzo
12 Mar 2019, 21:06
-
- 5 Odgovori
- 2537 Pregledano
-
Zadnji post napisao zarec
11 Mar 2020, 22:11
-
- 4 Odgovori
- 1697 Pregledano
-
Zadnji post napisao TESTER
04 Mar 2014, 17:22
