ITT NOKIA IDEAL COLOR 5110
Pravila foruma
Naslov teme treba da bude u formatu: PROIZVOĐAČ, MODEL, KRATAK OPIS KVARA
Nakon rešenog kvara zatvoriti temu >> >UPUTSTVO< u suprotnom ništa ne činiti.
HOME -- SERVISERI -- DALJINSKI -- RAZNA UPUTSTVA
Naslov teme treba da bude u formatu: PROIZVOĐAČ, MODEL, KRATAK OPIS KVARA
Nakon rešenog kvara zatvoriti temu >> >UPUTSTVO< u suprotnom ništa ne činiti.
HOME -- SERVISERI -- DALJINSKI -- RAZNA UPUTSTVA
-
SPARTACUS
- _

- Postovi: 46
- Pridružen: 10 Dec 2012, 11:21
- Location: Krupa na uni
- Warranty service: Nista
- Contact person: milovan-e
ITT NOKIA IDEAL COLOR 5110
CRT TV
FIRMA: ITT NOKIA
MODEL: IDEAL COLOR 5110
CHASSIS: CORE CHASSIS 90
*************
SIMPTOMI:
Tv nakon starta dosta krivi sliku i slika je tamna, nakon 3-5 minuta rada slika se normalizuje i veoma malo se krivi ali i dalje ostaje tamna.
DETALJAN OPIS KVARA i PREDUZETE RADNJE:
pregledani svi elektroliti sa esr-om i svi su ispod 1ohm .
FIRMA: ITT NOKIA
MODEL: IDEAL COLOR 5110
CHASSIS: CORE CHASSIS 90
*************
SIMPTOMI:
Tv nakon starta dosta krivi sliku i slika je tamna, nakon 3-5 minuta rada slika se normalizuje i veoma malo se krivi ali i dalje ostaje tamna.
DETALJAN OPIS KVARA i PREDUZETE RADNJE:
pregledani svi elektroliti sa esr-om i svi su ispod 1ohm .
- miodrag popovic
- gx

- Postovi: 3307
- Pridružen: 08 Nov 2006, 21:08
- Location: Srbija
- Phone number: 00381638773821
- Specialty: tv
- Lokacija: Pančevo Braće Jovanović 56
Re: ITT NOKIA
beše ima TDA2579?
Ja bih prvo oprao šasiju,ali teško će to proraditi,previše godina i kilometara u njemu ima,pre će biti korozija nego loši delovi,i ipak sumnjam na elektrolite,ali prvo pranje pa 2579 pa elektroliti
Ja bih prvo oprao šasiju,ali teško će to proraditi,previše godina i kilometara u njemu ima,pre će biti korozija nego loši delovi,i ipak sumnjam na elektrolite,ali prvo pranje pa 2579 pa elektroliti
Bilo je i većih problema pa ih nismo rešili
- alexa_pg
- Site Admin

- Postovi: 6119
- Pridružen: 22 Avg 2006, 08:10
- Location: Podgorica
- Specialty: tv-multimedia
Re: ITT NOKIA IDEAL COLOR 5110
Moj redosled je pranje pa elektroliti.
"I ja volim ljude ali ih sve manje podnosim"
-
SPARTACUS
- _

- Postovi: 46
- Pridružen: 10 Dec 2012, 11:21
- Location: Krupa na uni
- Warranty service: Nista
- Contact person: milovan-e
Re: ITT NOKIA IDEAL COLOR 5110
Na ovoj šasiji nisam pronašao TDA2579, Tv je iz 1988 godine ,evo još podataka o šasiji
PCB: 457601-9B
MCU: SAA 1288A
EEPROM:MDA 2062
VERTIKALA: TDA 3654
VIDEO: TDA 3561
SMPS: TEA 2165A i BU908T.
Imam i šemu :https://elektrotanya.com/itt_nokia_idea ... nload.html
PCB: 457601-9B
MCU: SAA 1288A
EEPROM:MDA 2062
VERTIKALA: TDA 3654
VIDEO: TDA 3561
SMPS: TEA 2165A i BU908T.
Imam i šemu :https://elektrotanya.com/itt_nokia_idea ... nload.html
Zadnja izmena: SPARTACUS, dana 19 Mar 2019, 17:22, ukupno menjano 1 put.
- nec
- Site Admin

- Postovi: 4870
- Pridružen: 17 Okt 2007, 22:15
- Location: Makedonija, Strumica
- Phone number: 0038978425778
- Specialty: tv-multimedia
- Kontakt:
Re: ITT NOKIA IDEAL COLOR 5110
ovo je oscilator, a vertikala ti je TDA3654 koliko sam video
Kad zamenimo ideje svi imamo duplo vise ideja
-
SPARTACUS
- _

- Postovi: 46
- Pridružen: 10 Dec 2012, 11:21
- Location: Krupa na uni
- Warranty service: Nista
- Contact person: milovan-e
Re: ITT NOKIA IDEAL COLOR 5110
da moja greška u paste text
- alexa_pg
- Site Admin

- Postovi: 6119
- Pridružen: 22 Avg 2006, 08:10
- Location: Podgorica
- Specialty: tv-multimedia
Re: ITT NOKIA IDEAL COLOR 5110
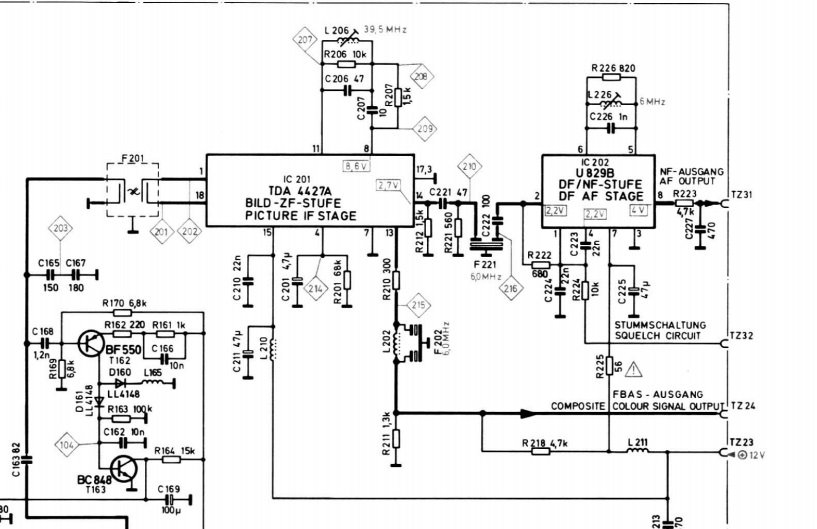
Treba provjeriti i elektrolite u MF stepenu oko kola TDA4427. Ima ih dva komada i najbolje zamijeniti oba.
"I ja volim ljude ali ih sve manje podnosim"
-
SPARTACUS
- _

- Postovi: 46
- Pridružen: 10 Dec 2012, 11:21
- Location: Krupa na uni
- Warranty service: Nista
- Contact person: milovan-e
Re: ITT NOKIA IDEAL COLOR 5110
TDA4427 nema na ovoj šasiji , https://elektrotanya.com/itt_nokia_idea ... nload.html ova je šasija kod mene
- alexa_pg
- Site Admin

- Postovi: 6119
- Pridružen: 22 Avg 2006, 08:10
- Location: Podgorica
- Specialty: tv-multimedia
Re: ITT NOKIA IDEAL COLOR 5110
Na semi za koju si dao link postoji ovo kolo. Pogledaj stranicu 9.
"I ja volim ljude ali ih sve manje podnosim"
-
SPARTACUS
- _

- Postovi: 46
- Pridružen: 10 Dec 2012, 11:21
- Location: Krupa na uni
- Warranty service: Nista
- Contact person: milovan-e
Re: ITT NOKIA IDEAL COLOR 5110
Da vidio sam posle i neke slike i nalazi se kolo unutra u tuneru u RF modul-u
-
SPARTACUS
- _

- Postovi: 46
- Pridružen: 10 Dec 2012, 11:21
- Location: Krupa na uni
- Warranty service: Nista
- Contact person: milovan-e
Re: ITT NOKIA IDEAL COLOR 5110
Sad sam skinuo modul i otvorio i nema ni unutra TDA4427,evo slike, pregledao sam ovih 5 elektrolita esr-om i ispravni su
-
SPARTACUS
- _

- Postovi: 46
- Pridružen: 10 Dec 2012, 11:21
- Location: Krupa na uni
- Warranty service: Nista
- Contact person: milovan-e
Re: ITT NOKIA IDEAL COLOR 5110
Alexa_pg vjerovatno si mislio na ovakav modul ali kod mene nije ovakav
- KASA1
- Site Admin

- Postovi: 3856
- Pridružen: 14 Feb 2011, 10:28
- Location: Zagreb
- Specialty: tv-multimedia
Re: ITT NOKIA IDEAL COLOR 5110
To ti je olakotna okolnost,... spray za hlađenje u ruke i locirat ćeš problematični element(e).
"Čovječe, pazi da ne ideš malen ispod zvijezda!"
- spagagz
- gx

- Postovi: 1526
- Pridružen: 29 Dec 2008, 21:47
- Location: Gorazde BiH
- Contact person: Nedeljko
- Specialty: tv-multimedia
Re: ITT NOKIA IDEAL COLOR 5110
Na toj sasiji su obicno losi elkosi u krugu oscilatora,5-6 kom.cini mi se.Skoro sam poklonio isti takav,prije 20 god,zamjenio trafo i to je bilo sve.
-
- Slične teme
- Odgovori
- Pregledano
- Zadnji post
-
-
TV ITT NOKIA 5110 OS IDEAL COLOR ne startuje (RESENO)
napisao icko » 07 Feb 2012, 12:56 » u Servisiranje CRT Televizora - 11 Odgovori
- 2299 Pregledano
-
Zadnji post napisao icko
17 Feb 2012, 19:34
-
-
-
TV ITT NOKIA 3570VT Chassis Compact de - Pistanje
napisao sky_hawk » 03 Apr 2008, 00:42 » u Servisiranje CRT Televizora - 13 Odgovori
- 1760 Pregledano
-
Zadnji post napisao sky_hawk
05 Apr 2008, 01:32
-
-
-
TV ORION Color 51882RC - Potrebna shema (RESENO)
napisao baki » 02 Feb 2008, 20:00 » u Servisiranje CRT Televizora - 4 Odgovori
- 1359 Pregledano
-
Zadnji post napisao Majstor Duja
05 Feb 2008, 10:30
-
-
-
TV GRUNDIG Super Color A4405 - Nece da se ukljuci (RESENO)
napisao andro79 » 03 Apr 2008, 20:10 » u Servisiranje CRT Televizora - 11 Odgovori
- 2269 Pregledano
-
Zadnji post napisao andro79
12 Apr 2008, 19:26
-
-
-
TV EI Color 5645 - Multipolarni magneti (RESENO)
napisao mirossab » 05 Jun 2008, 23:32 » u Servisiranje CRT Televizora - 2 Odgovori
- 871 Pregledano
-
Zadnji post napisao mirossab
06 Jun 2008, 22:07
-
-
-
TV TELEFUNKEN Pal Color F430 Chassis TX92 - Dump (RESENO)
napisao vlatkocopa » 26 Okt 2008, 19:09 » u Servisiranje CRT Televizora - 22 Odgovori
- 3662 Pregledano
-
Zadnji post napisao vlatkocopa
21 Nov 2008, 20:34
-
-
- 6 Odgovori
- 1195 Pregledano
-
Zadnji post napisao milivojsa
07 Okt 2010, 11:29
-
-
Trafo za TV ORION COLOR 5588VT - REŠENO
napisao mpajovic » 12 Mar 2011, 15:09 » u Servisiranje CRT Televizora - 5 Odgovori
- 1257 Pregledano
-
Zadnji post napisao mpajovic
17 Mar 2011, 10:23
-
