PHILIPS 32PW9551/12 GASI SE (ODUSTAO)
Pravila foruma
Naslov teme treba da bude u formatu: PROIZVOĐAČ, MODEL, KRATAK OPIS KVARA
Nakon rešenog kvara zatvoriti temu >> >UPUTSTVO< u suprotnom ništa ne činiti.
HOME -- SERVISERI -- DALJINSKI -- RAZNA UPUTSTVA
Naslov teme treba da bude u formatu: PROIZVOĐAČ, MODEL, KRATAK OPIS KVARA
Nakon rešenog kvara zatvoriti temu >> >UPUTSTVO< u suprotnom ništa ne činiti.
HOME -- SERVISERI -- DALJINSKI -- RAZNA UPUTSTVA
-
- _
- Postovi: 58
- Pridružen: 29 Jun 2008, 20:03
- Location: Bilje
- Specialty: computers
PHILIPS 32PW9551/12 GASI SE (ODUSTAO)
Model: Philips 32PW9551/12
Chassis: L06HD
Procesor: M30620SPGP
Eprom: 24C64
Vertikala: TDA4863J
Kvar:
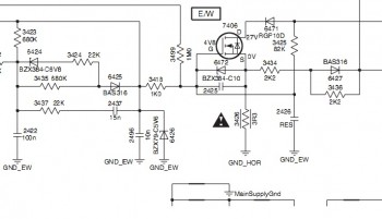
TV došao na popravak kao neispravan Ost West, zamjenjen C2418 slika Ok, ali za par sec. se ugasi ponvo upališ
par sec radi (cca. 5 sec) i ponovo se ugasi i svaki puta tako.
Tr BU2520DX izvađen stavio sam sijalicu ponovo se gasi, napon na kolektoru 140V sa i bez opterečenja.
Napomena dok je bio neispravan O/W nije se gasio.
Lijep pozdrav svima.
Chassis: L06HD
Procesor: M30620SPGP
Eprom: 24C64
Vertikala: TDA4863J
Kvar:
TV došao na popravak kao neispravan Ost West, zamjenjen C2418 slika Ok, ali za par sec. se ugasi ponvo upališ
par sec radi (cca. 5 sec) i ponovo se ugasi i svaki puta tako.
Tr BU2520DX izvađen stavio sam sijalicu ponovo se gasi, napon na kolektoru 140V sa i bez opterečenja.
Napomena dok je bio neispravan O/W nije se gasio.
Lijep pozdrav svima.
Zadnja izmena: Branko_Bird, dana 06 Mar 2012, 12:50, ukupno menjano 1 put.
Re: PHILIPS 32PW9551/12 GASI SE
da pijemo zajedno 

- miodrag popovic
- gx
- Postovi: 3300
- Pridružen: 08 Nov 2006, 21:08
- Location: Srbija
- Phone number: 00381638773821
- Specialty: tv
- Lokacija: Pančevo Braće Jovanović 56
Re: PHILIPS 32PW9551/12 GASI SE
E pa ti ponovo pokvari kao sto je bio da proveris da li ce se gasiti.Ako se ne gasi onda jos imas kvarova u O/W stepenu i gasi zastita kada 'popravis' .Tj popravka stepena nije zavrsena,a kada je sasvim neispravan zastita ne reaguje.Glupo al ispada tako
O/W je na nemackom osten westen
O/W je na nemackom osten westen
Ko izgubi dobitak, taj dobija gubitak
-
- _
- Postovi: 58
- Pridružen: 29 Jun 2008, 20:03
- Location: Bilje
- Specialty: computers
Re: PHILIPS 32PW9551/12 GASI SE
Zahvaljujem.
Što se tiće O/W, E/W mislim da se razumijemo o ćemu se radi.
A što se tiće kvara vratit ću se na poćetak, vratit neispravan kondenzator i tražit grešku.
Što se tiće O/W, E/W mislim da se razumijemo o ćemu se radi.
A što se tiće kvara vratit ću se na poćetak, vratit neispravan kondenzator i tražit grešku.
- krllebg
- ___
- Postovi: 1719
- Pridružen: 27 Avg 2006, 19:45
- Location: Beograd
- Warranty service: DeGermany
- Specialty: tv
- Lokacija: Beograd
- Kontakt:
Re: PHILIPS 32PW9551/12 GASI SE
Ostavi novi kondenzator.Prekontrolisi tih 5-6 elemenata kojeimas jos u o/w
... Here lies a man whom is little known !!!
Re: PHILIPS 32PW9551/12 GASI SE
Iz O/W curi i aktivira zastitu, proveriti tranzistor 7403 BC557b
-
- _
- Postovi: 58
- Pridružen: 29 Jun 2008, 20:03
- Location: Bilje
- Specialty: computers
-
- Slične teme
- Odgovori
- Pregledano
- Zadnji post
-
-
Teletech CTV2140TX - Gasi visoki napon (pali/gasi sliku a sa njom i ton) [ODUSTAO]
napisao Stefan7 » 09 Dec 2017, 23:55 » u Servisiranje CRT Televizora - 4 Odgovori
- 2567 Pregledano
-
Zadnji post napisao alexa_pg
24 Dec 2017, 00:16
-
-
-
Teletech CTV2140T - Gasi visoki napon (pali/gasi sliku a sa njom i ton)
napisao Stefan7 » 01 Avg 2018, 00:01 » u Servisiranje CRT Televizora - 9 Odgovori
- 4485 Pregledano
-
Zadnji post napisao rale
11 Sep 2018, 14:05
-
-
-
PHILIPS Philips 21PT1654/58 GASI SE RIJEŠENO
napisao vehidc » 08 Feb 2011, 10:07 » u Servisiranje CRT Televizora - 9 Odgovori
- 3118 Pregledano
-
Zadnji post napisao stingray
18 Dec 2014, 11:10
-
-
-
TV GRUNDIG ZX819011 Chassis BEKO C7-C8 - Gasi se (ODUSTAO)
napisao sayko » 13 Sep 2008, 19:09 » u Servisiranje CRT Televizora - 6 Odgovori
- 2156 Pregledano
-
Zadnji post napisao sayko
16 Sep 2008, 19:32
-
-
-
BLAUPUNKT WERKE GMBH IS7051VT Gasi se *ODUSTAO*
napisao stojkePN » 30 Apr 2011, 00:05 » u Servisiranje CRT Televizora - 9 Odgovori
- 1575 Pregledano
-
Zadnji post napisao stojkePN
02 svi 2011, 20:48
-
-
-
LG, MC019A - pali/gasi sliku na uvijanje ploce, RGB linije na vrhu [ODUSTAO]
napisao Stefan7 » 12 Jan 2020, 11:14 » u Servisiranje CRT Televizora - 11 Odgovori
- 4678 Pregledano
-
Zadnji post napisao majstorr
19 Jan 2020, 17:07
-
-
-
TV PHILIPS 21PV267/02 Chassis TVCRB - Gasi se
napisao vlatkocopa » 11 Dec 2008, 21:36 » u Servisiranje CRT Televizora - 13 Odgovori
- 1133 Pregledano
-
Zadnji post napisao vlatkocopa
15 Dec 2008, 14:23
-
-
-
TV PHILIPS 29PT5506/01 Chassis L011E - Gasi se (RESENO)
napisao milans01 » 13 Jan 2009, 19:16 » u Servisiranje CRT Televizora - 22 Odgovori
- 6803 Pregledano
-
Zadnji post napisao zlix
07 Mar 2012, 16:13
-