MODEL:2132TX
CHASSIS(oznaka šasije):JUC7.820.468
PCB(oznake na štampanoj ploči):E169373
MCU(procesor):TDA9351PS/N2/3I
EEPROM:ATMEL328/24C08A
VERTIKALA:TDA8356
AUDIO:TDA7057AQ
SMPS (mreža):STRF6454
FBT (vn trafo):031126-11158
TUNER:TDQ-5B6M
KVAR:Nema Crnu boju i slika smanjena minimalno po vertikalu
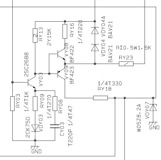
OPIS KVARA: Najprije sam zamjenio tranzistori BF422 i 433 onda tri tranzistora 2SD2688(stavio sam BF869npn jer nisam imao originalan ) , nakon toga bio je otpornici u spoju RY19=220 i RY14=220 u prekid isto sam i i njih zamjenio , bila je i kvarna zener dioda VDY07=8.2A,i zenerke VDY04 i VDY04A=BAV21 drugi otpori sam sme premerijo ,takodje i elektrolit na CRT i Blok Kondenzatora sve je to bilo u redu.Na plocu je bilo otpor u spoju R195=10K isto je i taj zamenjen.Nakon toga sam uklucio tv i opet odmah su poceli goriti RY19 i RY14.nakon toga sam otkacio BLACK C i open zamenm otpori i tv proradi kao i prvicni kvar.merio na otkacenim BLACK C(ili pin50 na MCU)i napon koi trenutno imam je 3.17v i opet merim zener 8.2A i u spoju.i tu sam stao sad , i ako imamo neke ideje..... :zid:



