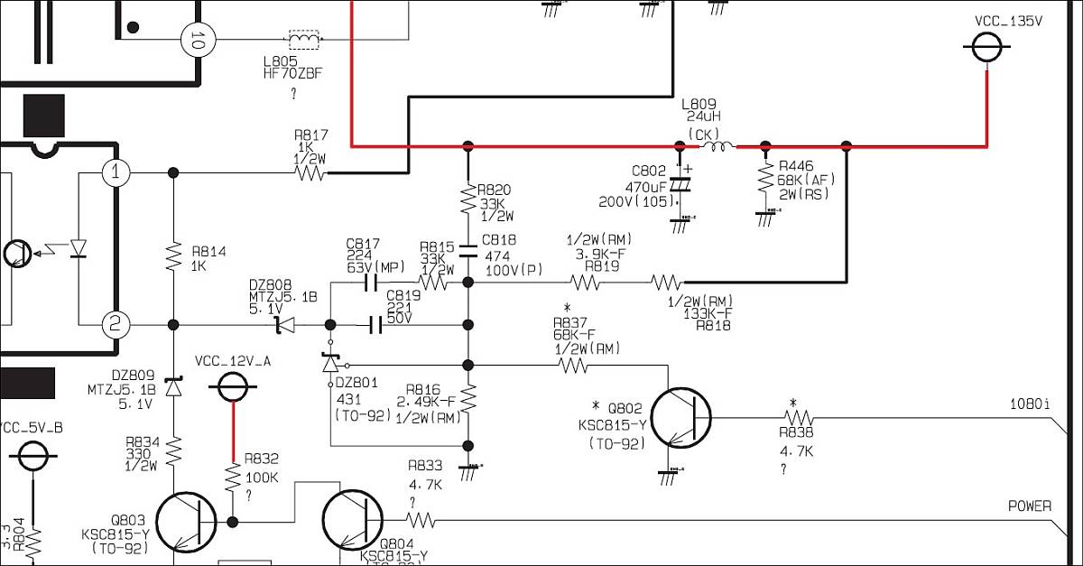
MODEL:WS32Z419TQXXEC
CHASSIS(oznaka šasije):S63A
EEPROM:24C16
VERTIKALA:LA7845
AUDIO:STK396-130
SMPS (mreža):STR-X6750F
FBT (vn trafo):FUH32V001B
TUNER:VFTD2-6B/235S-A2
KVAR:naponi u sekundaru mreze mali i mreza pisti
OPIS KVARA- radi se o tv samsung sasija s63a kad tv uklucim u mreza stenbaj dioda poce da trepce horizontalen napon od 120v kad je tv u stenbaj ide do 10v i mreza pocne da pisti pri sto se gubi sten baj dioda odnosno ne sija ona izvadio sam kalem l 809 niz koji ide horizontalen napon i mreza se smiruje odnosno svi su naponi prisutni izvadio sam horizontalni tranzistor i stavio sijalicu pri sto isto se ponasa odnosno



