tv Sanyo tv21A22 problem mreza-reseno
Pravila foruma
Naslov teme treba da bude u formatu: PROIZVOĐAČ, MODEL, KRATAK OPIS KVARA
Nakon rešenog kvara zatvoriti temu >> >UPUTSTVO< u suprotnom ništa ne činiti.
HOME -- SERVISERI -- DALJINSKI -- RAZNA UPUTSTVA
Naslov teme treba da bude u formatu: PROIZVOĐAČ, MODEL, KRATAK OPIS KVARA
Nakon rešenog kvara zatvoriti temu >> >UPUTSTVO< u suprotnom ništa ne činiti.
HOME -- SERVISERI -- DALJINSKI -- RAZNA UPUTSTVA
tv Sanyo tv21A22 problem mreza-reseno
FIRMA:SANYO
MODEL:TV21A22
CHASSIS(oznaka šasije):
PCB(oznake na štampanoj ploči):57A2028ABB01
MCU(procesor):ST6387B1/FIM
EEPROM:
VERTIKALA:TDA8174A
AUDIO:
VIDEO:STV2116A
SMPS (mreža):
FBT (vn trafo):BSC25-3604J
TUNER:ET-3C1-EV
KVAR:Problem u napajanju.
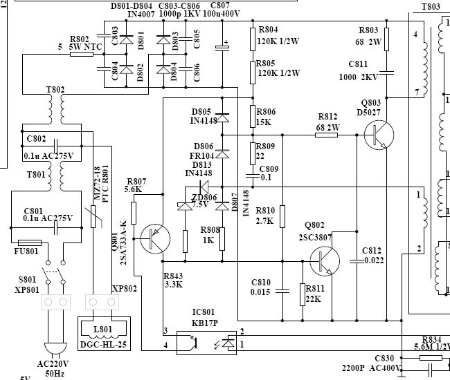
OPIS KVARA:Mrezni stepen ovog tv-a je resen s tranzistorima Q803 D1545,Q802 C3807,Q801 A733,Q806 C945 ali ne mogu procitati oznake dioda D805,D807 i ZD801.TV je nastradao od udara groma.Potrebna mi je sema ovog tv-a.Kako kod ovog proizvodjaca da odredim koja je sasija?Na netu po modelu aparata i oznake na ploci nisam uspeo nista da pronadjem sto bi odgovaralo sprema oznakama i vrednosti drugih elemenata u mrezi.Unapred hvala na svaki odgovor.
MODEL:TV21A22
CHASSIS(oznaka šasije):
PCB(oznake na štampanoj ploči):57A2028ABB01
MCU(procesor):ST6387B1/FIM
EEPROM:
VERTIKALA:TDA8174A
AUDIO:
VIDEO:STV2116A
SMPS (mreža):
FBT (vn trafo):BSC25-3604J
TUNER:ET-3C1-EV
KVAR:Problem u napajanju.
OPIS KVARA:Mrezni stepen ovog tv-a je resen s tranzistorima Q803 D1545,Q802 C3807,Q801 A733,Q806 C945 ali ne mogu procitati oznake dioda D805,D807 i ZD801.TV je nastradao od udara groma.Potrebna mi je sema ovog tv-a.Kako kod ovog proizvodjaca da odredim koja je sasija?Na netu po modelu aparata i oznake na ploci nisam uspeo nista da pronadjem sto bi odgovaralo sprema oznakama i vrednosti drugih elemenata u mrezi.Unapred hvala na svaki odgovor.
Zadnja izmena: hogar2, dana 06 Nov 2009, 15:43, ukupno menjano 1 put.
- milan
- Preminuo
- Postovi: 4426
- Pridružen: 19 Avg 2006, 22:38
- Location: Novi Sad
- Specialty: tv-multimedia
Re: tv Sanyo tv21A22
Nisam siguran pa proveri ovako
U Primaru su D805 i D807 i one su 1N4148
U sekundaaru je ZD801 i ona je 6,2v
U Primaru su D805 i D807 i one su 1N4148
U sekundaaru je ZD801 i ona je 6,2v
Re: tv Sanyo tv21A22
Kolega Milan ja sam usporegivao seme koje koriste tranzistor C3807 i ja sam dosao do istog zaklucka ali posto se radi o mreznom stepenu necu da izbrzavam.Radi se o relativno novom modelu tv-a i o njemu na forumima nema skoro nista.Dali oznaka na ploci e i broj sasije?Iz koje sasije ste videli oznake tih dioda da bih usporedio ostatak mreze?
- nec
- Site Admin

- Postovi: 4851
- Pridružen: 17 Okt 2007, 22:15
- Location: Makedonija, Strumica
- Phone number: 0038978425778
- Specialty: tv-multimedia
- Kontakt:
Re: tv Sanyo tv21A22
Te mreze treba da su iste (ili sa malim izmenama) u svim TV-ima te izvedbe. Kako ti je napisao kolega Milan vidi ako se drugi elementi poklapaju (vrednost otpora, kondenzatora itd..) oznake pozicija i nemora da se poklapaju (vec same pozicije)
Kad zamenimo ideje svi imamo duplo vise ideja
- milan
- Preminuo
- Postovi: 4426
- Pridružen: 19 Avg 2006, 22:38
- Location: Novi Sad
- Specialty: tv-multimedia
Re: tv Sanyo tv21A22
Postavlja se pitanje, sta ti ustvari zelis.U toj chassis ima jos gomila IC kola koje nisi napisao, da bih znao sta tebi treba.
A sema evo, pa da vidimo.
A mogao bi i ti da okacis tu semu sa kojom si uporedjivao.
A sema evo, pa da vidimo.
A mogao bi i ti da okacis tu semu sa kojom si uporedjivao.
Re: tv Sanyo tv21A22
Kolega MILAN ja sam trazio upravo to sto si ti postavio-semu mreznog stepena.Osim oznake tranzistora Q803 ova sema se u potpunosti poklapa sa te od pomenutog uredjaja.Izvini ali seme od kojih sam uporegivao ne mogu da postavim jer ih nisam copirao iz razloga sto se nisu podudarali oznake na ploci na pr.na poziciji Q803 mislim da je oznaka bila Q513 D1710.Rekao sam da sam zelio da budem siguran posto se radi o mrezi.To sto sam naveo u opisu mislio sam da je dovoljno za da bi se moglo odrediti sasija uredjaja ali u svakom slucaju hvala za odgovore a sutra cu javiti sto je bilo dalje.
Re: tv Sanyo tv21A22 problem mreza
Problem ja resen i oznake dioda su te koje je naveo kolega MILAN.Hvala za pomoc.Pozdrav.
- nec
- Site Admin

- Postovi: 4851
- Pridružen: 17 Okt 2007, 22:15
- Location: Makedonija, Strumica
- Phone number: 0038978425778
- Specialty: tv-multimedia
- Kontakt:
Re: tv Sanyo tv21A22 problem mreza-reseno
Sad nas pocasti sa jednim RESENO u naslovu 
Kad zamenimo ideje svi imamo duplo vise ideja
-
- Slične teme
- Odgovori
- Pregledano
- Zadnji post
-
-
TV SANYO CEM6041PTX Chassis A3B20 - Mreza (RIJEŠENO)
napisao dane » 14 Avg 2008, 14:21 » u Servisiranje CRT Televizora - 7 Odgovori
- 1010 Pregledano
-
Zadnji post napisao dane
24 Avg 2008, 11:22
-
-
-
SANYO CEP2105V Chassis MCL437F Sam prebacuje na AV (RESENO)
napisao enis.tz » 18 Nov 2009, 13:01 » u Servisiranje CRT Televizora - 15 Odgovori
- 1999 Pregledano
-
Zadnji post napisao enis.tz
20 Nov 2009, 16:13
-
-
-
SANYO CE28D6C01, šasija EB6, nema boju [REŠENO]
napisao ivan_trle » 02 Okt 2014, 15:06 » u Servisiranje CRT Televizora - 9 Odgovori
- 2264 Pregledano
-
Zadnji post napisao alexa_pg
15 Dec 2014, 14:58
-
-
-
TV SANYO CTP3218 Chassis B5C32181 - Potrebna shema
napisao Marko Enter » 28 Jul 2008, 18:39 » u Servisiranje CRT Televizora - 1 Odgovori
- 721 Pregledano
-
Zadnji post napisao Marko Enter
07 Avg 2008, 10:15
-
-
-
Sanyo TV CEP7103-00 Potrebna šema - RIJEŠENO
napisao video » 29 Okt 2012, 09:46 » u Servisiranje CRT Televizora - 4 Odgovori
- 1039 Pregledano
-
Zadnji post napisao video
30 Okt 2012, 19:44
-
-
-
TV ISKRA Beko Chassis 58G19001 - Problem mreža (REŠENO)
napisao Srečko » 09 Dec 2007, 13:05 » u Servisiranje CRT Televizora - 11 Odgovori
- 2219 Pregledano
-
Zadnji post napisao chellawy
16 Dec 2007, 18:45
-
-
-
Problem Nordmende chasis F14 mreza (RESENO)
napisao faca74 » 25 Jul 2009, 12:00 » u Servisiranje CRT Televizora - 0 Odgovori
- 787 Pregledano
-
Zadnji post napisao faca74
25 Jul 2009, 12:00
-
-
-
Telefunken p303M 418A mreza problem (RESENO)
napisao kele » 01 Dec 2009, 15:57 » u Servisiranje CRT Televizora - 11 Odgovori
- 1434 Pregledano
-
Zadnji post napisao kele
05 Dec 2009, 00:06
-

