tv teletech ctv2140tx chassis 3y11 nema sliku i ton RESENO
Pravila foruma
Naslov teme treba da bude u formatu: PROIZVOĐAČ, MODEL, KRATAK OPIS KVARA
Nakon rešenog kvara zatvoriti temu >> >UPUTSTVO< u suprotnom ništa ne činiti.
HOME -- SERVISERI -- DALJINSKI -- RAZNA UPUTSTVA
Naslov teme treba da bude u formatu: PROIZVOĐAČ, MODEL, KRATAK OPIS KVARA
Nakon rešenog kvara zatvoriti temu >> >UPUTSTVO< u suprotnom ništa ne činiti.
HOME -- SERVISERI -- DALJINSKI -- RAZNA UPUTSTVA
tv teletech ctv2140tx chassis 3y11 nema sliku i ton RESENO
FIRMA:teletech
MODEL:ctv2140tx
CHASSIS(oznaka šasije):3y11
PCB(oznake na štampanoj ploči):
MCU(procesor):lc86332**
EEPROM:
VERTIKALA:
AUDIO:
VIDEO:
SMPS (mreža):STRG6653
FBT (vn trafo):BSC 25N1629
TUNER:EWT5V3S32E08W
KVAR:nema sliku i ton
OPIS KVARA: televizor kada se ukljuci pojavi se plavi raster i logo (teletech) na ekranu,ali nema sliku.Prilikom trazenja kanala nadje sliku,ali ne zaustavlja na nadjenom programu . Kada sam uspeo da ga nekako zaustavim,slika je sa crnom hor linijom,koja se pomera po vertikali.prilikom izlaska iz menija, pojavi se plavi raster sa logom,koji sam iskljucio, i onda sam primetio da nema ni ton.Da li je neko imao slican problem.
10.07. Ipak je bio la76810a. Njegovom zamenom,slika je postala normalna,ton niormalan, a na trazenje sam zaustavvlja. Hvala svima.
MODEL:ctv2140tx
CHASSIS(oznaka šasije):3y11
PCB(oznake na štampanoj ploči):
MCU(procesor):lc86332**
EEPROM:
VERTIKALA:
AUDIO:
VIDEO:
SMPS (mreža):STRG6653
FBT (vn trafo):BSC 25N1629
TUNER:EWT5V3S32E08W
KVAR:nema sliku i ton
OPIS KVARA: televizor kada se ukljuci pojavi se plavi raster i logo (teletech) na ekranu,ali nema sliku.Prilikom trazenja kanala nadje sliku,ali ne zaustavlja na nadjenom programu . Kada sam uspeo da ga nekako zaustavim,slika je sa crnom hor linijom,koja se pomera po vertikali.prilikom izlaska iz menija, pojavi se plavi raster sa logom,koji sam iskljucio, i onda sam primetio da nema ni ton.Da li je neko imao slican problem.
10.07. Ipak je bio la76810a. Njegovom zamenom,slika je postala normalna,ton niormalan, a na trazenje sam zaustavvlja. Hvala svima.
Zadnja izmena: milivojsa, dana 10 Jul 2009, 17:58, ukupno menjano 1 put.
- alexa_pg
- Site Admin

- Postovi: 6119
- Pridružen: 22 Avg 2006, 08:10
- Location: Podgorica
- Specialty: tv-multimedia
Re: tv teletech ctv2140tx chassis 3y11 nema sliku i ton
Ako sam dobro razumio opis kvara, u pitanju je crni pojas koji se krece preko ekrana. Lici mi na neispravan rad mreznog stepena i prvo bih probao - zamijenio mrezni elektrolit.
"I ja volim ljude ali ih sve manje podnosim"
Re: tv teletech ctv2140tx chassis 3y11 nema sliku i ton
Mislio sam i ja na mrezu , i zamenio sam elko i mrezi,ali opet nista.prilikom pretrage (trazenja) kanala,ne staje na nadjenom programu. Jedina mogucnost za zaustavljanje na zeljenom programu je preko fine tuning komande.Na manual search ne zaustavlja.
- cacko85
- gx

- Postovi: 1752
- Pridružen: 03 Dec 2008, 17:51
- Location: Macedonia
- Contact person: Slavche
- Specialty: tv-multimedia
- Lokacija: Sveti Nikole
- Kontakt:
Re: tv teletech ctv2140tx chassis 3y11 nema sliku i ton
Promeni ti prvo DUMP za svaki slucaj, sa ovi kinezi sve je moguce.
Ali napravi beckup na stari dump prvo.

Ali napravi beckup na stari dump prvo.
www.facebook.com/slavceelectronics
-
FAZI
- _

- Postovi: 52
- Pridružen: 03 Jan 2009, 16:14
- Location: M.Brod-Makedonija
- Contact person: Goran
- Specialty: tv-multimedia
Re: tv teletech ctv2140tx chassis 3y11 nema sliku i ton
Menjaj dump, ali na novom ic kolo. Imao sam jedan TCL, nije hteo da zaustavi trazenje,promenio bih damp, ali za nekoliko uklucivanja opet isto, od kad sam promenio ic 24cXX tv radi bez problema.
- kisko
- Preminuo
- Postovi: 2054
- Pridružen: 12 Jun 2007, 01:51
- Location: Kovilj-na kraj sveta
- Specialty: tv-multimedia
- Lokacija: Kovilj-Novi sad
Re: tv teletech ctv2140tx chassis 3y11 nema sliku i ton
Proveri AFT kao i elko na 5V ...
uvek ima nesto interesantno
Re: tv teletech ctv2140tx chassis 3y11 nema sliku i ton
Moracu da porucim novi eeprom, i da probam sa novim dumpom. Javljam za 2-3 dana, dok sti gne integralac sta je, odnosno da li je to.
- mreza65
- _

- Postovi: 115
- Pridružen: 01 Okt 2008, 14:23
- Location: Prilep-Makedonija
- Contact person: Ljupco
- Specialty: tv
Re: tv teletech ctv2140tx chassis 3y11 nema sliku i ton
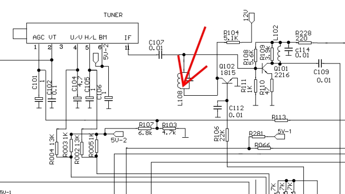
Okreni malo zavojnicu L108, mislim da ce sve biti u redu, ako ne, moraces i u service mode mala korekcija 
"Nisu loša vremena, nego covek."
Re: tv teletech ctv2140tx chassis 3y11 nema sliku i ton
Probao sam sa novim ic, odnosno dumpom.Opet ista prica ne zaustavlja na kanalu kada naidje na signal,a kada ga prvarim na fine tuning i pronadjem kanal, nrma ton.
A l108 nema, uopste nije ubacen.
A l108 nema, uopste nije ubacen.
-
FAZI
- _

- Postovi: 52
- Pridružen: 03 Jan 2009, 16:14
- Location: M.Brod-Makedonija
- Contact person: Goran
- Specialty: tv-multimedia
Re: tv teletech ctv2140tx chassis 3y11 nema sliku i ton
A kako je slika i ton preko AV?
proveri i video out
proveri i video out
Re: tv teletech ctv2140tx chassis 3y11 nema sliku i ton
Preko av slika je dobra, ali nema tona.Jedino sto sam primetio je da se greje mnogo LA76810A.Porucio sam injega i sad cekam.
-
- Slične teme
- Odgovori
- Pregledano
- Zadnji post
-
-
Teletech CTV2140TX - Gasi visoki napon (pali/gasi sliku a sa njom i ton) [ODUSTAO]
napisao Stefan7 » 09 Dec 2017, 23:55 » u Servisiranje CRT Televizora - 4 Odgovori
- 2689 Pregledano
-
Zadnji post napisao alexa_pg
24 Dec 2017, 00:16
-
-
-
Teletech CTV2140TX-samo stand by(RESENO)
napisao sky_hawk » 31 Jan 2011, 17:53 » u Servisiranje CRT Televizora - 11 Odgovori
- 2003 Pregledano
-
Zadnji post napisao sky_hawk
03 Feb 2011, 19:19
-
-
-
TV TELETECH CTV2140TX DUMP (RESENO)
napisao delta1 » 14 Mar 2013, 17:01 » u Servisiranje CRT Televizora - 6 Odgovori
- 1865 Pregledano
-
Zadnji post napisao delta1
15 Mar 2013, 08:21
-
-
-
TV Teletech ctv2140tx dump (RESENO)
napisao delta1 » 09 Dec 2013, 20:08 » u Servisiranje CRT Televizora - 4 Odgovori
- 1546 Pregledano
-
Zadnji post napisao delta1
09 Dec 2013, 21:42
-
-
-
Teletech CTV2140T - Gasi visoki napon (pali/gasi sliku a sa njom i ton)
napisao Stefan7 » 01 Avg 2018, 00:01 » u Servisiranje CRT Televizora - 9 Odgovori
- 4673 Pregledano
-
Zadnji post napisao rale
11 Sep 2018, 14:05
-
-
-
TV MASTER CTV2103 TXT Chassis 3Y11 - Problem ton(RESENO)
napisao makedonec » 03 Dec 2008, 10:30 » u Servisiranje CRT Televizora - 8 Odgovori
- 2558 Pregledano
-
Zadnji post napisao bogoslav
04 Dec 2008, 23:11
-
-
-
TV QUADRO CTV55S10 Chassis 3Y11 - Ne radi mreza( RESENO)
napisao kirka » 27 Mar 2008, 23:29 » u Servisiranje CRT Televizora - 23 Odgovori
- 5860 Pregledano
-
Zadnji post napisao kirka
03 Apr 2008, 15:12
-
-
-
TV MASTER CTV2103 Chassis 3Y11 - Ekran (RESENO)
napisao Mlinko » 17 Dec 2008, 13:18 » u Servisiranje CRT Televizora - 8 Odgovori
- 1833 Pregledano
-
Zadnji post napisao toce
17 Dec 2008, 21:44
-
