TV QUADRO CTV72SF50TXT RASTER SE KRIVI [RESENO]
Pravila foruma
Naslov teme treba da bude u formatu: PROIZVOĐAČ, MODEL, KRATAK OPIS KVARA
Nakon rešenog kvara zatvoriti temu >> >UPUTSTVO< u suprotnom ništa ne činiti.
HOME -- SERVISERI -- DALJINSKI -- RAZNA UPUTSTVA
Naslov teme treba da bude u formatu: PROIZVOĐAČ, MODEL, KRATAK OPIS KVARA
Nakon rešenog kvara zatvoriti temu >> >UPUTSTVO< u suprotnom ništa ne činiti.
HOME -- SERVISERI -- DALJINSKI -- RAZNA UPUTSTVA
-
kirka
- _

- Postovi: 82
- Pridružen: 08 Jul 2007, 02:17
- Location: macedonia
- Contact person: kire micajkov
- Phone number: 0038978268098
- Specialty: tv-multimedia
- Lokacija: macedonia kavadarci
- Kontakt:
Re: TV QUADRO CTV72SF50TXT RASTER SE KRIVI I HOZ TRANZ PREGREVA
dobro kolege ja cu da uzmem od kolega filka fbt trafo pa cu da kazem dali se kvar otklonio sa zamenom fbt.
-
kirka
- _

- Postovi: 82
- Pridružen: 08 Jul 2007, 02:17
- Location: macedonia
- Contact person: kire micajkov
- Phone number: 0038978268098
- Specialty: tv-multimedia
- Lokacija: macedonia kavadarci
- Kontakt:
Re: TV QUADRO CTV72SF50TXT RASTER SE KRIVI I HOZ TRANZ PREGREVA
stavio sam drugo trafo isto je i dalje slika se krivi i gree se 2sd2553
- Majstor Duja
- Neaktivan
- Postovi: 3136
- Pridružen: 23 Avg 2006, 17:29
- Location: Novi Sad - centar
- Warranty service: http://www.elektrocentar.com
- Contact person: Goran Duic
- Specialty: tv-multimedia
Re: TV QUADRO CTV72SF50TXT RASTER SE KRIVI I HOZ TRANZ PREGREVA
Otklonska? Ili ekran...
Rule #1 "Always stand for what you believe, even if it means standing alone."
Re: TV QUADRO CTV72SF50TXT RASTER SE KRIVI I HOZ TRANZ PREGREVA
Otklonska ili neki kondezator u horizontalnom otklonu.
-
kirka
- _

- Postovi: 82
- Pridružen: 08 Jul 2007, 02:17
- Location: macedonia
- Contact person: kire micajkov
- Phone number: 0038978268098
- Specialty: tv-multimedia
- Lokacija: macedonia kavadarci
- Kontakt:
Re: TV QUADRO CTV72SF50TXT RASTER SE KRIVI I HOZ TRANZ PREGREVA
moze da bude neki kondenzator u horizontali ili krajnom slucaju otklon ali ja cu prvo da zamenim sve blokove koje su vezani za colector 2sd2553 2.7 8.2 6.8 i 330n
- Damiru
- ___

- Postovi: 924
- Pridružen: 19 Avg 2006, 15:26
- Location: Srbija
- Contact person: Damir
- Specialty: tv-multimedia
- Lokacija: Kovilj, 127.0.0.1
- Kontakt:
Re: TV QUADRO CTV72SF50TXT RASTER SE KRIVI I HOZ TRANZ PREGREVA
Traženje igle u plastu sena... Ako nije FBT, onda je H-osc ili otklonska... Ako se HIS tranzistor jako greje, onda ne valja driver tranzistor ili trafo... A neki konkretniji rezultati, ima li ih? Ili ćemo da nagađamo šta je greška?
Commitment is pushing yourself when no one else is around.
- Stolle
- Preminuo
- Postovi: 19098
- Pridružen: 12 Avg 2006, 23:35
- Location: Srbija
- Specialty: tv-multimedia
- Lokacija: Dimitrovgrad
Re: TV QUADRO CTV72SF50TXT RASTER SE KRIVI I HOZ TRANZ PREGREVA
Da se vidi o čemu se govori:
"29 poslednjih dana u mesecu je najteže"
-
kirka
- _

- Postovi: 82
- Pridružen: 08 Jul 2007, 02:17
- Location: macedonia
- Contact person: kire micajkov
- Phone number: 0038978268098
- Specialty: tv-multimedia
- Lokacija: macedonia kavadarci
- Kontakt:
Re: TV QUADRO CTV72SF50TXT RASTER SE KRIVI I HOZ TRANZ PREGREVA
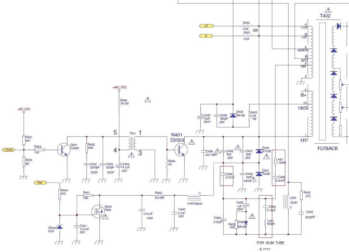
tranzistor 2sd2553 fabricki tranzistor je pregoreo sa ovim trafo sto je sad staveno od prethodnog servisera i za 1 nedela tranzistor je pregoreo e-c 0! ja sam stavio bu508df i za 20 min temp ladnjaka je 63stepeni i slika se krivi sa svetlim scena kao sto sam prilozio sliku sa vise svetla slika se ocigledno sobere sa leve i desne strane! frekfrencija je 15,625 b+ ne pada kad slika se krivi i sobere kod jakih svetla! ja mislim po moe kad je zameneto fbt prehodnije servisera nije otkrio ovog kvara i dao mu je tv na vlasnika i za 1 nedelu pregoreva fabricki 2sd2553!
Re: TV QUADRO CTV72SF50TXT RASTER SE KRIVI I HOZ TRANZ PREGREVA
Ako imas osciloskop vidi kakav je oblik signala na bazi tranzistora.Ako sam te dobro razumeo tranzistor je izgoreo tako da je u spoju izmedju kolektora i emitora sto asocira na losu pobudu.Mozda mu povremeno natrci i jednosmeran napon.
-
kirka
- _

- Postovi: 82
- Pridružen: 08 Jul 2007, 02:17
- Location: macedonia
- Contact person: kire micajkov
- Phone number: 0038978268098
- Specialty: tv-multimedia
- Lokacija: macedonia kavadarci
- Kontakt:
Re: TV QUADRO CTV72SF50TXT RASTER SE KRIVI I HOZ TRANZ PREGREVA
tocno tako tranzistor fabricki je bio kratok spoja imegu e i colector a e i baza je bio 50 oma! inace zamenucu pobudni tranzistor driver a pobudno trafo na primaru mi kaze 50 oma a na sekundaru 0! zamenicu za probu i driver trafo sekam se jedan beko 100 herci pred da mu izgore tranzistor je tako sobirao sliku ew i zamenio sam toga driver tranzistor i pobudno trafo.
Re: TV QUADRO CTV72SF50TXT RASTER SE KRIVI I HOZ TRANZ PREGREVA
Tolko i treba da budu primar i sekundar, ali niko ne moze da ti garantuje da u toku rada pod naponom ne probije negde izmedju namotaja.
-
kirka
- _

- Postovi: 82
- Pridružen: 08 Jul 2007, 02:17
- Location: macedonia
- Contact person: kire micajkov
- Phone number: 0038978268098
- Specialty: tv-multimedia
- Lokacija: macedonia kavadarci
- Kontakt:
Re: TV QUADRO CTV72SF50TXT RASTER SE KRIVI I HOZ TRANZ PREGREVA
epa ovako kolege jas sam stavio bu2508af i sada temp sam padnao na 50 stepeni ne ide iznad ali kvar krivenje raster javlja se sa jakim kontrast na 100 i svetlim scenakad stavim kontrast na nisko nivo ne se javlja krivenje i ne znam sta moze da bude ovaj kvar!
Re: TV QUADRO CTV72SF50TXT RASTER SE KRIVI I HOZ TRANZ PREGREVA
Ako ga ostavis tako ponovo ce da izgori bez obzira sto se ne greje, veruj mi patio sam vise puta od ovakvog problema. MENJAJ drajver trafo, drajver tranzistor i svi kondezatori u his i u pobudu Ako nece stavi drugu otklonsku.
- alexa_pg
- Site Admin

- Postovi: 6119
- Pridružen: 22 Avg 2006, 08:10
- Location: Podgorica
- Specialty: tv-multimedia
Re: TV QUADRO CTV72SF50TXT RASTER SE KRIVI I HOZ TRANZ PREGREVA
Kao sto je vec receno, jesi li provjerio komponente u ABL liniji?
- Prilog
-
- ABL.JPG (13.67 KiB) Pregledano 2556 puta.
"I ja volim ljude ali ih sve manje podnosim"
-
kirka
- _

- Postovi: 82
- Pridružen: 08 Jul 2007, 02:17
- Location: macedonia
- Contact person: kire micajkov
- Phone number: 0038978268098
- Specialty: tv-multimedia
- Lokacija: macedonia kavadarci
- Kontakt:
Re: TV QUADRO CTV72SF50TXT RASTER SE KRIVI I HOZ TRANZ PREGREVA
jasno e majstorr da ce da opet pregori tranzistor u his ne mogu ovako da mu dajem tv ako je temp normalna. zamenucu trafo i pobudni tranzistor i sve kondenzatore u his a za abl linija proverio sam ali sve je dobro ali cu i to liniju zamenim diode zener i blok pa ce da vidimo sta ce da bude danas.
- filka
- gx

- Postovi: 1988
- Pridružen: 13 Avg 2006, 10:38
- Location: Kavadarci Makedonija
- Warranty service: Fuego Grundig LG Beko Samsung
- Specialty: tv
Re: TV QUADRO CTV72SF50TXT RASTER SE KRIVI I HOZ TRANZ PREGREVA
I na kraju promenis Ceo tv i zavrsices posao
Menjaj TRAFOOOOOOOOOO.....
-će izginemo ki Mančester
- rubin_miki
- Preminuo
- Postovi: 3382
- Pridružen: 13 Avg 2006, 00:22
- Location: Prilep Makedonija
- Specialty: tv-multimedia
- Kontakt:
Re: TV QUADRO CTV72SF50TXT RASTER SE KRIVI I HOZ TRANZ PREGREVA
Filka, trafo je vec promenio ako se ne varam, ja tipujem na otklon.
ce da izadjem na televizor,a????
http://www.macedonium.org/makedonija.swf
http://www.macedonium.org/makedonija.swf
-
kirka
- _

- Postovi: 82
- Pridružen: 08 Jul 2007, 02:17
- Location: macedonia
- Contact person: kire micajkov
- Phone number: 0038978268098
- Specialty: tv-multimedia
- Lokacija: macedonia kavadarci
- Kontakt:
Re: TV QUADRO CTV72SF50TXT RASTER SE KRIVI I HOZ TRANZ PREGREVA
videcemo danas sa kolega filke sta ce da bude otkolon fbt trafo ili??? ja sam sve promenio driver tranzistor trafo pobudno blokove na visoki napon na cela linija sve sam stavio nove ali nista opet se slika krive na vrlo jakim scenama i kontrastom! abl linija sam proverio sve je ok! javi cu da vam kazem sta je izleglo od ovog kvara!
-
kirka
- _

- Postovi: 82
- Pridružen: 08 Jul 2007, 02:17
- Location: macedonia
- Contact person: kire micajkov
- Phone number: 0038978268098
- Specialty: tv-multimedia
- Lokacija: macedonia kavadarci
- Kontakt:
Re: TV QUADRO CTV72SF50TXT RASTER SE KRIVI I HOZ TRANZ PREGREVA
kolege tv je napraven, sa kolegom filka zamenili smo fbt trafo i sad se slika ne krivi i ne pregreja 2sd2553! kolege filka stavio orginalnog trafo za ovaj quadro posto je imao dva tipa istih fbt trafa ali razlicita kvaliteta i cene normalno jas sam imao nekvalitetnog trafo ali filka je ovlasten za quadro tv i to je! HVALA svima na pomoc na ovu temu
.
-
- Slične teme
- Odgovori
- Pregledano
- Zadnji post
-
-
Vivax TV2908PF sasija TS2750J - krivi se slika - ODUSTAO
napisao majstorr » 04 Mar 2012, 20:41 » u Servisiranje CRT Televizora - 26 Odgovori
- 5576 Pregledano
-
Zadnji post napisao zoran-kizami
06 svi 2013, 12:01
-
-
-
TV SIEMENS FS920 - Siv raster sa povratnim linijama (RESENO)
napisao Japanac » 05 svi 2009, 11:43 » u Servisiranje CRT Televizora - 21 Odgovori
- 2659 Pregledano
-
Zadnji post napisao Japanac
13 svi 2009, 18:06
-
-
-
VIVAX IMAGO TV2109 siv raster sa povratnim linijama(Reseno)
napisao Japanac » 04 Sep 2011, 15:27 » u Servisiranje CRT Televizora - 8 Odgovori
- 2311 Pregledano
-
Zadnji post napisao Japanac
07 Sep 2011, 13:41
-
-
-
Vivax imago TV2908PF nema raster RESENO
napisao kele » 24 Okt 2011, 20:45 » u Servisiranje CRT Televizora - 25 Odgovori
- 4240 Pregledano
-
Zadnji post napisao milan
27 Okt 2011, 20:03
-
-
-
TV SHARP 70CS05S Chassis CS - Šareni raster
napisao Boban » 09 Sep 2008, 00:07 » u Servisiranje CRT Televizora - 13 Odgovori
- 2254 Pregledano
-
Zadnji post napisao nessha
17 Sep 2008, 00:52
-
-
-
TV QUADRO CTV55S10 Chassis 3Y11 - Ne radi mreza( RESENO)
napisao kirka » 27 Mar 2008, 23:29 » u Servisiranje CRT Televizora - 23 Odgovori
- 5860 Pregledano
-
Zadnji post napisao kirka
03 Apr 2008, 15:12
-
-
-
TV QUADRO CTV55Z10TXT Chassis 3Y01 - Slika rasirena (RESENO)
napisao tanebosev » 07 Okt 2008, 21:39 » u Servisiranje CRT Televizora - 21 Odgovori
- 2872 Pregledano
-
Zadnji post napisao tanebosev
09 Okt 2008, 00:05
-
-
-
TV QUADRO CTV55X10TXT - Bezi sa kanala (RESENO)
napisao yamamoto » 07 svi 2009, 12:53 » u Servisiranje CRT Televizora - 9 Odgovori
- 2151 Pregledano
-
Zadnji post napisao yamamoto
08 svi 2009, 16:39
-
