procesor:st92195c7b1|mac
pal,mf,oscilator:stv2248h
eprom:24c08
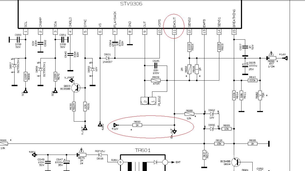
vertikala:stv9306a
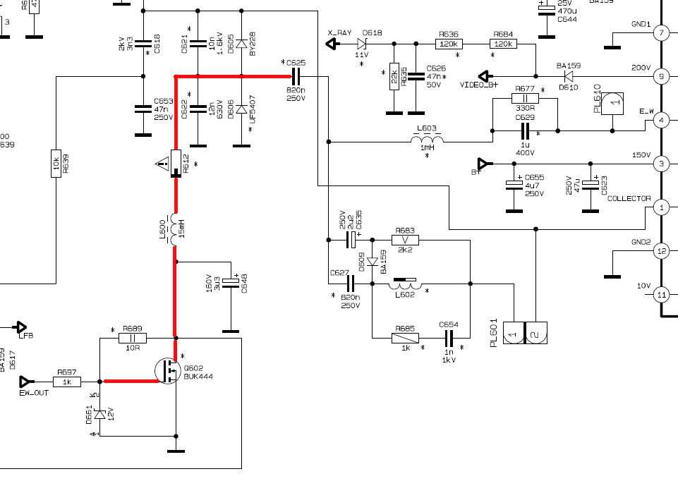
trafo:jf0501-2197
kvar:kada se startuje svi naponi su dobri ali nema visokog napona.
resenje:zamenio sam c653 47n250v,r639 10kilooma,2.2kilooma smd pored stv2248h i tv je proradio ali je slika presiroka i nerade podesavanja.
zamenio sam diode ow,blokove,tranzistor ow ali je sve isto


