i ovo mu dođe javni deo foruma, jel.
ajd dok se reši pristupanje forumu, još malo introa problema
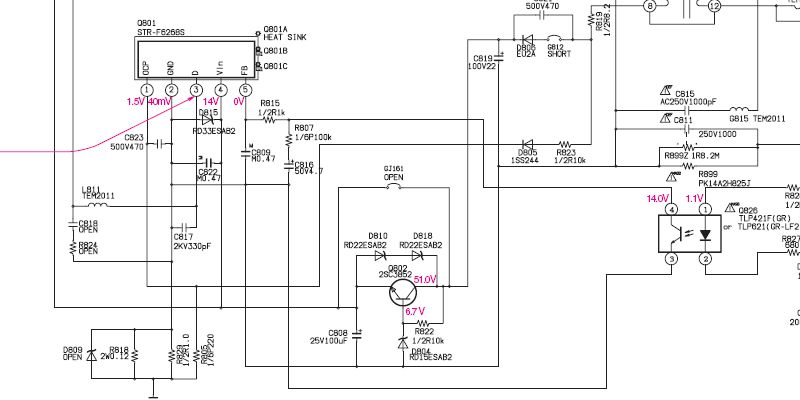
"TV Toshiba 21JCZ6TM
Neispravno je napajanje. Zamenjeni su svi neispravni delovi osim
famoznog FN155 (SANKEN).
Kuciste je TO-220F, na stampi pise EBC, znaci nije FET....
Trazio sam po netu sta je to, ali nema pa nema. Pored njega je i
STR-F6267 (SANKEN)...
Za obe komponente nemogu da pronadjem datasheet-ove niti semu TV-a
kako bi video
sta kako radi...."
TV TOSHIBA 21JCZ6TM (RESENO)
Pravila foruma
Naslov teme treba da bude u formatu: PROIZVOĐAČ, MODEL, KRATAK OPIS KVARA
Nakon rešenog kvara zatvoriti temu >> >UPUTSTVO< u suprotnom ništa ne činiti.
HOME -- SERVISERI -- DALJINSKI -- RAZNA UPUTSTVA
Naslov teme treba da bude u formatu: PROIZVOĐAČ, MODEL, KRATAK OPIS KVARA
Nakon rešenog kvara zatvoriti temu >> >UPUTSTVO< u suprotnom ništa ne činiti.
HOME -- SERVISERI -- DALJINSKI -- RAZNA UPUTSTVA
- SaleSk
- ___
- Postovi: 656
- Pridružen: 04 Nov 2006, 21:08
- Location: Skopje
- Warranty service: Siemens, Konica Minolta, Kodak, B Braun, Dade Behring, Johnson & Johnson, Drew, TerumoBCT
- Kontakt:
e pa kolega mislim da je to problem...surfajuci nasao sam ruski forum na kome se raspravlja o istom problemu kao sto je tvoj ali se radi o Sony ТV-u koliko sam razumeo....mislim da je to neki IRFN i ovo je sve sto sam uspeo da nadjem pa ako ti pomogne:
http://monitor.net.ru/forum/sony-bx1-a-info-105253.html
i ovo .. da je naponski regulator..
http://www.nedis.com/Articles/Sanken/STRF6267-SKN.php
evo ti i semu od sony Tva- koj ima istu mrezu...mozda pomogne nesto....
http://monitor.net.ru/forum/sony-bx1-a-info-105253.html
i ovo .. da je naponski regulator..
http://www.nedis.com/Articles/Sanken/STRF6267-SKN.php
evo ti i semu od sony Tva- koj ima istu mrezu...mozda pomogne nesto....
- Prilog
-
IRFN 150.pdf
- (188.92 KiB) Preuzeto 212 puta.
-
______str-f6267_189.rar
- (74.51 KiB) Preuzeto 357 puta.
-
6267_151.rar
- (66.2 KiB) Preuzeto 230 puta.
-
sony_kv-21cl5k_chassis_bx-1_131.rar
- (426.64 KiB) Preuzeto 249 puta.
Zadnja izmena: SaleSk, dana 09 Sep 2007, 05:24, ukupno menjano 3 puta.
Dusevni bolesnik nikada ne napada bez razloga. U tome se razlikuje od normalnih ljudi.
- SaleSk
- ___
- Postovi: 656
- Pridružen: 04 Nov 2006, 21:08
- Location: Skopje
- Warranty service: Siemens, Konica Minolta, Kodak, B Braun, Dade Behring, Johnson & Johnson, Drew, TerumoBCT
- Kontakt:
i nasao sam ovo....
http://forum.eshop.bg/viewtopic.php?t=27792
ustvari i nije tosiba vec....
neka bljuvotina od kineskog tv-a...pokusaj braco ako ne ti njemu da kljucnes uni mrezu ako mozes....
http://forum.eshop.bg/viewtopic.php?t=27792
ustvari i nije tosiba vec....
neka bljuvotina od kineskog tv-a...pokusaj braco ako ne ti njemu da kljucnes uni mrezu ako mozes....
Dusevni bolesnik nikada ne napada bez razloga. U tome se razlikuje od normalnih ljudi.
- fanzo
- Site Admin
- Postovi: 16010
- Pridružen: 02 Avg 2006, 06:41
- Location: Bački Petrovac, Srbija
- Phone number: 0038121781575
- Specialty: tv-multimedia
- Lokacija: Bački Petrovac
probaj ovu 21CZ8DE S5ES chassis
- Prilog
-
21CZ8DE S5ES chassis.rar
- (1.8 MiB) Preuzeto 607 puta.
Svakodnevno usavršavanje je bolje od zakasnelog savršenstva
TOshiba
Pozdrav svima (konacno :plaz: )!!!
Evo ovako ta Toshiba je 100% kineski shit.....cak i po izgledu podseca na
Daewoo Daytek i Neo (ravan ekran, siva kutija, crn poklopac..)...ne znam tacne oznake modela, ali su kinezi i sa njima sam imao probleme oko trafo-a.....na kraju sam nabudzao druge trafoe....
Pregledao sam ruske forume, a IRFN150 nema sanse da je zamena....
IRFN150 je mosfet, na semi se vidi da je tranzistor a i na stampi pise EBC....
Pogledacu ove attachmente koje ste poslali pa cu da probam nesto da uradim....
Pozdrav,
Dejan,
Evo ovako ta Toshiba je 100% kineski shit.....cak i po izgledu podseca na
Daewoo Daytek i Neo (ravan ekran, siva kutija, crn poklopac..)...ne znam tacne oznake modela, ali su kinezi i sa njima sam imao probleme oko trafo-a.....na kraju sam nabudzao druge trafoe....
Pregledao sam ruske forume, a IRFN150 nema sanse da je zamena....
IRFN150 je mosfet, na semi se vidi da je tranzistor a i na stampi pise EBC....
Pogledacu ove attachmente koje ste poslali pa cu da probam nesto da uradim....
Pozdrav,
Dejan,
Pozdrav,
posto je temu postavio Misley jer nisam imao pristup forumu, nemogu da napisem reseno, ali bar da kazem sta (ni)sam uradio....
U kinesku žutaru, nabio sam butaru...
Prevedeno: na mesto FN155 stavio sam BUT-11A, mada mislim da može i BUT-11AF
Nakon zamene svih neispravnih komponenata, mreža je konačno proradila, ali je bila blokirana. Uzrok vod 3.3V!
Onda sam to sve lepo ispratio i video da procesor ima "wirelless" konekciju sa tim vodom
....čitaj, opalio grom i spržio pin od procesora ! Takodje, i na samom procesoru kada se meri pin za napajanje +3.3V interno je spojen na masu ....dakle bataljuj!
Radi probe, skinuo sam stabilizator 3.3V i probao da upalim TV, dobio sam
mrežu u standby-u, i lepih +5V,.....samo me je još to interesovalo.
Neznam da li bi BUT bio adekvatan i kada se mreža upali, ali ovde je posao odradio. Molio bih nekog od kolega ako bude imao slicne probleme
da javi da li BUT može u potpunosti da zameni FN-a....
Hvala svima koji su pomogli!
Pozdrav,
Dejan & dr.Raša
posto je temu postavio Misley jer nisam imao pristup forumu, nemogu da napisem reseno, ali bar da kazem sta (ni)sam uradio....
U kinesku žutaru, nabio sam butaru...

Prevedeno: na mesto FN155 stavio sam BUT-11A, mada mislim da može i BUT-11AF
Nakon zamene svih neispravnih komponenata, mreža je konačno proradila, ali je bila blokirana. Uzrok vod 3.3V!
Onda sam to sve lepo ispratio i video da procesor ima "wirelless" konekciju sa tim vodom

Radi probe, skinuo sam stabilizator 3.3V i probao da upalim TV, dobio sam
mrežu u standby-u, i lepih +5V,.....samo me je još to interesovalo.
Neznam da li bi BUT bio adekvatan i kada se mreža upali, ali ovde je posao odradio. Molio bih nekog od kolega ako bude imao slicne probleme
da javi da li BUT može u potpunosti da zameni FN-a....
Hvala svima koji su pomogli!
Pozdrav,
Dejan & dr.Raša
-
- Slične teme
- Odgovori
- Pregledano
- Zadnji post
-
-
Shema mreze za Toshiba 2112DD(Reseno)
napisao Antonije64 » 13 Jul 2009, 19:09 » u Servisiranje CRT Televizora - 16 Odgovori
- 1911 Pregledano
-
Zadnji post napisao milan
15 Jul 2009, 21:36
-
-
- 3 Odgovori
- 802 Pregledano
-
Zadnji post napisao savosi
04 svi 2011, 09:45
-
-
POTREBAN TOSHIBA 2812DS DUMP sasija C91 [reseno]
napisao bobi.bt » 02 Apr 2013, 15:48 » u Servisiranje CRT Televizora - 3 Odgovori
- 777 Pregledano
-
Zadnji post napisao bobi.bt
03 Apr 2013, 12:32
-
-
-
Toshiba 29VH37GP Potreban damp (Reseno)
napisao Liskun Elektronik » 02 Mar 2016, 00:07 » u Servisiranje CRT Televizora - 4 Odgovori
- 1544 Pregledano
-
Zadnji post napisao Liskun Elektronik
02 Mar 2016, 22:06
-
-
-
TV TOSHIBA 2873DF Chassis C7SR - Nema VHF (ODUSTAO)
napisao milans01 » 24 Jan 2008, 14:31 » u Servisiranje CRT Televizora - 12 Odgovori
- 1575 Pregledano
-
Zadnji post napisao milans01
27 Jan 2008, 20:45
-
-
-
TV TOSHIBA Chassis 11AK53-3 - Neprijatno cvrči
napisao nidza » 25 Mar 2008, 00:48 » u Servisiranje CRT Televizora - 18 Odgovori
- 3167 Pregledano
-
Zadnji post napisao kisko
07 Apr 2008, 13:09
-
-
-
TV TOSHIBA 29V24E Chassis 11AK3711 - Problem OW (ODUSTAO)
napisao yamamoto » 01 Jun 2009, 19:36 » u Servisiranje CRT Televizora - 17 Odgovori
- 2289 Pregledano
-
Zadnji post napisao spagagz
06 Jun 2009, 23:35
-
-
-
TOSHIBA TV-21S23B2 POTREBAN DUMP [ODUSTAO]
napisao kirka » 08 Mar 2012, 21:16 » u Servisiranje CRT Televizora - 2 Odgovori
- 949 Pregledano
-
Zadnji post napisao Stolle
07 Dec 2013, 21:57
-