TV GRUNDIG ST70300 Chassis CUC1837 - MRTAV (REŠENO)

problemi , kvarovi , sheme upload/download popravka CRT televizora
HOME -- SERVISERI -- EXPERT-TEAM -- DALJINSKI

Urednici: alexa_pg,KASA1

Pravila foruma
Naslov teme treba da bude u formatu: PROIZVOĐAČ, MODEL, KRATAK OPIS KVARA
Nakon rešenog kvara zatvoriti temu >> >UPUTSTVO< u suprotnom ništa ne činiti.

HOME -- SERVISERI -- DALJINSKI -- RAZNA UPUTSTVA
papy
_
_
Postovi: 9
Pridružen: 13 Avg 2007, 22:00
Lokacija: Hrvatska

TV GRUNDIG ST70300 Chassis CUC1837 - MRTAV (REŠENO)

Post napisao papy » 30 Avg 2007, 17:50

Pozdrav svima i ako netko može da mi pomogne bilo bi OK :fanzo:
TV došao sa izgorenom predzaštitom R60803 i IC TNY264P zbog previsokog napona u kući i nakon zamjene nedaje nikakve znakove.Na tački mjerenja br 9 imam plus 315V :m: :oklagija za nepovjerovat!!!!!

Avatar
Majstor Duja
Neaktivan
Postovi: 3136
Pridružen: 23 Avg 2006, 17:29
Location: Novi Sad - centar
Warranty service: http://www.elektrocentar.com
Contact person: Goran Duic
Specialty: tv-multimedia

Post napisao Majstor Duja » 30 Avg 2007, 18:05

A sta je ta tacka 9. sa 315V? Mrezni kondenzator ili....

Navedi koja je shasija - CUC - pise ti na poklopcu...
Rule #1 "Always stand for what you believe, even if it means standing alone."

papy
_
_
Postovi: 9
Pridružen: 13 Avg 2007, 22:00
Lokacija: Hrvatska

Post napisao papy » 30 Avg 2007, 18:14

CUC1837

Avatar
krllebg
___
___
Postovi: 1719
Pridružen: 27 Avg 2006, 19:45
Location: Beograd
Warranty service: DeGermany
Specialty: tv
Lokacija: Beograd
Kontakt:

Post napisao krllebg » 30 Avg 2007, 20:17

Sta drugo nego mrezni elko +300v.Sta imas posle u sekundaru mreze,na diodama meris .To nam javi pa da vidimo sta dalje ...
... Here lies a man whom is little known !!!

Avatar
Stolle
Preminuo
Postovi: 19098
Pridružen: 12 Avg 2006, 23:35
Location: Srbija
Specialty: tv-multimedia
Lokacija: Dimitrovgrad

Post napisao Stolle » 30 Avg 2007, 20:18

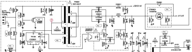
Sa ovako oskudnim objašnjenjem ...teško.Malo konkretnije objasni .A i lepo te je pitao koja tačka 9 ???
Možda misliš na pin 2 tog manjeg trafoa?I jesi li dobio tih 14V i 3.3V?
Prilog
Capture Selection-20070830-201615-1.jpg
Capture Selection-20070830-201615-1.jpg (46.31 KiB) Pregledano 1998 puta.

Avatar
BD-electronic
gx
gx
Postovi: 1348
Pridružen: 10 Avg 2006, 10:54
Location: N.Travnik BiH-SFRJ
Warranty service: LG,Elit,Morgans,Verso,Elta,Qteck
Contact person: Dejan
Phone number: 0038730793402
Specialty: tv-multimedia
Kontakt:

Post napisao BD-electronic » 01 Sep 2007, 10:13

Kao što kolega reče oskudno si pisao šta si sve probao, očigledno imaš problem u mreži ali daj malo više podataka.

papy
_
_
Postovi: 9
Pridružen: 13 Avg 2007, 22:00
Lokacija: Hrvatska

Post napisao papy » 01 Sep 2007, 13:10

Nemam nikakav napon niti na oeko gdje bi trebao imati 14V niti 3.3V a tačka 9 se nalazi na IC koji je izgorio a ima i na ovoj šemi oznaka. Zaokružena je devetka!!!!!!! :uca:

papy
_
_
Postovi: 9
Pridružen: 13 Avg 2007, 22:00
Lokacija: Hrvatska

Post napisao papy » 06 Sep 2007, 20:49

:tooo: pozdrav svima. zaboravi ja napisat da sam rješio problem. zamjenski IC nije pasao na ovu ploču tako da sam morao da stavim originalni. A košta 10EUR!!! :m:

Avatar
Stolle
Preminuo
Postovi: 19098
Pridružen: 12 Avg 2006, 23:35
Location: Srbija
Specialty: tv-multimedia
Lokacija: Dimitrovgrad

Post napisao Stolle » 06 Sep 2007, 21:55

Idi na prvi post i u nalovu dopiši rešeno!

Avatar
BD-electronic
gx
gx
Postovi: 1348
Pridružen: 10 Avg 2006, 10:54
Location: N.Travnik BiH-SFRJ
Warranty service: LG,Elit,Morgans,Verso,Elta,Qteck
Contact person: Dejan
Phone number: 0038730793402
Specialty: tv-multimedia
Kontakt:

Post napisao BD-electronic » 06 Sep 2007, 22:13

Evo ja ću to sad da uradim ali za ubuduće kolega da znaš da treba svako u svom postu kad rješi problem da u naslov doda RIJEŠENO :!:

Avatar
krllebg
___
___
Postovi: 1719
Pridružen: 27 Avg 2006, 19:45
Location: Beograd
Warranty service: DeGermany
Specialty: tv
Lokacija: Beograd
Kontakt:

Post napisao krllebg » 06 Sep 2007, 22:24

pa dobro,10 eu nije velika investicija ... ako je tvoj tv jos bolje,a ako je strankin ostace i za malo kolaca preko :opop:
... Here lies a man whom is little known !!!

papy
_
_
Postovi: 9
Pridružen: 13 Avg 2007, 22:00
Lokacija: Hrvatska

Post napisao papy » 14 Sep 2007, 19:47

Hvala ekipa na pomoći i pozdrav svima!!!! :pivopije:

Odgovori
  • Slične teme
    Odgovori
    Pregledano
    Zadnji post

Natrag na “Servisiranje CRT Televizora”