Beko NRKK20T59TX - Suzena slika po horizontali, crkava his tranzistor
Pravila foruma
Naslov teme treba da bude u formatu: PROIZVOĐAČ, MODEL, KRATAK OPIS KVARA
Nakon rešenog kvara zatvoriti temu >> >UPUTSTVO< u suprotnom ništa ne činiti.
HOME -- SERVISERI -- DALJINSKI -- RAZNA UPUTSTVA
Naslov teme treba da bude u formatu: PROIZVOĐAČ, MODEL, KRATAK OPIS KVARA
Nakon rešenog kvara zatvoriti temu >> >UPUTSTVO< u suprotnom ništa ne činiti.
HOME -- SERVISERI -- DALJINSKI -- RAZNA UPUTSTVA
Beko NRKK20T59TX - Suzena slika po horizontali, crkava his tranzistor
FIRMA:Beko
MODEL:NRKK20T59TX
CHASSIS: G99.190-03
MCU(procesor):SDA5535A049
HORIZONTALA: BU808DFI
SMPS (mreža):TDA16846
FBT (vn trafo):D400211421816B05058013-EL6
***************************************
DETALJAN OPIS KVARA i PREDUZETE RADNJE:
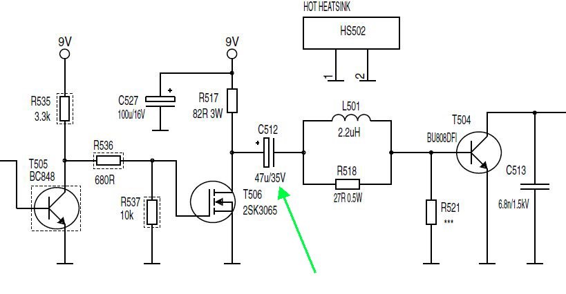
Tv je dosao sa kvarom da nema stby (cuje se caktanje). Zamenjen je HIS tranzistor (BU808DFI) koji je pregoreo, zamenjeni su svi losi elektroliti, prelemljeni losi lemovi. Na ekranu sam dobio sliku ali je suzena po horizontali i ima belu liniju na sredini (imate dole sliku), nakon start gotovo odmah se HIS tranzistor usija, jedan tranzistor mi je crkao prilikom pokusaja starta.
MODEL:NRKK20T59TX
CHASSIS: G99.190-03
MCU(procesor):SDA5535A049
HORIZONTALA: BU808DFI
SMPS (mreža):TDA16846
FBT (vn trafo):D400211421816B05058013-EL6
***************************************
DETALJAN OPIS KVARA i PREDUZETE RADNJE:
Tv je dosao sa kvarom da nema stby (cuje se caktanje). Zamenjen je HIS tranzistor (BU808DFI) koji je pregoreo, zamenjeni su svi losi elektroliti, prelemljeni losi lemovi. Na ekranu sam dobio sliku ali je suzena po horizontali i ima belu liniju na sredini (imate dole sliku), nakon start gotovo odmah se HIS tranzistor usija, jedan tranzistor mi je crkao prilikom pokusaja starta.
- alexa_pg
- Site Admin

- Postovi: 6119
- Pridružen: 22 Avg 2006, 08:10
- Location: Podgorica
- Specialty: tv-multimedia
Re: Beko NRKK20T59TX - Suzena slika po horizontali, crkava his tranzistor
Navedeni kvar moće da pravi drajver (najčešće sprežni kondenzator), VN trafo ili otklonska jedinica.
Međutim, ako se ugradi neki loš tranzistor, istu grešku može da pravi i on.
Za probu bih stavio neki "običan" kao BU2525 ili 2527
Nakon te probe vidjeti šta dalje da se radi.
Međutim, ako se ugradi neki loš tranzistor, istu grešku može da pravi i on.
Za probu bih stavio neki "običan" kao BU2525 ili 2527
Nakon te probe vidjeti šta dalje da se radi.
"I ja volim ljude ali ih sve manje podnosim"
Re: Beko NRKK20T59TX - Suzena slika po horizontali, crkava his tranzistor
Sam tranzistor nije problem, drugi vn trafo i otklonsku nemam da bih probao. Na koji kondenzator mislite?
- Stolle
- Preminuo
- Postovi: 19098
- Pridružen: 12 Avg 2006, 23:35
- Location: Srbija
- Specialty: tv-multimedia
- Lokacija: Dimitrovgrad
Re: Beko NRKK20T59TX - Suzena slika po horizontali, crkava his tranzistor
C512
"29 poslednjih dana u mesecu je najteže"
Re: Beko NRKK20T59TX - Suzena slika po horizontali, crkava his tranzistor
@Stolle Zamenio sam i njega ali se idalje ponasa isto.
- spagagz
- gx

- Postovi: 1526
- Pridružen: 29 Dec 2008, 21:47
- Location: Gorazde BiH
- Contact person: Nedeljko
- Specialty: tv-multimedia
Re: Beko NRKK20T59TX - Suzena slika po horizontali, crkava his tranzistor
Koliki je otpor skretnog kalema?
Re: Beko NRKK20T59TX - Suzena slika po horizontali, crkava his tranzistor
@spagagz Otpor skretnog klema je 2,2 om
-
- Slične teme
- Odgovori
- Pregledano
- Zadnji post
-
-
Samsung KS3A sužena slika po horizontali (Odustao)
napisao Baba » 16 Okt 2015, 14:11 » u Servisiranje CRT Televizora - 5 Odgovori
- 3147 Pregledano
-
Zadnji post napisao alexa_pg
20 Okt 2015, 16:52
-
-
-
Philips 28PT4423/58 L6.2AA - Crkava HIS tranzistor
napisao mijatovic_86 » 10 Jun 2012, 14:53 » u Servisiranje CRT Televizora - 3 Odgovori
- 1275 Pregledano
-
Zadnji post napisao mijatovic_86
11 Jun 2012, 08:06
-
-
-
Samsung CW29Z504N KS7C široka slika po horizontali riješeno
napisao dane » 28 Dec 2009, 20:30 » u Servisiranje CRT Televizora - 5 Odgovori
- 1776 Pregledano
-
Zadnji post napisao dane
03 Jan 2010, 17:54
-
-
-
TCL MODEL 2927 RASIRENA SLIKA PO HORIZONTALI (RESENO)
napisao virtual » 09 svi 2011, 19:35 » u Servisiranje CRT Televizora - 8 Odgovori
- 2415 Pregledano
-
Zadnji post napisao Stolle
10 svi 2011, 11:54
-
-
-
VIVAX IMAGO2160 ne startuje tranzistor u HIS-u (RESENO)
napisao ispoljarus » 18 Jun 2011, 21:24 » u Servisiranje CRT Televizora - 38 Odgovori
- 6646 Pregledano
-
Zadnji post napisao ivica-servis
18 Avg 2011, 01:36
-
-
-
Universum FT81018 pregoreva tranzistor u HIS (REŠENO)
napisao tihi » 03 Jan 2012, 18:39 » u Servisiranje CRT Televizora - 8 Odgovori
- 2245 Pregledano
-
Zadnji post napisao tihi
13 Jan 2012, 18:04
-
-
-
ELITE 21EF70 PX20075 pri startu gori his tranzistor (RESENO)
napisao sky_hawk » 03 Feb 2012, 11:59 » u Servisiranje CRT Televizora - 12 Odgovori
- 3503 Pregledano
-
Zadnji post napisao sky_hawk
21 Feb 2012, 11:49
-
-
-
Samsung WS-32M066V - pregoreva tranzistor u HIS-u
napisao radomir46 » 26 Jan 2015, 20:12 » u Servisiranje CRT Televizora - 15 Odgovori
- 4787 Pregledano
-
Zadnji post napisao cubica
08 Feb 2015, 12:33
-

