MODEL:TVC20M25
CHASSIS(oznaka šasije): 11AK30A1
PCB(oznake na štampanoj ploči):
MCU(procesor): ST92195
EEPROM: 24C08
VERTIKALA: TDA8174AW
AUDIO:
VIDEO:
SMPS (mreža): MTP6N60E
FBT (vn trafo): 0247 30017788 FM1080
TUNER:
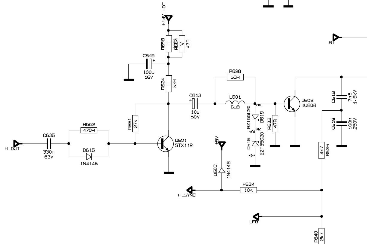
KVAR: Neće da krene visoki napon.
OPIS KVARA: Kada uključim tv upali se crvena lampica za STBY i kada ga startujem na dugme za program lampica pozeleni kao da startuje ali nekrene visoki napon. Naponi iz mreže idu svi. Na kolektor BU808DFI dolazi B+ napon, na bazi istog imam naizmeničnih oko 2V nemam osciloskop da izmerim dali dolazi neka frekvencija sa HOUT ali za svaki slučaj zamenio sam STV2248H (doduše nije nov ali je skinut sa tv-a koji je ispravan). Palo mi je napamet i da je trafo pa sam i njega menjao ali ista situacija. Sada me nešto zbunjuje kada skinem BU808DFI i zakačim sijalicu od 60W kada ga uključim u STBY se čuje neko "caktanje" a kada ga startujem




