Pojacalo MELODIJA MENGEŠ potrebna sema
Pravila foruma
Naslov teme treba da bude u formatu: PROIZVOĐAČ, MODEL, KRATAK OPIS KVARA
Nakon rešenog kvara zatvoriti temu >> >UPUTSTVO< u suprotnom ništa ne činiti.
RAZNA UPUTSTVA
Naslov teme treba da bude u formatu: PROIZVOĐAČ, MODEL, KRATAK OPIS KVARA
Nakon rešenog kvara zatvoriti temu >> >UPUTSTVO< u suprotnom ništa ne činiti.
RAZNA UPUTSTVA
-
strule
- _

- Postovi: 35
- Pridružen: 10 svi 2010, 22:54
- Location: R.srpska B.luka
- Warranty service: lg gorenje samsung elit
- Contact person: milenko
Pojacalo MELODIJA MENGEŠ potrebna sema
potrebna sema pojacala ,,melodija menges uragan'' jako staro oko 35godina u izlazu koristi 4x2n3055
evo slika
evo slika
Zadnja izmena: Stolle, dana 14 Okt 2011, 09:44, ukupno menjano 2 puta.
Razlog: slike postavljaj direkno
Razlog: slike postavljaj direkno
- nec
- Site Admin

- Postovi: 4870
- Pridružen: 17 Okt 2007, 22:15
- Location: Makedonija, Strumica
- Phone number: 0038978425778
- Specialty: tv-multimedia
- Kontakt:
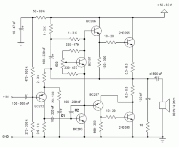
Re: potrebna sema pojacala melodija menges
mislim da ce ti odgovarati ova
Kad zamenimo ideje svi imamo duplo vise ideja
-
strule
- _

- Postovi: 35
- Pridružen: 10 svi 2010, 22:54
- Location: R.srpska B.luka
- Warranty service: lg gorenje samsung elit
- Contact person: milenko
Re: Pojacalo MELODIJA MENGEŠ potrebna sema
mislim dami sema neodgovara treba mi sema sa zajednickom masom, naizmjenicni napon 72v. svaka pomoc dobro dosla. pozdrav svima
- nec
- Site Admin

- Postovi: 4870
- Pridružen: 17 Okt 2007, 22:15
- Location: Makedonija, Strumica
- Phone number: 0038978425778
- Specialty: tv-multimedia
- Kontakt:
Re: Pojacalo MELODIJA MENGEŠ potrebna sema
Daj opisi malo gde je problem (u napajanju ili.....?)
Kad zamenimo ideje svi imamo duplo vise ideja
-
strule
- _

- Postovi: 35
- Pridružen: 10 svi 2010, 22:54
- Location: R.srpska B.luka
- Warranty service: lg gorenje samsung elit
- Contact person: milenko
Re: Pojacalo MELODIJA MENGEŠ potrebna sema
problem je u izlaznom stepenu i predpojacalu, sto je neko pokuso nesto prepraviti i onda sve elemente poskido ostala gola ploca i u kesi tranzistori i otpornici pogorili, pojacalo sam dobijo licno moje htijo bi ga srediti
- milan
- Preminuo
- Postovi: 4426
- Pridružen: 19 Avg 2006, 22:38
- Location: Novi Sad
- Specialty: tv-multimedia
Re: Pojacalo MELODIJA MENGEŠ potrebna sema
Objasni sta ti je zajednicka masa, pojam ??
Kako je zvucnik vezan, preko elektrolita ili drugacije.
Kako je zvucnik vezan, preko elektrolita ili drugacije.
-
strule
- _

- Postovi: 35
- Pridružen: 10 svi 2010, 22:54
- Location: R.srpska B.luka
- Warranty service: lg gorenje samsung elit
- Contact person: milenko
Re: Pojacalo MELODIJA MENGEŠ potrebna sema
mislijo sam na linearno pojacalo koje skida napon sa izlaznog za predpojacalo i regulaciju preko otpornika. zvucnik vezan preko elektrolita 2200/100, dali na postojecu semu dovoljno dodati samo jos dva tranzistora 2N3055 za veci napon, ili prepraviti komplet napajane za plus minus napon, sta bi bilo bolje radilo? pozdrav
- nec
- Site Admin

- Postovi: 4870
- Pridružen: 17 Okt 2007, 22:15
- Location: Makedonija, Strumica
- Phone number: 0038978425778
- Specialty: tv-multimedia
- Kontakt:
Re: Pojacalo MELODIJA MENGEŠ potrebna sema
Koliko me sluzi secanje, ova sema koju sam postavio, treba da odgovara za ovo pojacalo (radio sam isto, pre par godina i izlaz je sa cetiri 2N3055), tacno po tu semu. E sad da bi se osigurao, vidi dali ti odgovaraju pozicije RCL po oznaka sa stampe.
Kad zamenimo ideje svi imamo duplo vise ideja
-
strule
- _

- Postovi: 35
- Pridružen: 10 svi 2010, 22:54
- Location: R.srpska B.luka
- Warranty service: lg gorenje samsung elit
- Contact person: milenko
Re: Pojacalo MELODIJA MENGEŠ potrebna sema
nista sutra se bacam na posao imam vec gotovih stampanih ploca za prvu semu to sam pravijo ranije solidno radi, sta mislite o ovoj semi koliko je kvalitetna
Re: Pojacalo MELODIJA MENGEŠ potrebna sema
necova sema nije losa samo je slabo vidljiva a takoder i svi smo se susretali sa milanovom semom i ona sasvim je ok , a ta tvoja me malo nervira sto nemozes ustelovati fino mirnu struju ...mozes ali ...
proradijo mi net zahvaljujuci fanzi
-
Joca
- ___

- Postovi: 410
- Pridružen: 09 Okt 2006, 14:39
- Location: Bezdan
- Contact person: Jovica
- Specialty: tv
- Lokacija: Bezdan
- Kontakt:
Re: Pojacalo MELODIJA MENGEŠ potrebna sema
Ovde imas kit komplet za 1300 din.Sastavis i radi dali ce se tebi isplatiti da radis sam neznam ti odluci.
http://www.kelco.rs/katalog/komponente.php?q=rk+3760
http://www.kelco.rs/katalog/komponente.php?q=rk+3760
-
- Slične teme
- Odgovori
- Pregledano
- Zadnji post
-
-
potrebna sema za pojacalo FISHER CA873
napisao nenad-p » 11 Mar 2009, 23:26 » u Servisiranje AUDIO Tehnike - 8 Odgovori
- 2611 Pregledano
-
Zadnji post napisao зеоН_Ридер
20 Sep 2010, 01:24
-
-
-
Telefunken HA850 pojacalo potrebna sema(RESENO)
napisao vlatkocopa » 18 Apr 2011, 21:18 » u Servisiranje AUDIO Tehnike - 9 Odgovori
- 2158 Pregledano
-
Zadnji post napisao vlatkocopa
14 Jun 2011, 12:08
-
-
-
Pojacalo Akai AMU210 potrebna shema (RESENO)
napisao vlatkocopa » 18 Mar 2011, 22:00 » u Servisiranje AUDIO Tehnike - 3 Odgovori
- 1182 Pregledano
-
Zadnji post napisao vlatkocopa
19 Mar 2011, 20:09
-
-
-
Pojačalo SONY TA-VA8ES "Protector" (reseno)
napisao robert » 31 Mar 2008, 12:46 » u Servisiranje AUDIO Tehnike - 10 Odgovori
- 2237 Pregledano
-
Zadnji post napisao robert
03 Apr 2008, 10:56
-
-
- 14 Odgovori
- 2961 Pregledano
-
Zadnji post napisao pejky
20 Nov 2008, 15:37
-
-
US Blaster 3360 auto pojacalo treba mi info
napisao placeboholic » 20 Jan 2009, 19:55 » u Servisiranje AUDIO Tehnike - 7 Odgovori
- 1439 Pregledano
-
Zadnji post napisao placeboholic
24 Jan 2009, 10:00
-
-
- 2 Odgovori
- 1105 Pregledano
-
Zadnji post napisao Stolle
07 Apr 2009, 22:31
-
-
Kvalitetno pojacalo sa integralcem? (RESENO)
napisao Vucko_AR » 25 svi 2009, 15:56 » u Servisiranje AUDIO Tehnike - 8 Odgovori
- 1849 Pregledano
-
Zadnji post napisao Rumba King
29 Jun 2009, 02:33
-

