Ispravljač sa regulacijom napona od 0V-30V i struje od 0A do 5A V.2
Urednik: alexa_pg
- alexa_pg
- Site Admin

- Postovi: 6119
- Pridružen: 22 Avg 2006, 08:10
- Location: Podgorica
- Specialty: tv-multimedia
Ispravljač sa regulacijom napona od 0V-30V i struje od 0A do 5A V.2
Ispravljač sa kineskim modulom XL4016 Step-down DC-DC
Obim posla se lagano širi tako da se servis prihvatio održavanja aparata u garanciji koji sve više rade na baterije (akumulatore). Tu su kojekakve četkice za pranje zuba, mašinice za šišanje, brijanje, usisivači... Tu su uređaji za neprekidno napajanje... Nema šta nema.
Iz tog razloga pojavila se potreba za još jednim ispravljačem. Samo sa jednim nemoguće je testirati i puniti baterije uređaja koji dođu na popravku.
Ovaj drugi ispravljaš sastavio sam opet od kineskih modula. Da ne bih pravio isti, ovoga puta upotrebio sam modul koji može da radi do 30V i da isporuči struju od 0 do 10A.
Razlika izmedju prethodno opisanog ( viewtopic.php?p=347916#p347916 ) i ovoga je u tome što onaj prethodni radi tako da bilo koji napon da mu dovedete na ulaz on na svom izlazu može dati napon do 36V.
Ovaj radi tako da struju može regulisati do 10A ali napon kreće od 0V do maksimalno koji može dati ispravljač na koji je priključen. Znači, ako modul priključite na ispravljač 24V, maksimalni napon biće takođe 24V.
Modul sam kupio na AE i koštao je tri evra a poštarina je bila 1.5 evra. Sve u svemu, za manje od 5 evra sam dobio elektroniku za regulaciju napona i struje.
Razmišljao sam na koji ispravljač da prikačim ovaj modul. Imao sam dvije varijante. Jedna je bila da ga prikačim na klasičan mr. transformator koji imam odavno a koristio se u crnobijelim TV aparatima šasije T1 (T12). Mana, ako se može nazvati manom, ovog trafoa je što na svom izlazu daje napon 30V. Kada se to prikaći na grec i mr. elektrolit napon u praznom hodu bude preko 40V što nije dobro. Morao bih da odmotam malo žice da se napon spusti na 24V.
Razlog za prepravku je sledeći.
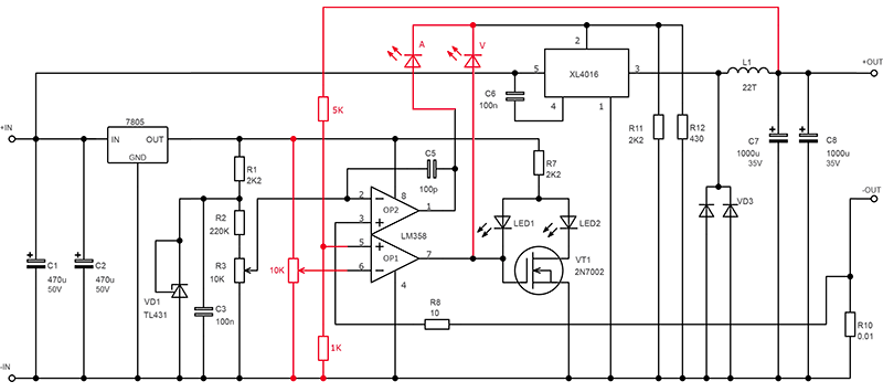
Kao što se vidi na šemi modula (slika u prilogu) na ulazu u modul se nalazi stabilizator 78L05. Po podacima prizvođača, maksimalni napon koji kolo može da izdrži je 30V. To znači da trafo ne može biti 30V.
Druga varijanta je da prikačim modul na neki stabilisani izvor napona 24V. Slučajno sam imao takav u radionici. Naručio sam ga svojevremeno za lemilicu i ostao mi je višak. Ovaj mrežni modul daje na svom izlazu stabilan napon 24V i max struju 5A
Odlučio sam se za varijantu 24V 5A.
U kutiju od starog ispravljača smjestio sam oba modula. Trimer potenciometre koji su bili na modulu, skinuo sam i umjesto njih ugradio klasične potenciometre 10K linearne. Ima da se naruče i višeobrtni potenciometri, dosta jeftini, ali sam smatrao da nema potrebe za njima.
Prepravke na modulu.
Prije nego napišem šta sam prepravljao na modulu, da navedem neke njegove osnovne karakteristike koje je dao proizvođač.
- ulazni napon od 7V do 40V (malo čudno zbog 78L05 ali tako piše u deklaraciji)
- izlazni napon se podešava od 1.25V do U max ispravljača na koji je modul prikačen.
- izlazna struje se podešava u opsegu od 0.3A do 10A
- pretvarač radi na 300kHz
Kako pojedini uređaji koje servisiram koriste male baterije NiCd 1.2V i kapaciteta 1200mAh prvo šta sam uradi je to da sam promijenio par otpornika da napon na izlazu ide od 0.1V a takođe i struja da može biti npr. 1mA.
Na šemi ispod može se vidjeti šta treba da se promijeni. Ako neko želi da sastavi ovakav ispravljač i ne treba nu napon manji od 1.25V i struja manja od 300mA, ne mora ništa da mijenja. Ako koga interesuju detalji prepravke, rado ću odgovoriti. Ono što je još bitno kod ovog modula a vezano je za struju. Proizvođač kaže da su do 5A sasvim dovoljni njegovi hladnjaci. Ako ćete koristiti veće struje od 5A potreban je veći hladnjak ili ventilator. Kako se i na 5A njegovi hladnjaci poprilično griju, ja sam stavio ventilator da ih hladi.
Na slici ispod vidi se šta sam i kako sam dodao radi prepravke o kojoj pišem.
Nakon što sam prepravio modul, sve je montirano u kutiju i pušteno u rad.
Sve u svemu, zadovoljan sam radom ispravljača. Kome treba, za male novce može dobiti solidan ispravljač za svoju radionicu.
Obim posla se lagano širi tako da se servis prihvatio održavanja aparata u garanciji koji sve više rade na baterije (akumulatore). Tu su kojekakve četkice za pranje zuba, mašinice za šišanje, brijanje, usisivači... Tu su uređaji za neprekidno napajanje... Nema šta nema.
Iz tog razloga pojavila se potreba za još jednim ispravljačem. Samo sa jednim nemoguće je testirati i puniti baterije uređaja koji dođu na popravku.
Ovaj drugi ispravljaš sastavio sam opet od kineskih modula. Da ne bih pravio isti, ovoga puta upotrebio sam modul koji može da radi do 30V i da isporuči struju od 0 do 10A.
Razlika izmedju prethodno opisanog ( viewtopic.php?p=347916#p347916 ) i ovoga je u tome što onaj prethodni radi tako da bilo koji napon da mu dovedete na ulaz on na svom izlazu može dati napon do 36V.
Ovaj radi tako da struju može regulisati do 10A ali napon kreće od 0V do maksimalno koji može dati ispravljač na koji je priključen. Znači, ako modul priključite na ispravljač 24V, maksimalni napon biće takođe 24V.
Modul sam kupio na AE i koštao je tri evra a poštarina je bila 1.5 evra. Sve u svemu, za manje od 5 evra sam dobio elektroniku za regulaciju napona i struje.
Razmišljao sam na koji ispravljač da prikačim ovaj modul. Imao sam dvije varijante. Jedna je bila da ga prikačim na klasičan mr. transformator koji imam odavno a koristio se u crnobijelim TV aparatima šasije T1 (T12). Mana, ako se može nazvati manom, ovog trafoa je što na svom izlazu daje napon 30V. Kada se to prikaći na grec i mr. elektrolit napon u praznom hodu bude preko 40V što nije dobro. Morao bih da odmotam malo žice da se napon spusti na 24V.
Razlog za prepravku je sledeći.
Kao što se vidi na šemi modula (slika u prilogu) na ulazu u modul se nalazi stabilizator 78L05. Po podacima prizvođača, maksimalni napon koji kolo može da izdrži je 30V. To znači da trafo ne može biti 30V.
Druga varijanta je da prikačim modul na neki stabilisani izvor napona 24V. Slučajno sam imao takav u radionici. Naručio sam ga svojevremeno za lemilicu i ostao mi je višak. Ovaj mrežni modul daje na svom izlazu stabilan napon 24V i max struju 5A
Odlučio sam se za varijantu 24V 5A.
U kutiju od starog ispravljača smjestio sam oba modula. Trimer potenciometre koji su bili na modulu, skinuo sam i umjesto njih ugradio klasične potenciometre 10K linearne. Ima da se naruče i višeobrtni potenciometri, dosta jeftini, ali sam smatrao da nema potrebe za njima.
Prepravke na modulu.
Prije nego napišem šta sam prepravljao na modulu, da navedem neke njegove osnovne karakteristike koje je dao proizvođač.
- ulazni napon od 7V do 40V (malo čudno zbog 78L05 ali tako piše u deklaraciji)
- izlazni napon se podešava od 1.25V do U max ispravljača na koji je modul prikačen.
- izlazna struje se podešava u opsegu od 0.3A do 10A
- pretvarač radi na 300kHz
Kako pojedini uređaji koje servisiram koriste male baterije NiCd 1.2V i kapaciteta 1200mAh prvo šta sam uradi je to da sam promijenio par otpornika da napon na izlazu ide od 0.1V a takođe i struja da može biti npr. 1mA.
Na šemi ispod može se vidjeti šta treba da se promijeni. Ako neko želi da sastavi ovakav ispravljač i ne treba nu napon manji od 1.25V i struja manja od 300mA, ne mora ništa da mijenja. Ako koga interesuju detalji prepravke, rado ću odgovoriti. Ono što je još bitno kod ovog modula a vezano je za struju. Proizvođač kaže da su do 5A sasvim dovoljni njegovi hladnjaci. Ako ćete koristiti veće struje od 5A potreban je veći hladnjak ili ventilator. Kako se i na 5A njegovi hladnjaci poprilično griju, ja sam stavio ventilator da ih hladi.
Na slici ispod vidi se šta sam i kako sam dodao radi prepravke o kojoj pišem.
Nakon što sam prepravio modul, sve je montirano u kutiju i pušteno u rad.
Sve u svemu, zadovoljan sam radom ispravljača. Kome treba, za male novce može dobiti solidan ispravljač za svoju radionicu.
"I ja volim ljude ali ih sve manje podnosim"
- KASA1
- Site Admin

- Postovi: 3856
- Pridružen: 14 Feb 2011, 10:28
- Location: Zagreb
- Specialty: tv-multimedia
Re: Ispravljač sa regulacijom napona od 0V-30V i struje od 0A do 5A V.2
Zgodno i jeftino rješenje, lijep doprinos popularizaciji javnog dijela foruma. 
"Čovječe, pazi da ne ideš malen ispod zvijezda!"
- Ribery
- gx

- Postovi: 668
- Pridružen: 28 Okt 2008, 20:21
- Location: Beograd
- Contact person: Darko
- Specialty: tv-multimedia
- Lokacija: Beograd-Zvezdara
- Kontakt:
Re: Ispravljač sa regulacijom napona od 0V-30V i struje od 0A do 5A V.2
Alexa , kako radi voltmetar i ampermetar i koliko greši prilikom merenja? Pitam zato što ovaj moj voltmetar koji sam kupio na Aliexpresu greši po 2 volta što je previše. Recimo ako merim 30V on pokaže 31,8V a ako ga baždarim da radi dobro na naponu od 30V onda greši na niskim naponima. Ne znam kako da baždarim taj instrument.
Posao TV servisera moras da volis da bi radio takav posao. Ovaj posao niko ne uci samo zbog novca.
- alexa_pg
- Site Admin

- Postovi: 6119
- Pridružen: 22 Avg 2006, 08:10
- Location: Podgorica
- Specialty: tv-multimedia
Re: Ispravljač sa regulacijom napona od 0V-30V i struje od 0A do 5A V.2
Što se tiče ispravljača, radi odlično i zadovoljan sam njime.
Kada je u pitanju sam instrumenat, tu ima dosta priče.
Prvo, ne možeš očekivati da instrumenat koji košta evro ili dva da ima tačnost kao neki koji koštaju po 50 eura.
Kada kupuješ te jeftine instrumente, ako hoćeš da budu što tačniji, ne kupuj instrumente koji mjere velike napone. Hoću reći, ako ti treba instrumenat koji će biti priključen na ispravljač do maksimalno 30V, nemoj kupovati instrumenat koji može da mjeri do npr. 200V. Taj što mjeri do 200V imaće veću grešku na manjim naponima nego da si kupio onaj koji mjeri samo do 30V.
Kad kupuješ instrumenat, kupi onaj koji radi sa više decimala. Biće skupli ali tačniji.
Kad već imaš takav instrumenat (pokazivač) ja bih ga baždario na 7V jer je to otprilike polovina napona koji najčešće koristimo. Na taj način biće dobar (tačan) i na 3V3 i na 13.8V. Ako kad zatreba napon od 30V pa on pokaže 32V, ništa strašno. Smanji napon na 28 ako ti je to baš toliko bitno i potrebna tolika preciznost.
Kada si provjeravao tačnost instrumenta, da li si napon mjerio bez opterećenja ispravljača ili sa priključenim potrošačem?
Evo zašto to pitam. U zavisnosti od snage potrošača, može se desiti da ti na ispravljaču bude jedan napon a na potrošaču da instrumenat pokazuje malo manji napon. To je zbog otpora u kablu kojim napajaš potrošač.
To u praksi izgleda ovako. Priključim akumulator 12V 12Ah da punim. Napon podesim na 13.8V. Kad prikačim akumulator i izmjerim napon na izlazu iz ispravljača, instrumenat pokazuje npr. 12.8V. Ako izmjerim napon na samom akumulatoru, instrumenat pokazuje manji napon npr. 11.8V. Taj pad napona je zbog otpora kabla kojim se napaja potrošač. Ovo je posebno izraženo kod velikih struja. Ako je to slučaj, neka te ne buni veći napon na instrumentu ispravljača od napona izmjeenog na potrošaču.
Kada je u pitanju sam instrumenat, tu ima dosta priče.
Prvo, ne možeš očekivati da instrumenat koji košta evro ili dva da ima tačnost kao neki koji koštaju po 50 eura.
Kada kupuješ te jeftine instrumente, ako hoćeš da budu što tačniji, ne kupuj instrumente koji mjere velike napone. Hoću reći, ako ti treba instrumenat koji će biti priključen na ispravljač do maksimalno 30V, nemoj kupovati instrumenat koji može da mjeri do npr. 200V. Taj što mjeri do 200V imaće veću grešku na manjim naponima nego da si kupio onaj koji mjeri samo do 30V.
Kad kupuješ instrumenat, kupi onaj koji radi sa više decimala. Biće skupli ali tačniji.
Kad već imaš takav instrumenat (pokazivač) ja bih ga baždario na 7V jer je to otprilike polovina napona koji najčešće koristimo. Na taj način biće dobar (tačan) i na 3V3 i na 13.8V. Ako kad zatreba napon od 30V pa on pokaže 32V, ništa strašno. Smanji napon na 28 ako ti je to baš toliko bitno i potrebna tolika preciznost.
Kada si provjeravao tačnost instrumenta, da li si napon mjerio bez opterećenja ispravljača ili sa priključenim potrošačem?
Evo zašto to pitam. U zavisnosti od snage potrošača, može se desiti da ti na ispravljaču bude jedan napon a na potrošaču da instrumenat pokazuje malo manji napon. To je zbog otpora u kablu kojim napajaš potrošač.
To u praksi izgleda ovako. Priključim akumulator 12V 12Ah da punim. Napon podesim na 13.8V. Kad prikačim akumulator i izmjerim napon na izlazu iz ispravljača, instrumenat pokazuje npr. 12.8V. Ako izmjerim napon na samom akumulatoru, instrumenat pokazuje manji napon npr. 11.8V. Taj pad napona je zbog otpora kabla kojim se napaja potrošač. Ovo je posebno izraženo kod velikih struja. Ako je to slučaj, neka te ne buni veći napon na instrumentu ispravljača od napona izmjeenog na potrošaču.
"I ja volim ljude ali ih sve manje podnosim"
- Ribery
- gx

- Postovi: 668
- Pridružen: 28 Okt 2008, 20:21
- Location: Beograd
- Contact person: Darko
- Specialty: tv-multimedia
- Lokacija: Beograd-Zvezdara
- Kontakt:
Re: Ispravljač sa regulacijom napona od 0V-30V i struje od 0A do 5A V.2
Napon je meren bez ikakvog opretećenja. Odgovor ipak leži u tome da ne može da meri isto instrument od 50€ i od 1€. Svakako treba uzeti instrument koji meri do 30V a ja sam uzeo neki što meri do 100V. Verovatno je tu greška prilikom moje kupovine.
Posao TV servisera moras da volis da bi radio takav posao. Ovaj posao niko ne uci samo zbog novca.
- alexa_pg
- Site Admin

- Postovi: 6119
- Pridružen: 22 Avg 2006, 08:10
- Location: Podgorica
- Specialty: tv-multimedia
Re: Ispravljač sa regulacijom napona od 0V-30V i struje od 0A do 5A V.2
Tvoj post o grešci koju pravi jeftini digitalni instrumenat podstakao me je da još jednom provjerim kod sebe kako se ponaša instrumenat (pokazivač) od par eura.
U svoj ispravljač sam ugradio instrumenat koji mjeri do 30V. Na slikama u prilogu se sve vidi i nema potrebe da objašnjavam.
Greška se vrti oko 100mV što smatram prihvatljivim.
U svoj ispravljač sam ugradio instrumenat koji mjeri do 30V. Na slikama u prilogu se sve vidi i nema potrebe da objašnjavam.
Greška se vrti oko 100mV što smatram prihvatljivim.
"I ja volim ljude ali ih sve manje podnosim"
- Ribery
- gx

- Postovi: 668
- Pridružen: 28 Okt 2008, 20:21
- Location: Beograd
- Contact person: Darko
- Specialty: tv-multimedia
- Lokacija: Beograd-Zvezdara
- Kontakt:
Re: Ispravljač sa regulacijom napona od 0V-30V i struje od 0A do 5A V.2
Izgleda da je veoma bitno za preciznost da se pre uzme onaj što meri do 30 V nego da se uzme onaj što meri do 100V ako nam napon ne prelazi 30V. Najveća glupost kod tog instrumenta je što ga Kinez nije baždario u fabrici kako treba i trebao je da izbaci mogućnost da mi sami baždarimo.
Posao TV servisera moras da volis da bi radio takav posao. Ovaj posao niko ne uci samo zbog novca.
-
Kuduk Ahmet
- gx

- Postovi: 85
- Pridružen: 31 Jan 2011, 16:37
- Location: Crna Gora Berane
- Warranty service: Samsung,Vox,Weg,Lg,
- Contact person: Kuduk Ahmet
- Specialty: tv-multimedia
Re: Ispravljač sa regulacijom napona od 0V-30V i struje od 0A do 5A V.2
I mi smo napravili dobar ispravljac sa regulacijom,kao Aleksin.
Svi komplimenti za Aleksu.
Svi komplimenti za Aleksu.
Stanje je odlično, neće, neće pa stane, pa opet neće.
- alexa_pg
- Site Admin

- Postovi: 6119
- Pridružen: 22 Avg 2006, 08:10
- Location: Podgorica
- Specialty: tv-multimedia
Re: Ispravljač sa regulacijom napona od 0V-30V i struje od 0A do 5A V.2
Cijene gotovih uređaja su dosta pale. Međutim, zadovoljstvo pruža ručni rad. Bar meni. Ovako napravljeni ispravljač ne zaostaje puno za fabričkim. Samo u dizajnu. U tehničkom dijelu ne zaostaje ni malo.
Drago mi je da se još neko prihvatio samogradnji.
Sve pohvale.
Drago mi je da se još neko prihvatio samogradnji.
Sve pohvale.
"I ja volim ljude ali ih sve manje podnosim"
-
- Slične teme
- Odgovori
- Pregledano
- Zadnji post
