Maticna ploca laptopa Asus A6R problem
Pravila foruma
Praktikujemo da na kraju opišemo kako smo rešili problem. Zatim zatvorimo temu >UPUTSTVO<
Praktikujemo da na kraju opišemo kako smo rešili problem. Zatim zatvorimo temu >UPUTSTVO<
-
senad11
- _

- Postovi: 22
- Pridružen: 30 Jun 2007, 19:06
- Location: Macedonia
- Contact person: Senad
- Specialty: computers
- Lokacija: Skopje
Maticna ploca laptopa Asus A6R problem
Zdravo
Imam problem sa maticnom plocom laptopa ASUS A6R.Problem je u tome sto na ploci na ulazu napona ima dioda koja je u kratkoj vezi,odnosno nije ona nego kratka veza je na neko drugo mesto na ploci.Ima li neko ideju kako mogu naci koji je integralac problematican odnosno kako ga locirati.Izvadio sam ATI IXP 450 Southbridge,integrated graphic ati radeon xpress 200m,i jos 10-tak fet-ova ali kratka veza je jos prisutna.Problem je u stvari sto kad merim mesto gde stoi dioda sa dve strane ona je minus.
Hvala
Imam problem sa maticnom plocom laptopa ASUS A6R.Problem je u tome sto na ploci na ulazu napona ima dioda koja je u kratkoj vezi,odnosno nije ona nego kratka veza je na neko drugo mesto na ploci.Ima li neko ideju kako mogu naci koji je integralac problematican odnosno kako ga locirati.Izvadio sam ATI IXP 450 Southbridge,integrated graphic ati radeon xpress 200m,i jos 10-tak fet-ova ali kratka veza je jos prisutna.Problem je u stvari sto kad merim mesto gde stoi dioda sa dve strane ona je minus.
Hvala
- nec
- Site Admin

- Postovi: 4870
- Pridružen: 17 Okt 2007, 22:15
- Location: Makedonija, Strumica
- Phone number: 0038978425778
- Specialty: tv-multimedia
- Kontakt:
Re: Maticna ploca laptopa Asus A6R problem
Kratke veze najlakse otkrivam na ovaj nacin.(da napomenem da svako ima svoj pristup rada). Ides vezom sa instrumentom i ukoliko ima kratkospojnike (otkacis ih) i pratis dali je na toj liniji ili ne, ukoliko ne, presecanjem voda dok ne izgubis kratku vezu.senad11 je napisao:Zdravo
Ima li neko ideju kako mogu naci
Kad zamenimo ideje svi imamo duplo vise ideja
-
senad11
- _

- Postovi: 22
- Pridružen: 30 Jun 2007, 19:06
- Location: Macedonia
- Contact person: Senad
- Specialty: computers
- Lokacija: Skopje
Re: Maticna ploca laptopa Asus A6R problem
Ok,nasao sam izgorenog tran. 8c615,ali sad imam drugi problem sto u delu napajanja u donji deo ploce imam kratak spoj na dva fet-a 4800b i jednu diodu.pa kad ubacim punjac na ploci,onda daje neki zvuk kao da oscilira(ck,ck,ck....),odnosno to je valjda od krateke veze.Ako imate neke ideje pisite.U svakom slucaju hvala na pomoci,pokusacu da primenim ovo sto si mi rekao i da pratim vod samo neznak dali cu moci jer je ipak u pitanju maticna ploca laptopa.
- cacko85
- gx

- Postovi: 1752
- Pridružen: 03 Dec 2008, 17:51
- Location: Macedonia
- Contact person: Slavche
- Specialty: tv-multimedia
- Lokacija: Sveti Nikole
- Kontakt:
Re: Maticna ploca laptopa Asus A6R problem
Da tako lako nadzi kratak spoj ali kod njega je problem i to shta vodovi idu i u sredinu ploci t.e. ploca je visheslojna. Pa ne moze da sece vodove.
Pishi oznake diode na ploca. Pa da vidimo na shemu na shta je vezana.
EDIT:
Vec si postavio odgovor dok sam pishao moj. Pishi oznake na ploca na ti fetovi.
Pishi oznake diode na ploca. Pa da vidimo na shemu na shta je vezana.
EDIT:
Vec si postavio odgovor dok sam pishao moj. Pishi oznake na ploca na ti fetovi.
www.facebook.com/slavceelectronics
-
senad11
- _

- Postovi: 22
- Pridružen: 30 Jun 2007, 19:06
- Location: Macedonia
- Contact person: Senad
- Specialty: computers
- Lokacija: Skopje
Re: Maticna ploca laptopa Asus A6R problem
Nije problem u fet-ovima nego negde na drugo mesto jer fetove sam izvadio i kratka veza je na ploci,tako da sad vadim sve redom da bi dosao do nekog rezultata.
- cacko85
- gx

- Postovi: 1752
- Pridružen: 03 Dec 2008, 17:51
- Location: Macedonia
- Contact person: Slavche
- Specialty: tv-multimedia
- Lokacija: Sveti Nikole
- Kontakt:
Re: Maticna ploca laptopa Asus A6R problem
Ne mislim na oznake fetova 4800 ili xxxx nego oznake na ploca da se vidi na shta su vezane na shema da ne bi lutao po ploca. Verovatno je to neki Step down i neshta ti prave kratak spoj pa zato tako kuca.
www.facebook.com/slavceelectronics
-
senad11
- _

- Postovi: 22
- Pridružen: 30 Jun 2007, 19:06
- Location: Macedonia
- Contact person: Senad
- Specialty: computers
- Lokacija: Skopje
Re: Maticna ploca laptopa Asus A6R problem
Evo
A6R mai board p/n 08-26ar0021 i rev 2,1
Hann Star mv-4 94v-0
A step down nije posto sam ga skinuo s ploce,a inace oznaka mu je isl 6227caz
A6R mai board p/n 08-26ar0021 i rev 2,1
Hann Star mv-4 94v-0
A step down nije posto sam ga skinuo s ploce,a inace oznaka mu je isl 6227caz
- nec
- Site Admin

- Postovi: 4870
- Pridružen: 17 Okt 2007, 22:15
- Location: Makedonija, Strumica
- Phone number: 0038978425778
- Specialty: tv-multimedia
- Kontakt:
Re: Maticna ploca laptopa Asus A6R problem
Nisam ni mislio da ce tako lako naci kratki spoj (znam da je ploca visheslojna), ali ipak mora odnekud da krene 
Kad zamenimo ideje svi imamo duplo vise ideja
- cacko85
- gx

- Postovi: 1752
- Pridružen: 03 Dec 2008, 17:51
- Location: Macedonia
- Contact person: Slavche
- Specialty: tv-multimedia
- Lokacija: Sveti Nikole
- Kontakt:
Re: Maticna ploca laptopa Asus A6R problem
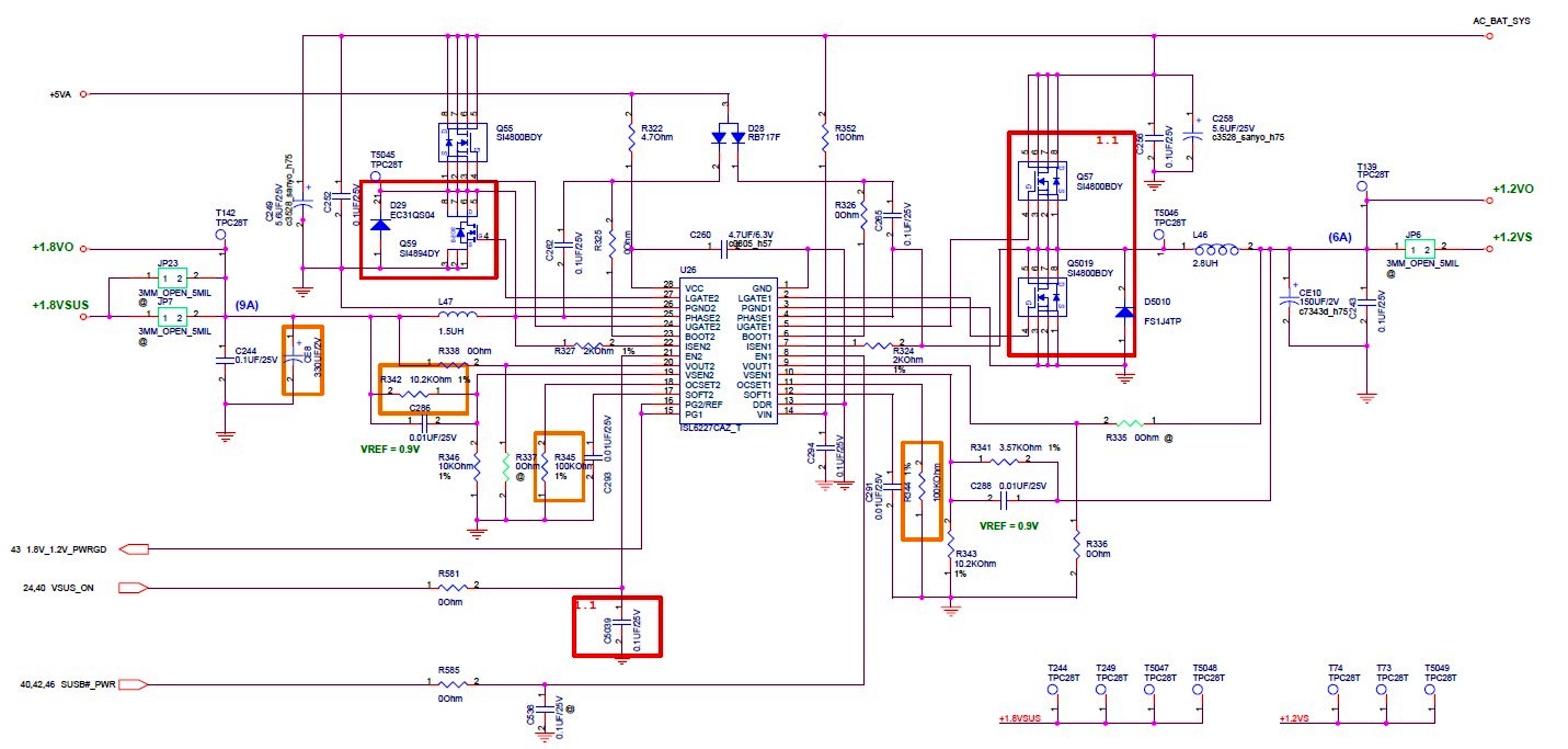
To je DC-DC Converter ni je to bitno, slican je princip da rada. Nego pod oznake na ploca mislio sam na U26 (ISL6227CAZ) i oni fetovi Q57,59, Q5019 (dali su pod tia oznake na ploca?) za da mogu lako nadzi u shemu da ne lutam u koi stjepen je zato shta ima vishe vakvi DC-DC kontroleri na ploca.
Izlazni naponi na zavojnica L47 ti je +1.8V a na L46 ti je +1.2V. Sa ovi voltaze napajaju se recisi svi stepeni pa tako mora da sam da podrazish shta pravi kratak spoj, niko ne moze reci sa sigurnost to i to.
Izlazni naponi na zavojnica L47 ti je +1.8V a na L46 ti je +1.2V. Sa ovi voltaze napajaju se recisi svi stepeni pa tako mora da sam da podrazish shta pravi kratak spoj, niko ne moze reci sa sigurnost to i to.
www.facebook.com/slavceelectronics
-
senad11
- _

- Postovi: 22
- Pridružen: 30 Jun 2007, 19:06
- Location: Macedonia
- Contact person: Senad
- Specialty: computers
- Lokacija: Skopje
Re: Maticna ploca laptopa Asus A6R problem
Dajte bre ljudi pisite nesto posto ja vise nemam ideje,skoro sam sve skinuo s ploce - ovo mi se dosad nije desilo.
Ma ustvari,moguce li je da posto je ploca viseslojna da izmedzu ima kratak spoj????
ima li ustvari neko vakav laptop,pa ako moze sa unimerom da izmeri dali medzu ova dva fet-a ima kratak spoj,ja se pitam samo? aj fetovi da su u kratkoj vezi ok,ali dioda ispod njih NIJE moguce,a?
Ma ustvari,moguce li je da posto je ploca viseslojna da izmedzu ima kratak spoj????
ima li ustvari neko vakav laptop,pa ako moze sa unimerom da izmeri dali medzu ova dva fet-a ima kratak spoj,ja se pitam samo? aj fetovi da su u kratkoj vezi ok,ali dioda ispod njih NIJE moguce,a?
- cacko85
- gx

- Postovi: 1752
- Pridružen: 03 Dec 2008, 17:51
- Location: Macedonia
- Contact person: Slavche
- Specialty: tv-multimedia
- Lokacija: Sveti Nikole
- Kontakt:
Re: Maticna ploca laptopa Asus A6R problem
Za da imash kratak spoj megu sloevima mislim da treba neshta puno da je izgoreno, mislim da ima i vidlive trage tako da ne verujem da je to kod tebi, sigurno neshta propushtash.
Dal si skidao ta dioda i fetove da premerish na stolu ili sve merish na ploca ?? I opet te pitam za koi fetove i diode se radi, napishi pozicije na ploca (da recimo Qxxxxx, Dxxxx, na slika se ne vidi shta pishe na ploca). Izbaci L46 i L47 pa meri dal ima kratak spoj.
Sa ovi voltaze se napajaju i chipsetove, a rekao si da si gi oba odlemio pa proveri da ne ti neki kalaj prave spoj na bga kontakte na ploca.
Dal si skidao ta dioda i fetove da premerish na stolu ili sve merish na ploca ?? I opet te pitam za koi fetove i diode se radi, napishi pozicije na ploca (da recimo Qxxxxx, Dxxxx, na slika se ne vidi shta pishe na ploca). Izbaci L46 i L47 pa meri dal ima kratak spoj.
Sa ovi voltaze se napajaju i chipsetove, a rekao si da si gi oba odlemio pa proveri da ne ti neki kalaj prave spoj na bga kontakte na ploca.
www.facebook.com/slavceelectronics
-
senad11
- _

- Postovi: 22
- Pridružen: 30 Jun 2007, 19:06
- Location: Macedonia
- Contact person: Senad
- Specialty: computers
- Lokacija: Skopje
Re: Maticna ploca laptopa Asus A6R problem
ok sutra cu da probam da izvadim i kaleme??
Inace fala za odgovorot vo sekoj slucaj.POZ
Inace fala za odgovorot vo sekoj slucaj.POZ
- cacko85
- gx

- Postovi: 1752
- Pridružen: 03 Dec 2008, 17:51
- Location: Macedonia
- Contact person: Slavche
- Specialty: tv-multimedia
- Lokacija: Sveti Nikole
- Kontakt:
Re: Maticna ploca laptopa Asus A6R problem
Evo shema pa trazi ta tvoja dioda :)
www.facebook.com/slavceelectronics
-
senad11
- _

- Postovi: 22
- Pridružen: 30 Jun 2007, 19:06
- Location: Macedonia
- Contact person: Senad
- Specialty: computers
- Lokacija: Skopje
Re: Maticna ploca laptopa Asus A6R problem
Sema je super,HVALA ti i ako nesto treba slobodno pisi ili javi mi.Sutra cu da probam da ga resim pomocu ovoga,pa izvesti cu vas.
Pozz.
Pozz.
-
- Slične teme
- Odgovori
- Pregledano
- Zadnji post
-
- 3 Odgovori
- 1176 Pregledano
-
Zadnji post napisao fanzo
08 svi 2013, 20:55
-
- 2 Odgovori
- 2165 Pregledano
-
Zadnji post napisao Askic
08 Nov 2020, 09:34
-
- 0 Odgovori
- 3023 Pregledano
-
Zadnji post napisao Kobac
11 Dec 2018, 10:37
-
-
ASUS L5000 Lap top potrebna vrednost otpornika *RESENO*
napisao stojkePN » 20 Jul 2012, 01:47 » u Prenosni računari - 1 Odgovori
- 756 Pregledano
-
Zadnji post napisao stojkePN
21 Jul 2012, 03:41
-
-
- 10 Odgovori
- 2172 Pregledano
-
Zadnji post napisao Japanac
13 Jun 2013, 22:17
-
- 1 Odgovori
- 860 Pregledano
-
Zadnji post napisao stojkePN
23 Avg 2013, 19:27
-
-
Notebook PC ASUS R103B drajveri za Win 7 RESENO
napisao Ribery » 02 Avg 2015, 14:01 » u Prenosni računari - 16 Odgovori
- 5481 Pregledano
-
Zadnji post napisao fproduction
15 Avg 2015, 00:50
-
-
- 4 Odgovori
- 1202 Pregledano
-
Zadnji post napisao Nixi2009
15 Jul 2008, 11:37
