LCD monitor ASUS VW192-Neradi napajanje (RESENO)
Pravila foruma
Naslov teme treba da bude u formatu: PROIZVOĐAČ, MODEL, KRATAK OPIS KVARA
Nakon rešenog kvara zatvoriti temu >> >UPUTSTVO< u suprotnom ništa ne činiti.
RAZNA UPUTSTVA
Naslov teme treba da bude u formatu: PROIZVOĐAČ, MODEL, KRATAK OPIS KVARA
Nakon rešenog kvara zatvoriti temu >> >UPUTSTVO< u suprotnom ništa ne činiti.
RAZNA UPUTSTVA
LCD monitor ASUS VW192-Neradi napajanje (RESENO)
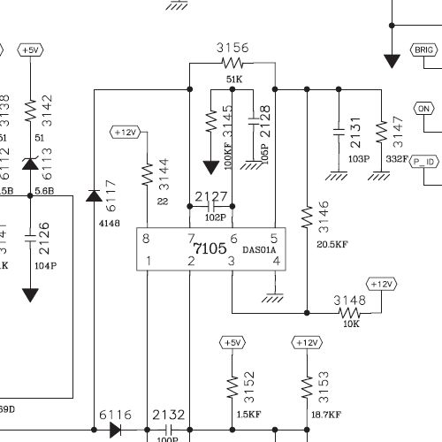
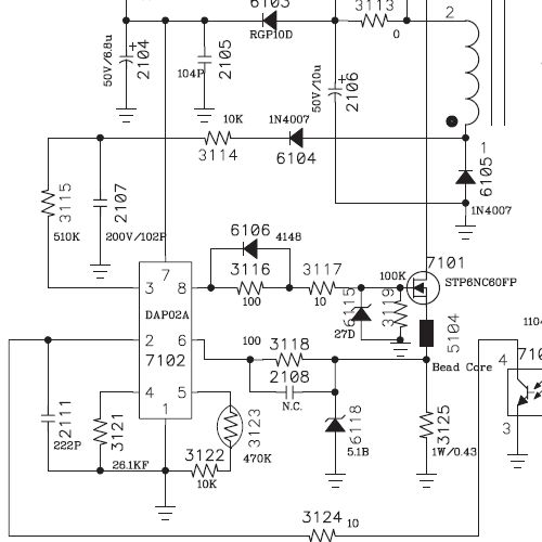
Na sekunadar nema nikakav napon.300v posle grec ima.Proverio sam sve diode u primaru i sekunadaru dobri su.Fetot vo primar i toj e dobar.sve su otpornike dobre e sumljam u integralno kolo u primaru koje e smd ali ne mogu da procitam oznake jer su nekako izgrebane.Molio bi za semu za mreznok stepena na ovaj monitor koja bi mi predoblo dosla u ovaj moment.Pozz...
Zadnja izmena: makedonec, dana 15 Dec 2008, 22:33, ukupno menjano 1 put.
makedon
- SaleSk
- ___

- Postovi: 656
- Pridružen: 04 Nov 2006, 21:08
- Location: Skopje
- Warranty service: Siemens, Konica Minolta, Kodak, B Braun, Dade Behring, Johnson & Johnson, Drew, TerumoBCT
- Kontakt:
Re: LCD monitor ASUS VW192-Neradi napajanje
daj slika....sto naponi ima na izlez od mrezata...sllikaj koenktor..
a u slucaj da ne mozes da se snajdes imas u predlog u budz da vidis kako moze da se sredi monitor so neispravna mreza...
pozz
a u slucaj da ne mozes da se snajdes imas u predlog u budz da vidis kako moze da se sredi monitor so neispravna mreza...
pozz
Dusevni bolesnik nikada ne napada bez razloga. U tome se razlikuje od normalnih ljudi.
Re: LCD monitor ASUS VW192-Neradi napajanje
velika vjerovatnoca da je integralno kolo iz primara, al provjeri optokapler, neke otpornike okolo kao i trafo
Re: LCD monitor ASUS VW192-Neradi napajanje
Dali moze da dobijem datasheet za DAP02AL kolo u primaru i DAS001 kolo u sekundaru.Mislim da su to ta dva kola i dali moze da se nadze u Skopje.Ipak probacu da sredim ovo napajenje.
makedon
- vlatkocopa
- gx

- Postovi: 3029
- Pridružen: 04 Jun 2008, 22:41
- Location: Makedonija-Kumanovo
- Contact person: Vlado
- Phone number: 0038931420808
- Specialty: tv
Re: LCD monitor ASUS VW192-Neradi napajanje
Praekjuce sam imao neki ACER monitor,al sa DAP 08 koji nisam mogao da pronadjem na datasheet,pa je srecom imao na sekundaru samo jedan izlaz od 12v,pa mu ja nabudzim napajanje 12v/90w (adapter) i svi zadovoljni... 
Za sjaj u očima, rumenilo u licu i lepršav hod - koristite kozmetiku -Šljivovica a moze i domaca jabukovaca ..:))
Re: LCD monitor ASUS VW192-Neradi napajanje (RESENO)
Ugradio drugo napajanje od drugi lcd monitor,stavio u kutiju nadvoresno kao adapter.Ima 12v i 5v i lcd radi.fala puno resio sam problem najednostavnije.
makedon
Re: LCD monitor ASUS VW192-Neradi napajanje (RESENO)
Pa samo, da si uradio i, da radi.makedonec je napisao:Ugradio drugo napajanje od drugi lcd monitor,stavio u kutiju nadvoresno kao adapter.Ima 12v i 5v i lcd radi.fala puno resio sam problem najednostavnije.
A malo off topic jel si slikao i dokumentirao pa posle možeš, da staviš za prvi budž u sledečoj godini.
LP Srečko
Samouk
Re: LCD monitor ASUS VW192-Neradi napajanje (RESENO)
ma nije neki budz.samo iskinem vodove od stampu na original plocicu i kabel so 3 zice prikacim +5,+12 i masa i izvucem kabel od monitor do adamter koi je eksteran.
makedon
-
- Slične teme
- Odgovori
- Pregledano
- Zadnji post
-
- 5 Odgovori
- 1678 Pregledano
-
Zadnji post napisao mladen82
19 Okt 2009, 22:44
-
-
Recenzija LCD monitora Asus vw193 16/9
napisao chellawy » 26 Apr 2008, 21:31 » u Servisiranje TFT - LCD Monitora - 0 Odgovori
- 1043 Pregledano
-
Zadnji post napisao chellawy
26 Apr 2008, 21:31
-
-
-
ASUS VW221D ne rade tasteri(Reseno)
napisao felix_sk11 » 01 Feb 2012, 16:48 » u Servisiranje TFT - LCD Monitora - 6 Odgovori
- 1808 Pregledano
-
Zadnji post napisao kalajit
23 Nov 2012, 17:14
-
-
-
PE0282 V28A00036301 Napajanje za Toshiba LCD TV
napisao mancic » 14 Apr 2015, 14:39 » u SRB PRODAJA - LCD - LED televizori monitori - 0 Odgovori
- 1127 Pregledano
-
Zadnji post napisao mancic
14 Apr 2015, 14:39
-
-
-
EAX61464001/8 Napajanje za LG LCD
napisao mancic » 13 Nov 2015, 10:38 » u SRB PRODAJA - LCD - LED televizori monitori - 0 Odgovori
- 994 Pregledano
-
Zadnji post napisao mancic
13 Nov 2015, 10:38
-
-
-
Asus VS228DE NO VGA SIGNAL i upada u sleep mode
napisao Mixa90 » 27 Apr 2019, 15:10 » u Servisiranje TFT - LCD Monitora - 10 Odgovori
- 3773 Pregledano
-
Zadnji post napisao Mixa90
04 Apr 2020, 15:35
-
-
-
Potreban Dump file Asus VS228DE
napisao Mixa90 » 10 Apr 2020, 13:20 » u Servisiranje TFT - LCD Monitora - 1 Odgovori
- 2297 Pregledano
-
Zadnji post napisao MbyLegend
15 Apr 2020, 15:59
-
-
-
LCD monitor Gericom S1902D, DKQQ tranzistor problem *RESENO*
napisao stojkePN » 06 Avg 2011, 00:12 » u Servisiranje TFT - LCD Monitora - 18 Odgovori
- 3745 Pregledano
-
Zadnji post napisao stojkePN
18 Avg 2011, 22:43
-

