Inverter za CCFL(odustao..privremeno)
Pravila foruma
Naslov teme treba da bude u formatu: PROIZVOĐAČ, MODEL, KRATAK OPIS KVARA
Nakon rešenog kvara zatvoriti temu >> >UPUTSTVO< u suprotnom ništa ne činiti.
RAZNA UPUTSTVA
Naslov teme treba da bude u formatu: PROIZVOĐAČ, MODEL, KRATAK OPIS KVARA
Nakon rešenog kvara zatvoriti temu >> >UPUTSTVO< u suprotnom ništa ne činiti.
RAZNA UPUTSTVA
- vlatkocopa
- gx

- Postovi: 3034
- Pridružen: 04 Jun 2008, 22:41
- Location: Makedonija-Kumanovo
- Contact person: Vlado
- Phone number: 0038931420808
- Specialty: tv
Inverter za CCFL(odustao..privremeno)
Nabavio sam inverter za CCFl lampe na 12 v.Buni me sto in ima samo dva izvoda za lampu,a lampe imaju i onaj treci tanji,gde da taj kabel privezem?
Pozz svima
Pozz svima
Zadnja izmena: vlatkocopa, dana 01 Okt 2008, 22:51, ukupno menjano 1 put.
Za sjaj u očima, rumenilo u licu i lepršav hod - koristite kozmetiku -Šljivovica a moze i domaca jabukovaca ..:))
- milan
- Preminuo
- Postovi: 4426
- Pridružen: 19 Avg 2006, 22:38
- Location: Novi Sad
- Specialty: tv-multimedia
Re: Inverter za CCFL
Malo si nejasan, da li pises o trecem izvodu na samoj lampi ili lampa ima kuciste (konektor) sa tri izvoda
- Prilog
-
- 2448.jpg (17.97 KiB) Pregledano 3388 puta.
-
ccfllamp.pdf- (98.56 KiB) Preuzeto 249 puta.
- vlatkocopa
- gx

- Postovi: 3034
- Pridružen: 04 Jun 2008, 22:41
- Location: Makedonija-Kumanovo
- Contact person: Vlado
- Phone number: 0038931420808
- Specialty: tv
Re: Inverter za CCFL
Ma i meni je nejasno Milane,posto nisam dosad rasturao skroz LCD monitor da stignem da vidim kako su povezane,nego samo vidim da od limenog poklopca ispod koga su lampe dolaze tri zice,dve debele i jedna tanja,pa neznam sta da radim sa tanjom,dali da je negde povezem ili da ostavim da visi?
Za sjaj u očima, rumenilo u licu i lepršav hod - koristite kozmetiku -Šljivovica a moze i domaca jabukovaca ..:))
- fanzo
- Site Admin

- Postovi: 16038
- Pridružen: 02 Avg 2006, 06:41
- Location: Bački Petrovac, Srbija
- Phone number: 0038121781575
- Specialty: tv-multimedia
- Lokacija: Bački Petrovac
Re: Inverter za CCFL
Pa gde je išla ta treća tanja žica? Odakle si je otkačio?
Svakodnevno usavršavanje je bolje od zakasnelog savršenstva
- vlatkocopa
- gx

- Postovi: 3034
- Pridružen: 04 Jun 2008, 22:41
- Location: Makedonija-Kumanovo
- Contact person: Vlado
- Phone number: 0038931420808
- Specialty: tv
Re: Inverter za CCFL
Pa dolaze sve tri zajedno.Dve deblje i jedna tanja,buni me ta tanja... 
Za sjaj u očima, rumenilo u licu i lepršav hod - koristite kozmetiku -Šljivovica a moze i domaca jabukovaca ..:))
Re: Inverter za CCFL
zasto nisi rastavljao panelvlatkocopa je napisao: onaj treci tanji,gde da taj kabel privezem?
Pozz svima
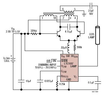
zamisli da su to dve lampe u ovoj semi gore ta tanja je zajednicka
proradijo mi net zahvaljujuci fanzi
Re: Inverter za CCFL
buzdumra je u pravu.to su dve lampe ,dve debje zice po jedna za svaku lampu a tanja je zajednicka.
makedon
- vlatkocopa
- gx

- Postovi: 3034
- Pridružen: 04 Jun 2008, 22:41
- Location: Makedonija-Kumanovo
- Contact person: Vlado
- Phone number: 0038931420808
- Specialty: tv
Re: Inverter za CCFL
Ma jok bre....sa obe lampe idu po dva takva konektora...dve debele i jedna tanka znaci nema zajednicka.
Moracu da rasturim skrozzz...
Moracu da rasturim skrozzz...
Za sjaj u očima, rumenilo u licu i lepršav hod - koristite kozmetiku -Šljivovica a moze i domaca jabukovaca ..:))
- milan
- Preminuo
- Postovi: 4426
- Pridružen: 19 Avg 2006, 22:38
- Location: Novi Sad
- Specialty: tv-multimedia
Re: Inverter za CCFL
Konacno si napisao da je konektor.Imas gore u pdf_u.vlatkocopa je napisao:Ma jok bre....sa obe lampe idu po dva takva konektora...dve debele i jedna tanka znaci nema zajednicka.
Moracu da rasturim skrozzz...
Re: Inverter za CCFL
ko je sporijo to evo ti kako idu zice iz 3 ide na 4 a nekad je to u samoj jednoj lampi dve izvedeneMa jok bre....sa obe lampe idu po dva takva konektora...dve debele i jedna tanka znaci nema zajednicka.
evo kako je izvedeno sa kablom ....
i sto vas dvojica niste u expertpa da raspravljamo malo vise o slicnim problemima ovde nesmemo zbog pravila jbg.
proradijo mi net zahvaljujuci fanzi
- vlatkocopa
- gx

- Postovi: 3034
- Pridružen: 04 Jun 2008, 22:41
- Location: Makedonija-Kumanovo
- Contact person: Vlado
- Phone number: 0038931420808
- Specialty: tv
Re: Inverter za CCFL
Pa toooo...Urednice,samo sto kod mene imam po jedan takav da ga nazovem "zavrsni" konektor(kao na slici) ali za svaku lampu posebno,dakle dva takva konektora,pa me buni ona bela tanja zica,de da je okacim posto inverter ima samo dva izvoda.
Za sjaj u očima, rumenilo u licu i lepršav hod - koristite kozmetiku -Šljivovica a moze i domaca jabukovaca ..:))
Re: Inverter za CCFL
prijatel najubavo da go slikas inverterot i panelot kade sto iskacaat zicite so konektor.ako iskacaat po tri zici od panelot (dve debeli i edna tanka na eden konektor gore i dve debeli i edna tanka na eden konektor dole od panelot )znaci deka ti imas dve neonki gore i dve dole,Vkupno 4 neonki.E sega invertetot mora da ti bide za prikljucuvanje na 4 neonki,sto znaci prikljucocite za konektorite na inverterot mora da ti bidat dva (eden gore eden dole) so po tri prikljucoka ili cetiri priklucoka (dva gore i dva dole za sekoja neonka poedinacno)Znaci rabotata e jasna.Imas 4 neonki i tie mora da gi prikljucis na inverterot sto e za 4 neonki.Da ne ti e inverterot za dve neonki pa zatoa imas problem.
makedon
- vlatkocopa
- gx

- Postovi: 3034
- Pridružen: 04 Jun 2008, 22:41
- Location: Makedonija-Kumanovo
- Contact person: Vlado
- Phone number: 0038931420808
- Specialty: tv
Re: Inverter za CCFL
Pa eve kaj sum gresel,ja mislev deka se samo dve neonki...jbg
Aj ke slikam pa da se cueme...vo sekoj slucaj golemo fala za pomosta
Aj ke slikam pa da se cueme...vo sekoj slucaj golemo fala za pomosta
Za sjaj u očima, rumenilo u licu i lepršav hod - koristite kozmetiku -Šljivovica a moze i domaca jabukovaca ..:))
Re: Inverter za CCFL
slikao sam ti samo jedan kabal sto ti zoves idu 3 zice pa kasnije u 4,
recimo da imam inventer za dve zice (jedna lampa) crvenu na vn ,a drugi kraj vn jedna crvena ostaje slobodna i osvetljaj je duplo slabiji
ma glupo mi vise raspravljat o broju zica rastavljaj pa vidi jbg mogu ti slikat jedno par monitora kojih imam trenutno rastavljeni ako ti to sta znaci...
recimo da imam inventer za dve zice (jedna lampa) crvenu na vn ,a drugi kraj vn jedna crvena ostaje slobodna i osvetljaj je duplo slabiji
ma glupo mi vise raspravljat o broju zica rastavljaj pa vidi jbg mogu ti slikat jedno par monitora kojih imam trenutno rastavljeni ako ti to sta znaci...
proradijo mi net zahvaljujuci fanzi
- vlatkocopa
- gx

- Postovi: 3034
- Pridružen: 04 Jun 2008, 22:41
- Location: Makedonija-Kumanovo
- Contact person: Vlado
- Phone number: 0038931420808
- Specialty: tv
Re: Inverter za CCFL
Ma...OK.Monitor je i onako otisao,cekam sledeci da nabuzdim inverter
.
Jos jednom iskreno hvala
Jos jednom iskreno hvala
Za sjaj u očima, rumenilo u licu i lepršav hod - koristite kozmetiku -Šljivovica a moze i domaca jabukovaca ..:))
-
- Slične teme
- Odgovori
- Pregledano
- Zadnji post
-
- 9 Odgovori
- 3216 Pregledano
-
Zadnji post napisao mladen82
12 Mar 2009, 21:50
-
-
DELL LCD SP2208WPF crkle CCFL cijevi
napisao elektro2 » 26 Jan 2012, 11:57 » u Servisiranje TFT - LCD Monitora - 10 Odgovori
- 2223 Pregledano
-
Zadnji post napisao elektro2
06 Feb 2012, 09:16
-
-
-
CCFL OD 15" - 46"
napisao fanzo » 17 Nov 2013, 04:01 » u SRB PRODAJA - LCD - LED televizori monitori - 0 Odgovori
- 1192 Pregledano
-
Zadnji post napisao fanzo
17 Nov 2013, 04:01
-
-
-
VIEWSONIC VX924 Inverter Rjeseno
napisao spagagz » 09 Feb 2010, 22:47 » u Servisiranje TFT - LCD Monitora - 8 Odgovori
- 1885 Pregledano
-
Zadnji post napisao spagagz
14 Feb 2010, 11:58
-
-
-
INVERTER INV37T10B REV 0.1 37"
napisao fanzo » 26 Avg 2014, 01:47 » u SRB PRODAJA - LCD - LED televizori monitori - 0 Odgovori
- 950 Pregledano
-
Zadnji post napisao fanzo
26 Avg 2014, 01:47
-
-
-
INVERTER 32" SAMSUNG INV32S12S
napisao fanzo » 26 Avg 2014, 01:55 » u SRB PRODAJA - LCD - LED televizori monitori - 0 Odgovori
- 1030 Pregledano
-
Zadnji post napisao fanzo
26 Avg 2014, 01:55
-
-
-
INVERTER CIU11-T0003A TOKO INC
napisao fanzo » 26 Avg 2014, 02:40 » u SRB PRODAJA - LCD - LED televizori monitori - 0 Odgovori
- 858 Pregledano
-
Zadnji post napisao fanzo
26 Avg 2014, 02:40
-
-
-
INVERTER CIU11-T0047 TOKO INC
napisao fanzo » 17 Nov 2013, 08:52 » u SRB PRODAJA - LCD - LED televizori monitori - 0 Odgovori
- 794 Pregledano
-
Zadnji post napisao fanzo
17 Nov 2013, 08:52
-



