TV LED ST ST-43KL5500. Potreban dump, samo standby - ODUSTAO

problemi, kvarovi, sheme upload/download popravka LED televizora

Urednici: alexa_pg,KASA1

Pravila foruma
Naslov teme treba da bude u formatu: PROIZVOĐAČ, MODEL, KRATAK OPIS KVARA
Nakon rešenog kvara zatvoriti temu >> >UPUTSTVO< u suprotnom ništa ne činiti.
RAZNA UPUTSTVA
icko
___
___
Postovi: 217
Pridružen: 16 Okt 2008, 16:33
Location: Kumanovo
Specialty: tv

TV LED ST ST-43KL5500. Potreban dump, samo standby - ODUSTAO

Post napisao icko » 11 Apr 2023, 17:51

LED TV
FIRMA: ST
MODEL: ST-43KL5500
CHASSIS: Ne znam
MAINBOARD: TP.S506.PB801
PANEL: ST3151A04-8 T430QVN01.0
T-CON BOARD: T430QVN01.0
FLASH: 25L3206Е

***************************************
SIMPTOMI: Sveti crvena led i ne reaguje nikako

DETALJAN OPIS KVARA i PREDUZETE RADNJE:
Mereni svi naponi i svi su uredni. Kao i kod svih jeftinijih marki TV-a, tako i ovde najverovatnije je pao softver i zato mi je potreban dump da bi ga programirao. Otkazao je odjednom u toku rada. Po net-u ne mogu da nagjem ništa za ovu kombinaciju ploča-panel.

Avatar
alexa_pg
Site Admin
Site Admin
Postovi: 6029
Pridružen: 22 Avg 2006, 08:10
Location: Podgorica
Specialty: tv-multimedia

Re: TV LED ST ST-43KL5500. Potreban dump, samo standby

Post napisao alexa_pg » 11 Apr 2023, 19:28

Nešto se ne slaže. Ako je T-con T430... panel ne može biti ST315...
"I ja volim ljude ali ih sve manje podnosim"

Avatar
KASA1
Site Admin
Site Admin
Postovi: 3745
Pridružen: 14 Feb 2011, 10:28
Location: Zagreb
Specialty: tv-multimedia

Re: TV LED ST ST-43KL5500. Potreban dump, samo standby

Post napisao KASA1 » 11 Apr 2023, 23:03

Obično se podatak o panelu nalazi na bar-code naljepnici matične,... odakle je isčitana oznaka ST3151A04-8?
"Čovječe, pazi da ne ideš malen ispod zvijezda!"

icko
___
___
Postovi: 217
Pridružen: 16 Okt 2008, 16:33
Location: Kumanovo
Specialty: tv

Re: TV LED ST ST-43KL5500. Potreban dump, samo standby

Post napisao icko » 12 Apr 2023, 00:33

mir_20230412_001802~2.jpg
Ovo je nalepnica sa matične ploče, nema druga.

Avatar
alexa_pg
Site Admin
Site Admin
Postovi: 6029
Pridružen: 22 Avg 2006, 08:10
Location: Podgorica
Specialty: tv-multimedia

Re: TV LED ST ST-43KL5500. Potreban dump, samo standby

Post napisao alexa_pg » 12 Apr 2023, 08:05

Čudna neka kombinacija. Možda je i ploča nekada mijenjana pa ugrađena od 32" aparata. Ko zna. Da ne bi nagađali, probajmo ovako. Slikaj naljepnicu baš na panelu, postavi je ovdje i da tako potražimo.
"I ja volim ljude ali ih sve manje podnosim"

makoservis
gx
gx
Postovi: 97
Pridružen: 12 Apr 2019, 11:26
Location: makedonija
Warranty service: LG SONY PHILIPS PANASONIC FUEGO GRUNDIG SAMSUNG HITACHI NEO VIVAX
Contact person: dime
Specialty: tv-multimedia

Re: TV LED ST ST-43KL5500. Potreban dump, samo standby

Post napisao makoservis » 12 Apr 2023, 08:52

ST 32KL4100 main TP.S506.PB801 25Q32 gigadevice.rar

edit alexa_pg
Fajl orisan kao neodgovarajući

icko
___
___
Postovi: 217
Pridružen: 16 Okt 2008, 16:33
Location: Kumanovo
Specialty: tv

Re: TV LED ST ST-43KL5500. Potreban dump, samo standby

Post napisao icko » 12 Apr 2023, 11:56

Nema druga nalepnica nigde, mušterija kaže da nije popravljan TV do sada.

icko
___
___
Postovi: 217
Pridružen: 16 Okt 2008, 16:33
Location: Kumanovo
Specialty: tv

Re: TV LED ST ST-43KL5500. Potreban dump, samo standby

Post napisao icko » 12 Apr 2023, 19:12

1681319331112.jpg
Prilog
1681318911436.jpg

Avatar
alexa_pg
Site Admin
Site Admin
Postovi: 6029
Pridružen: 22 Avg 2006, 08:10
Location: Podgorica
Specialty: tv-multimedia

Re: TV LED ST ST-43KL5500. Potreban dump, samo standby

Post napisao alexa_pg » 12 Apr 2023, 19:33

To je već druga priča.

Evo ti za
ST-43KL5500
MB: TP.S506.PB801
Chassis: TP.S506.PB801
PANEL: T430QVN01.0

Jesi li probao i ovaj što ti je kolega @makoservis postavio. Ako jesi i ne odgovara, reci nam da ga obrišem kao neodgovarajući.

Kad preuzmeš, javi da obrišem prilog.
Zadnja izmena: alexa_pg, dana 13 Apr 2023, 08:49, ukupno menjano 1 put.
Razlog: Prilog obrisan
"I ja volim ljude ali ih sve manje podnosim"

icko
___
___
Postovi: 217
Pridružen: 16 Okt 2008, 16:33
Location: Kumanovo
Specialty: tv

Re: TV LED ST ST-43KL5500. Potreban dump, samo standby

Post napisao icko » 13 Apr 2023, 07:50

Preuzeta su oba fajla, ovaj od @makoservis izgleda ne odgovara, TV se isto ponaša, samo standby ima i nemože se upaliti nikako, ni daljinskim, ni tastaturom. Ovaj drugi fajl večeras probam.

icko
___
___
Postovi: 217
Pridružen: 16 Okt 2008, 16:33
Location: Kumanovo
Specialty: tv

Re: TV LED ST ST-43KL5500. Potreban dump, samo standby

Post napisao icko » 14 Apr 2023, 21:37

I sa ovim drugim neče ledica da promeni boju, ako je dump provereno ispravan, ondak nešto drugo ne valja. Napon od 3,3 V sam izmerio na izvod od memorije, što bi trebalo da znači da i procesor dobija ovaj napon. UD1=5,2. A ostali UD2, UD4 i UD5 za sada ih nema, verovatno nakon paljenja bi trebalo da se pojave.

Edit: Kalem LD2 što stoji pored UD2 je u kratkom spoju sa GND, što ne bi smelo biti. Kolo UD2 ima oznaku QE5YA. Kao sto pise odozdo na plocu UD2 bi trebalo davati +1V(od 12V koji ga ima na jednom izvodu) i on je u kratkom spoju sa GND.
Zadnja izmena: KASA1, dana 14 Apr 2023, 23:38, ukupno menjano 1 put.
Razlog: Spojeni postovi

Avatar
KASA1
Site Admin
Site Admin
Postovi: 3745
Pridružen: 14 Feb 2011, 10:28
Location: Zagreb
Specialty: tv-multimedia

Re: TV LED ST ST-43KL5500. Potreban dump, samo standby

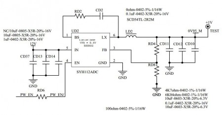
Post napisao KASA1 » 14 Apr 2023, 23:34

Trebalo bi da je SYH112 (TSOT23-6, step down 2A),... izlazni mu napon određuje otporni djelitelj na FB pin-u (pin3), vidi formulu u datasheet-u.
Pretpostavljam da je ovdje izlaz podešen na 1V.
"Čovječe, pazi da ne ideš malen ispod zvijezda!"

Avatar
alexa_pg
Site Admin
Site Admin
Postovi: 6029
Pridružen: 22 Avg 2006, 08:10
Location: Podgorica
Specialty: tv-multimedia

Re: TV LED ST ST-43KL5500. Potreban dump, samo standby

Post napisao alexa_pg » 14 Apr 2023, 23:36

Možda ti ova šema pomogne.
Treba otkačiti LD2 i vidjeti da li je samo kolo UD2 probilo prema masi ili je ono ispravno a nešto drugo je probilo.
Prilog
UD2.JPG
"I ja volim ljude ali ih sve manje podnosim"

icko
___
___
Postovi: 217
Pridružen: 16 Okt 2008, 16:33
Location: Kumanovo
Specialty: tv

Re: TV LED ST ST-43KL5500. Potreban dump, samo standby (ODUSTAO)

Post napisao icko » 17 Apr 2023, 10:57

Procesor je probijen. Prevarilo me to što je imao standby, pa nisam posumnjao da neka od napajanja nisu u redu, nego sam se odma uhvatio za dump. Hvala iskusnijim kolegama na nesebičnoj pomoči, ali ovde treba druga ploča, tako da odustajem od TV.

Odgovori

Natrag na “Servisiranje LED televizora”