Fox 32dle70 pokaže logo i vraća se u STBY - potreban damp
Pravila foruma
Naslov teme treba da bude u formatu: PROIZVOĐAČ, MODEL, KRATAK OPIS KVARA
Nakon rešenog kvara zatvoriti temu >> >UPUTSTVO< u suprotnom ništa ne činiti.
RAZNA UPUTSTVA
Naslov teme treba da bude u formatu: PROIZVOĐAČ, MODEL, KRATAK OPIS KVARA
Nakon rešenog kvara zatvoriti temu >> >UPUTSTVO< u suprotnom ništa ne činiti.
RAZNA UPUTSTVA
-
kineskop81
- px

- Postovi: 55
- Pridružen: 02 Apr 2014, 13:04
- Location: leskovac
- Contact person: Ivica
- Specialty: tv
Fox 32dle70 pokaže logo i vraća se u STBY - potreban damp
LED TV
FIRMA: FOX
MODEL: 32DLE70
MODEL DODATNO: LE-32D11
CHASSIS:
MAINBOARD: TP.V56.PB826
PANEL: CX315DLEDM
T-CON BOARD: nema oznake
SMPS: neznam
***************************************
SIMPTOMI:
Tv startuje pokaze logo i vraca se u st.by
DETALJAN OPIS KVARA i PREDUZETE RADNJE: Tv po ukljucenju na mrezu ima st.by i nakon startovanja crvena st.by indikacija prelazi u zelenu, pojavi se logo na kratko i vrati se u st.by. Naponi iz napajanja su stabilni, eprom ima napon napajanja. Pokusao sam da sadrzaj eproma presnimim na novi cip i posle toga situacija je bez promene. Molim kolege ako neko ima damp da isti postavi. Unapred hvala.
FIRMA: FOX
MODEL: 32DLE70
MODEL DODATNO: LE-32D11
CHASSIS:
MAINBOARD: TP.V56.PB826
PANEL: CX315DLEDM
T-CON BOARD: nema oznake
SMPS: neznam
***************************************
SIMPTOMI:
Tv startuje pokaze logo i vraca se u st.by
DETALJAN OPIS KVARA i PREDUZETE RADNJE: Tv po ukljucenju na mrezu ima st.by i nakon startovanja crvena st.by indikacija prelazi u zelenu, pojavi se logo na kratko i vrati se u st.by. Naponi iz napajanja su stabilni, eprom ima napon napajanja. Pokusao sam da sadrzaj eproma presnimim na novi cip i posle toga situacija je bez promene. Molim kolege ako neko ima damp da isti postavi. Unapred hvala.
Zadnja izmena: KASA1, dana 08 Dec 2022, 19:37, ukupno menjano 1 put.
Razlog: Dopuna naslova
Razlog: Dopuna naslova
- alexa_pg
- Site Admin

- Postovi: 6119
- Pridružen: 22 Avg 2006, 08:10
- Location: Podgorica
- Specialty: tv-multimedia
Re: Fox 32dle70 potreban damp
Pokušavam da odgonetnem šta je ovo što si napisao "MODEL DODATNO: LE-32D11 "
Postavi sliku gdje ovo piše.
Postavi sliku gdje ovo piše.
"I ja volim ljude ali ih sve manje podnosim"
-
kineskop81
- px

- Postovi: 55
- Pridružen: 02 Apr 2014, 13:04
- Location: leskovac
- Contact person: Ivica
- Specialty: tv
Re: Fox 32dle70 potreban damp
Ta oznaka se nalazi na nalepnici na kojoj je upisana oznaka panela, neznam sta znaci nisam uspeo da izguglam nista u vezi nje, pojavljuje se neki smart tv pod tim nazivom. Da li da editujem tekst i to obrisem da ne zbunjujem druge.
- KASA1
- Site Admin

- Postovi: 3856
- Pridružen: 14 Feb 2011, 10:28
- Location: Zagreb
- Specialty: tv-multimedia
Re: Fox 32dle70 potreban damp
Ni oznaka panela CX315DLEDM ne govori ništa o matrici koja se tu nalazi jer se pod tom oznakom panela krije mnoštvo različitih matrica.
Vidi ima li kakve oznake na display boardu (tipa T320XXX ili V320XXX...) pa dopiši u post.
Vidi ima li kakve oznake na display boardu (tipa T320XXX ili V320XXX...) pa dopiši u post.
"Čovječe, pazi da ne ideš malen ispod zvijezda!"
Re: Fox 32dle70 potreban damp
Da se ne mucis vise trazeci, ovde imas damp provereno ispravan.Mada sam i ja bio lenj da skidam plastiku i slikam pravu oznaku displeja.
https://files.fm/f/p6869jdpg
https://files.fm/f/p6869jdpg
-
kineskop81
- px

- Postovi: 55
- Pridružen: 02 Apr 2014, 13:04
- Location: leskovac
- Contact person: Ivica
- Specialty: tv
Re: Fox 32dle70 potreban damp
Na t-konu integrisanom na displeju nema apsolutno nikakve oznake, po ovim fotografijama nalepnica na panelu i poklopcu koje je kolega "ranes" postavio to je isti tv. Juce sam bio odsutan zbog nekih obaveza pa se izvinjavam kolegama sto se nisam odmah javio, evo idem da probam dump pa se javljam.
-
kineskop81
- px

- Postovi: 55
- Pridružen: 02 Apr 2014, 13:04
- Location: leskovac
- Contact person: Ivica
- Specialty: tv
Re: Fox 32dle70 potreban damp
I posle zamene dampa stanje je bez promene kao na pocetku teme.
- alexa_pg
- Site Admin

- Postovi: 6119
- Pridružen: 22 Avg 2006, 08:10
- Location: Podgorica
- Specialty: tv-multimedia
Re: Fox 32dle70 potreban damp
Ako je kvar ostao isti, najvjerovatnije je u pitanju hardverska greška.
Ponovo provjeri napone na svim stabilizatorima i DC-DC konvertorima i napiši koliki su tačno. Neka te ne prevari malo odstupanje napona. Primjer, ako je potrebno 3,3V ne smije biti 3,1V
Ponovo provjeri napone na svim stabilizatorima i DC-DC konvertorima i napiši koliki su tačno. Neka te ne prevari malo odstupanje napona. Primjer, ako je potrebno 3,3V ne smije biti 3,1V
"I ja volim ljude ali ih sve manje podnosim"
Re: Fox 32dle70 potreban damp
Sada si bar siguran da nije damp.Ovaj sto sam dao je sigurno ispravan i licno proveren.
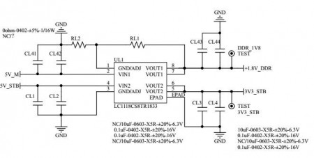
Obrati posebno paznju na UL1 1833 to je problematican deo na njima.Moras imati stabilnih 1,8V i 3,3V
Obrati posebno paznju na UL1 1833 to je problematican deo na njima.Moras imati stabilnih 1,8V i 3,3V
-
kineskop81
- px

- Postovi: 55
- Pridružen: 02 Apr 2014, 13:04
- Location: leskovac
- Contact person: Ivica
- Specialty: tv
Re: Fox 32dle70 potreban damp
Na regulatoru napona ul1 1833 na pinovima 2 i 4 imam stabilnih 5v na ulazu, izlazni napon 1,8v na pinovima 7 i 8 je stabilan a 3.3v na pinovima 5 i 6 je stabilan samo u st.by, dok nakon startovanja tv-a on pada izmedju 2,8v i 3v nakon cega sa tv vrati s st.by. Primetio sam da se UL1 1833 zagreva , zbog preopteecenja verovatno. Ja nemam ovaj 1833 za probu ali pretpostavljam da je on los ili procesor povlaci vise struje zbog nekog kratkog spoja.
- alexa_pg
- Site Admin

- Postovi: 6119
- Pridružen: 22 Avg 2006, 08:10
- Location: Podgorica
- Specialty: tv-multimedia
Re: Fox 32dle70 potreban damp
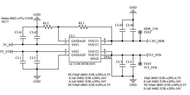
Zamijeni taj stabilizator. On ti pravi tu grešku. Ne znam šta imaš ali ako nemaš original možeš staviti i neki externi DC-DC poput ovoga
- Prilog
-
- 3V3.JPG (28.5 KiB) Pregledano 2450 puta.
"I ja volim ljude ali ih sve manje podnosim"
-
kineskop81
- px

- Postovi: 55
- Pridružen: 02 Apr 2014, 13:04
- Location: leskovac
- Contact person: Ivica
- Specialty: tv
Re: Fox 32dle70 potreban damp
Nemam nista trenutno sto bih mogao da pokusam. Razmisljam da to nekako improvizujem, jer bih mogao da otkacim sa ovog 1833 ulaz i izlaz za 3,3v a s obzirom da je 1,8v u redu njega bih zadrzao, a ovaj 3,3v da zenericom ili nekim drugim stabilizatorom stabilisem sa 5v na 3,3v. Teoretski je mozda izvodljivo ali iziskuje dosta posla i uvek postoji mogucnost da se napravi steta, koja bi u ovom slucaju bila fatalna po uredjaj.
- alexa_pg
- Site Admin

- Postovi: 6119
- Pridružen: 22 Avg 2006, 08:10
- Location: Podgorica
- Specialty: tv-multimedia
Re: Fox 32dle70 potreban damp
Ne moraš da okačinješ ulaz 5V. Samo otkačiš izlazne pinove za 3.3V i tu dovedeš eksternih 3.3V
Zenericu odmah zaboravi. Neki linearni stabilizator 3.3V može samo za probu i da znaš da će puno da se grije. Ako ne možeš nabaviti original, jedino rešenje je externi DC-DC 3,3V.
U prilogu je šema tog DC-DC pretvarača
Zenericu odmah zaboravi. Neki linearni stabilizator 3.3V može samo za probu i da znaš da će puno da se grije. Ako ne možeš nabaviti original, jedino rešenje je externi DC-DC 3,3V.
U prilogu je šema tog DC-DC pretvarača
"I ja volim ljude ali ih sve manje podnosim"
- KASA1
- Site Admin

- Postovi: 3856
- Pridružen: 14 Feb 2011, 10:28
- Location: Zagreb
- Specialty: tv-multimedia
Re: Fox 32dle70 potreban damp
Za tu namjenu (ako nemam original), tamo gdje se može, koristim LDO MC29300-3.3 ili MC29500-3.3 (ovisno o potrebnoj struji, 3 ili 5A). Isti je u TO-220 kućištu, ima GND na hladnjaku pa ga se može zašarafiti na šasiju ili neki lim radi bolje disipacije topline.
"Čovječe, pazi da ne ideš malen ispod zvijezda!"
-
kineskop81
- px

- Postovi: 55
- Pridružen: 02 Apr 2014, 13:04
- Location: leskovac
- Contact person: Ivica
- Specialty: tv
Re: Fox 32dle70 potreban damp
Pretpostavljam da se radi o linearnim stabilizatorima ok, ja sam vec porucio isti kao sa fotografije kao u nekom od prethodnih postova kakav mi je kolega ALEXA preporucio, pronasao sam na kupujem-prodajem dvojicu prodavaca koji ih prodaju. Ocekujem da posiljka stigne danas u toku dana. Onda cu javiti i rezultate. Interesuje me da li u slucaju pozitivnog ishoda (osim ukoliko je procesor stradao) ima potrebe da objavim gde sam kupio dc-dc pretvarac i brojeve telefona prodavaca u slucaju da jos nekome zatreba.
- KASA1
- Site Admin

- Postovi: 3856
- Pridružen: 14 Feb 2011, 10:28
- Location: Zagreb
- Specialty: tv-multimedia
Re: Fox 32dle70 potreban damp
Nema potrebe za tim,... nakon zamjene samo javi rezultat da kompletiramo temu.kineskop81 je napisao: ↑08 Dec 2022, 09:19...Interesuje me da li u slucaju pozitivnog ishoda (osim ukoliko je procesor stradao) ima potrebe da objavim gde sam kupio dc-dc pretvarac i brojeve telefona prodavaca u slucaju da jos nekome zatreba.
"Čovječe, pazi da ne ideš malen ispod zvijezda!"
-
kineskop81
- px

- Postovi: 55
- Pridružen: 02 Apr 2014, 13:04
- Location: leskovac
- Contact person: Ivica
- Specialty: tv
Re: Fox 32dle70 pokaže logo i vraća se u STBY - potreban damp * REŠENO *
Postovane kolege, ugradio sam mini modul dc-dc pretvaraca 3.3v sa fotografije u tv i tv radi nakon toga. Zahvaljujem se svim kolegama na pomoci koju su mi pruzili. HVALA!!!!
Re: Fox 32dle70 pokaže logo i vraća se u STBY - potreban damp
Isti tv sa istim kvarom.
Ja sam ugradio fiksni LDO_ AMS1117 3,3V u TO-252 paralelno LC1118, nisam odlemio postojeći DC-DC.
Na njega zalemio mali bakarni hladnjačić, iako se ne greje naročito.
Ja sam ugradio fiksni LDO_ AMS1117 3,3V u TO-252 paralelno LC1118, nisam odlemio postojeći DC-DC.
Na njega zalemio mali bakarni hladnjačić, iako se ne greje naročito.

