HISENSE H32A5100, Radi normlano dok se ne upotrebi daljinski [ODUSTAO] 

problemi, kvarovi, sheme upload/download popravka LED televizora

Urednici: alexa_pg,KASA1

Pravila foruma
Naslov teme treba da bude u formatu: PROIZVOĐAČ, MODEL, KRATAK OPIS KVARA
Nakon rešenog kvara zatvoriti temu >> >UPUTSTVO< u suprotnom ništa ne činiti.
RAZNA UPUTSTVA
viktor.trajkovic1
_
_
Postovi: 19
Pridružen: 29 Jan 2023, 12:24
Location: Srbija, Surdulica
Specialty: tv-multimedia

HISENSE H32A5100, Radi normlano dok se ne upotrebi daljinski [ODUSTAO]

Post napisao viktor.trajkovic1 » 28 Nov 2023, 14:17

LED TV
FIRMA: HISENSE
MODEL: H32A5100
MAINBOARD: TP.MS3463T.PB755
PANEL: JHD315S1H71
T-CON BOARD: HV320WHB-N56
@
***************************************
SIMPTOMI:
TV upali i radi normalno, čim se upotrebi daljniski on se restartuje i opet radi normalno dok se ne upotrebi daljinski.

DETALJAN OPIS KVARA i PREDUZETE RADNJE:
Promenjen dump skinuo sam neki sa Kazmi elecom i ništa se nije promenilo, procesor normlane temperature.
Ako neko ima još neki dump za ovaj tv neka priloži, bio bih mu zahvalan.

Avatar
rinedel
gx
gx
Postovi: 185
Pridružen: 12 Okt 2012, 17:35
Location: BiH
Specialty: tv

Re: HISENSE H32A5100, Radi normlano dok se ne upotrebi daljinski

Post napisao rinedel » 28 Nov 2023, 15:20

Orginalni sadržaj spi flesha,javi rezultat..
@
Hisense H32A5100.rar
(4.85 MiB) Preuzeto 104 puta.

viktor.trajkovic1
_
_
Postovi: 19
Pridružen: 29 Jan 2023, 12:24
Location: Srbija, Surdulica
Specialty: tv-multimedia

Re: HISENSE H32A5100, Radi normlano dok se ne upotrebi daljinski

Post napisao viktor.trajkovic1 » 28 Nov 2023, 16:38

Radilo je normalno dok ga nisam ugasio, posle se opet vratio isti problem.
Sumnjam na procesor, ne znam sta bi drugo moglo da bude...

Avatar
alexa_pg
Site Admin
Site Admin
Postovi: 6136
Pridružen: 22 Avg 2006, 08:10
Location: Podgorica
Specialty: tv-multimedia

Re: HISENSE H32A5100, Radi normlano dok se ne upotrebi daljinski

Post napisao alexa_pg » 28 Nov 2023, 18:18

Ima li TV ručne komande. Ako ima, kako se aparat ponaša preko tastature?
"I ja volim ljude ali ih sve manje podnosim"

viktor.trajkovic1
_
_
Postovi: 19
Pridružen: 29 Jan 2023, 12:24
Location: Srbija, Surdulica
Specialty: tv-multimedia

Re: HISENSE H32A5100, Radi normlano dok se ne upotrebi daljinski

Post napisao viktor.trajkovic1 » 28 Nov 2023, 18:43

Ima ručne komande,i tu se ponaša isto..
Evo sad sam ga upalio i radi sve normalno, medjutim ako ga sad ugasim opet ce da se vrati kvar...

Avatar
alexa_pg
Site Admin
Site Admin
Postovi: 6136
Pridružen: 22 Avg 2006, 08:10
Location: Podgorica
Specialty: tv-multimedia

Re: HISENSE H32A5100, Radi normlano dok se ne upotrebi daljinski

Post napisao alexa_pg » 28 Nov 2023, 21:06

Obratio bih pažnju na napon 3V3 koji se dovodi na tastaturu i IR prijemnik.
Ovaj napon bi trebao biti stabilan i stalan. Bez obzira radi li aparat ili je u st.by ovaj napon ne bi smio da varira. Prikači voltmetar i vidi šta se dešava kad pritisneš komandu na IR ili taster.
Ako je u pitanju višepoložajni prekidač (joystick) i u istom kućišu sa IR prijemnikom, provjeri da neka tešnost ili nešto slično nije procurelo u prekidač.
Ako je IR nezavistan, u posebnom kućištu, provjeri i njega. Ako treba otkači ga i probaj kako tastatura radi tada.
"I ja volim ljude ali ih sve manje podnosim"

viktor.trajkovic1
_
_
Postovi: 19
Pridružen: 29 Jan 2023, 12:24
Location: Srbija, Surdulica
Specialty: tv-multimedia

Re: HISENSE H32A5100, Radi normlano dok se ne upotrebi daljinski

Post napisao viktor.trajkovic1 » 29 Nov 2023, 16:07

Joystick je u pitanju, nema nikakve tečnosti čist je, napon je 3.08-3.07 i 4.86-4.87, kad pristiskam komande napon se smanji i onda se vrati, zamenio sam 1.8&3.3v ic regulator ali nije se nista promenilo.
I kad ga otkačim isto se dešava.
Nekad se desi da ostane upaljen i da radi sve normalno i daljinski i ostavio sam ga da tako radi i radio je normlano ali sam primetio da se Cpu zagreje vise nego sto bi trebalo(ne moze da se drzi ruka na hladnjaku).Da napomenem nisam menjao eeprom, već sam upisao dump na isti.

Avatar
alexa_pg
Site Admin
Site Admin
Postovi: 6136
Pridružen: 22 Avg 2006, 08:10
Location: Podgorica
Specialty: tv-multimedia

Re: HISENSE H32A5100, Radi normlano dok se ne upotrebi daljinski  * REŠENO *

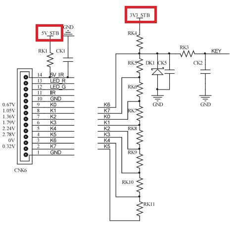
Post napisao alexa_pg » 29 Nov 2023, 17:36

Ako si napon mjerio u ovim dvema tačkama (uokvireno crvenom bojom) i napon ti je 3.0V i 4V8 onda nešto nije u redu sa napajanjem ili ti je neispravan instrumenat.
Napon treba mjeriti na ovom konektoru koji ide prema IR+KEY.

Šemu originalnu nisam uspio naći ali i ova može da posluži.
Prilog
Key.jpg
Key.jpg (36.43 KiB) Pregledano 1599 puta.
Key-IR.jpg
"I ja volim ljude ali ih sve manje podnosim"

viktor.trajkovic1
_
_
Postovi: 19
Pridružen: 29 Jan 2023, 12:24
Location: Srbija, Surdulica
Specialty: tv-multimedia

Re: HISENSE H32A5100, Radi normlano dok se ne upotrebi daljinski

Post napisao viktor.trajkovic1 » 30 Nov 2023, 14:18

Tu sam merio, verovatno je do napajanja ili do procesora jer kad ostane da radi baš se dobro zagreje,inače odustao sam od popravke, zameniću celu ploču,svakako hvala puno na pomoći...Pozzz.

Odgovori

Natrag na “Servisiranje LED televizora”