ALPHA 32G7NHS nema sliku 

problemi, kvarovi, sheme upload/download popravka LED televizora

Urednici: alexa_pg,KASA1

Pravila foruma
Naslov teme treba da bude u formatu: PROIZVOĐAČ, MODEL, KRATAK OPIS KVARA
Nakon rešenog kvara zatvoriti temu >> >UPUTSTVO< u suprotnom ništa ne činiti.
RAZNA UPUTSTVA
GoranV85
_
_
Postovi: 21
Pridružen: 18 Okt 2020, 13:20
Location: Dolovo
Contact person: Goran
Specialty: tv

ALPHA 32G7NHS nema sliku  * REŠENO *

Post napisao GoranV85 » 01 Okt 2023, 22:20

LED TV
FIRMA: Alpha
MODEL: 32G7NHS
MODEL DODATNO:
CHASSIS: JUC7.820.00244885
MAINBOARD: HLS89FJ-I
PANEL: C320Y19-7N(XHG7NSS31)
T-CON BOARD: ST3151A07-1-XC-3 (ST3151A07-2 Ver.2.3)
SMPS: 70R900P
***************************************
SIMPTOMI:
NEMA SLIKE

DETALJAN OPIS KVARA i PREDUZETE RADNJE:

TV je došao iz drugog servisa bez znakova života. Tamo nije menjano ništa, osim sto se vidi da je pokušano da se dovede 12V na ploču. Problem je bio u kontroleru UP1 pod oznakom 273I42 koji sam zamenio sa LD7536 i u otporniku RP32 od 20 oma.
Nakon zamene TV se ukljucio, ali nema slike. Pozadinsko radi, samo nema slike. Na t-con ploči nema napona VGH, VCM, VCM2...tj ima ih, ali su svega par mv.
Ulazni napon na t-con ploči je 16.8V što je previše, pa kolo ode u blokadu i ne daje mi sve potrebne napone za t-con. Kada dovedem spoljnih 12V na t-con, dobijem sve potrebne napone.
Optocoupler sam zamenio, sa njim i BR431, svi otpornici vezani za njih su ispitani, takodje i u krugu UP1 su izmereni, diode na merenju pokazuju ispravnost.
Moje pitanje je: šta može da mi pravi problem da na sekundaru glavne ploče imam skoro 17V umesto 12V? Pretpostavljam da će sve funkcionisati kada spustim napon na 12V, jer onda naponi na t-con ploči nece biti u blokadi.
Nisam pisao izmerene napone na t-con ploči iz razloga što nije problem tamo. Ali ako treba, izmeriću ih opet pa ću ispisati.
Zadnja izmena: KASA1, dana 04 Okt 2023, 19:31, ukupno menjano 1 put.
Razlog: Dopuna naslova

Avatar
Shizo
_
_
Postovi: 85
Pridružen: 12 Okt 2007, 09:02
Location: Subotica
Specialty: tv-multimedia
Lokacija: Subotica

Re: Alpha 32 nema sliku

Post napisao Shizo » 02 Okt 2023, 03:34

Neznam napamet ovu plocu, dali postoji jos napona na sekundaru npr 5V ? , ida to ide na TL431 i ako je njegov elko suv podize ga a sa tim i podize i 12V.
Ili meni nepoznati 273142 nemozes zameniti sa LD7536 jer jradi na drugoj frekvenciji.
I izvuci LVDS kabel dok ne rešiš 12V da ne bi spržio integralca.

Avatar
alexa_pg
Site Admin
Site Admin
Postovi: 6136
Pridružen: 22 Avg 2006, 08:10
Location: Podgorica
Specialty: tv-multimedia

Re: Alpha 32 nema sliku

Post napisao alexa_pg » 02 Okt 2023, 08:44

Mišljenja sam da je kolo koje si ugradio adekvatna zamjena.

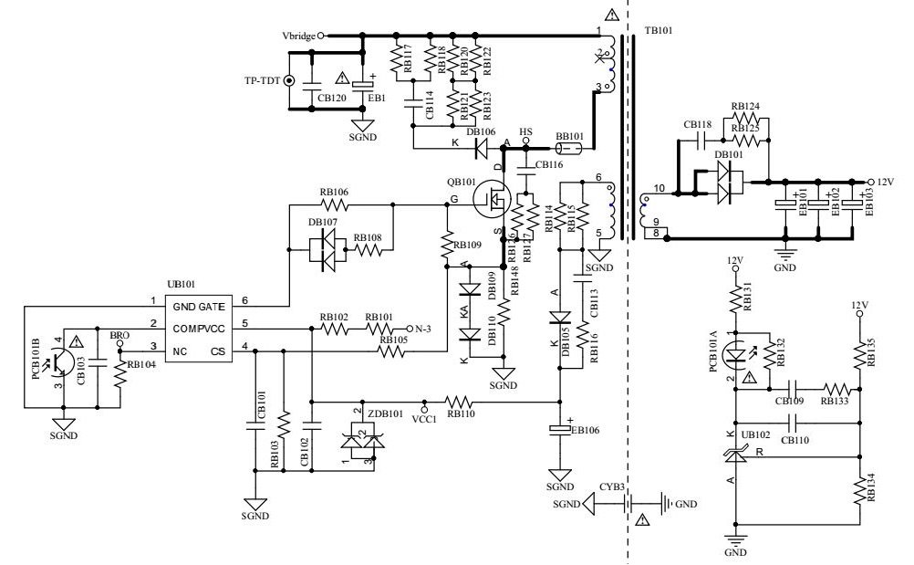
U prilogu je šema sličnog stepena za napajanje. Da se vidjeti da je stepen relativno jednostavan i sa malim brojem elemenata.
Treba provjeriti da li povratna sprega preko optokaplera radi ispravno.
Kako se provjerava povratna sprega kod ovakvih stepena, već sam pisao u nekoj od tema ali nije suvišno da ponovim.
Aparat se isključi iz struje. Digitalni instrumenat podešen na ispitivanje dioda priključi se na foto tranzistor i to tako da je crvena pipalica na 2. pinu IC (ovo je ujedno i kolektor tranzistora) a crna pipalica se prikači na minu (SGND, ovo je ujedno i emiter foto tranzistora). Instrumenat ne smije da ponazuje nikakvu vrijednost.
Iz eksternog, regulacionog ispravljača, dovesti napon 10V na tačku +12 i posmatrati instrumenat. I dalje ne smije da pokazuje neku vrijednost, odnosno na instrumentu piše .OL
Lagano povećavati napon iz ispravljača. Kada napon dostigne vrijednost 12.1V ili 12.2V, digitalni instrumenat bi trebao da pokaže neku vrijednost, najčešće oko 0.5V. Napon ne dizati preko 13V
Ako se sklop sa TL431 i optokaplerom ponaša ovako, povratna sprega je ispravna i kvar tražiti u primarnom dijelu.
U slušaju da instrumenat ne pokazuje 0.5V a ispravljačem si dostigao napon +13V, grešku tražiti oko TL431 i optokaplera.

slika
"I ja volim ljude ali ih sve manje podnosim"

GoranV85
_
_
Postovi: 21
Pridružen: 18 Okt 2020, 13:20
Location: Dolovo
Contact person: Goran
Specialty: tv

Re: Alpha 32 nema sliku

Post napisao GoranV85 » 04 Okt 2023, 16:40

Hvala na pomoći drugari, ali nisam uspeo da rešim ploču. Napravio sam kiks sa smd otpornikom RP10 koji ide na COMP od kontrolera U1 LD7536 prema photo-coupler-u i ostao bez 3.3V i 5V, a problematični napon od 16.8V je i dalje tu.
Kupio sam drugu ploču i rešio TV.

Odgovori

Natrag na “Servisiranje LED televizora”