VIVAX. LED TV32LE73. Ne pali, potrebna oznaka
Pravila foruma
Naslov teme treba da bude u formatu: PROIZVOĐAČ, MODEL, KRATAK OPIS KVARA
Nakon rešenog kvara zatvoriti temu >> >UPUTSTVO< u suprotnom ništa ne činiti.
RAZNA UPUTSTVA
Naslov teme treba da bude u formatu: PROIZVOĐAČ, MODEL, KRATAK OPIS KVARA
Nakon rešenog kvara zatvoriti temu >> >UPUTSTVO< u suprotnom ništa ne činiti.
RAZNA UPUTSTVA
VIVAX. LED TV32LE73. Ne pali, potrebna oznaka
LED TV
FIRMA: VIVAX
MODEL: LED TV32LE73
CHASSIS: Ne znam
MAINBOARD: TP.SIS231.PT851
PANEL: LC320EXN-SEAI-k31
T-CON BOARD:
***************************************
SIMPTOMI: Ne sveti crvena led, ne reaguje nikako
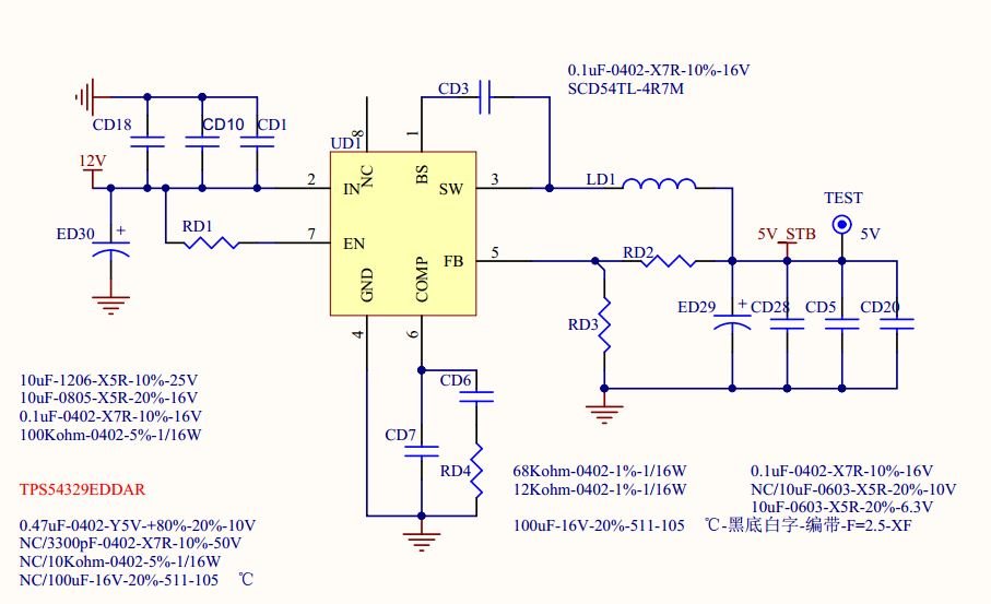
DETALJAN OPIS KVARA i PREDUZETE RADNJE: Merenje instrumentom utvrgjeno je da napajanje radi, što znači da na sekundaru ima +12 V i +37V. Ali to je sve, nema 5V, 3,3V i ostali manji naponi. Mislim da je problem u kolo UD1, koje treba da da 5V, megjutim premazano je nekom bojom i ne poznaje se oznaka na njemu. Ništa nije u kratkom spoju. Pa ako neko zna, da je napiše, da bi ga potražio. Hvala unapred....
FIRMA: VIVAX
MODEL: LED TV32LE73
CHASSIS: Ne znam
MAINBOARD: TP.SIS231.PT851
PANEL: LC320EXN-SEAI-k31
T-CON BOARD:
***************************************
SIMPTOMI: Ne sveti crvena led, ne reaguje nikako
DETALJAN OPIS KVARA i PREDUZETE RADNJE: Merenje instrumentom utvrgjeno je da napajanje radi, što znači da na sekundaru ima +12 V i +37V. Ali to je sve, nema 5V, 3,3V i ostali manji naponi. Mislim da je problem u kolo UD1, koje treba da da 5V, megjutim premazano je nekom bojom i ne poznaje se oznaka na njemu. Ništa nije u kratkom spoju. Pa ako neko zna, da je napiše, da bi ga potražio. Hvala unapred....
- alexa_pg
- Site Admin

- Postovi: 6137
- Pridružen: 22 Avg 2006, 08:10
- Location: Podgorica
- Specialty: tv-multimedia
Re: VIVAX. LED TV32LE73. Ne pali, potrebna oznaka
Oznaka kola je 54329E
Ne bih se ja mnogo opterećivao oko originalnog kola. Ugradio bih neki externi DC-DC 12 na 5V i riješio problem
Ne bih se ja mnogo opterećivao oko originalnog kola. Ugradio bih neki externi DC-DC 12 na 5V i riješio problem
"I ja volim ljude ali ih sve manje podnosim"
- KASA1
- Site Admin

- Postovi: 3873
- Pridružen: 14 Feb 2011, 10:28
- Location: Zagreb
- Specialty: tv-multimedia
Re: VIVAX. LED TV32LE73. Ne pali, potrebna oznaka
Ajd ti za početak očisti dobro taj crveni lak sa čipa, okolnih smd komponenti i samog LVDS konektora.
"Čovječe, pazi da ne ideš malen ispod zvijezda!"
Re: VIVAX. LED TV32LE73. Ne pali, potrebna oznaka
Za probu priključio sam običan adapter 220V/5V na pin 3 od ovo kolo bez ništa da odlemujem i radi TV normalno. E sad pošto ovo kolo 54329E trenutno ga nema u MKD, dali bi moglo ovaj adapter da ostane kao trajno rešenje ili ipak da mu nabavim DC-DC konvertor 12/5V. Video sam da mreža uvek daje tih 12V, bez razliku na stanje TV-a, standby ili dok radi.
- alexa_pg
- Site Admin

- Postovi: 6137
- Pridružen: 22 Avg 2006, 08:10
- Location: Podgorica
- Specialty: tv-multimedia
Re: VIVAX. LED TV32LE73. Ne pali, potrebna oznaka
Ja sam za DC-DC. Elegantnije mi je.
"I ja volim ljude ali ih sve manje podnosim"
- vlatkocopa
- gx

- Postovi: 3034
- Pridružen: 04 Jun 2008, 22:41
- Location: Makedonija-Kumanovo
- Contact person: Vlado
- Phone number: 0038931420808
- Specialty: tv
Re: VIVAX. LED TV32LE73. Ne pali, potrebna oznaka
Abe Icko turi mu toj napajanje,zimaj pare i uzivaj ....
Za sjaj u očima, rumenilo u licu i lepršav hod - koristite kozmetiku -Šljivovica a moze i domaca jabukovaca ..:))
Re: VIVAX. LED TV32LE73. Ne pali, potrebna oznaka * REŠENO *
To napajanje 220/5V će da ostane kao trajno rešenje, iako sam i ja više za DC-DC, ali ga nemam na lageru sada. Pozzzz

