ARIELLI 32DN5T2, ne radi pozadinsko osvetljenje - ODUSTAO

problemi, kvarovi, sheme upload/download popravka LED televizora

Urednici: alexa_pg,KASA1

Pravila foruma
Naslov teme treba da bude u formatu: PROIZVOĐAČ, MODEL, KRATAK OPIS KVARA
Nakon rešenog kvara zatvoriti temu >> >UPUTSTVO< u suprotnom ništa ne činiti.
RAZNA UPUTSTVA
cubra
_
_
Postovi: 56
Pridružen: 24 Sep 2020, 20:14
Location: Kraljevo
Specialty: tv

ARIELLI 32DN5T2, ne radi pozadinsko osvetljenje - ODUSTAO

Post napisao cubra » 22 Dec 2022, 21:28

LED TV
FIRMA: Arielli
MODEL: 0616-LED-32DN5T2-0228
MODEL DODATNO: I model i oznaka su na nalepnici, iznad "Modela" na nalepnici pise X-16041
CHASSIS: TP.S512.PB83
MAINBOARD:
PANEL: HV320WHB-N8DD00
T-CON BOARD: 32HDDualGate_X-PCB-X0.0
SMPS: Ne znam


***************************************
SIMPTOMI:Ne radi pozadinsko osvetljenje, ton ima. Osvetljenje lampom ima sliku na panelu
(ukratko)

DETALJAN OPIS KVARA i PREDUZETE RADNJE:
Otvaranjem poklopca primeceno da se kondenzator E1 470uF/16 naduo, promenjen je.
Premereni naponi ima 12v,5v,3,3v, 1,5v. Led testerom probane trake rade, 2 reda traka.Trake su LT-65 9D/3V, trake su povezane redno. Probano sa drugim trakama LT-37 9D/3V, ukljucenjem tv-a trake se ukljucile reda m-sek i odmah se iskljucile. Meren napon na diodama sa
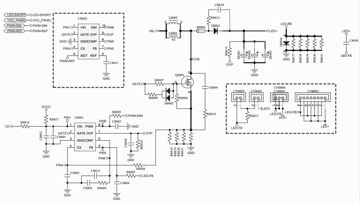
77 v u trenutku ukljucenja (mereno digimerom),padne na ispod 60 . Tv ne ide u Stby rezim, ostane ukljucen. Skinuta sema sa interneta, koliko sam uspeo da procitam (odstampana) sema je TP.S2T512.PB83C. LED drajver kolo na semi je 8-pinsko a na TV-u je 10-to pinsko SN510DP. Ima napajanje na nogici 1, 12v. Nisam primetio da se ista greje. Merena dioda DB804 LED-FB, u kratkom je spoju nisam je otkacinjao ,pretpostavljam da tako pokazuje zbog ovih otpora u paraleli. Verovatno da odradjuje OVP.Na semi na 8-mo pinskom kolu OVP je na nogici 7 a na semi verzija sa 10-to pinskim kolom OVP je na nogici 9. Na semi na nogici 7 su kondenzator i otpor drugim krajevima vezani na masu, na 10-to pinskom na nogici 9 kondenzator i otpor koliko sam mogao da premerim drugim krajevima nisu vezani za masu
Zadnja izmena: cubra, dana 22 Dec 2022, 21:40, ukupno menjano 2 puta.

cubra
_
_
Postovi: 56
Pridružen: 24 Sep 2020, 20:14
Location: Kraljevo
Specialty: tv

Re: Problem sa pozadinskim osvetljenjem

Post napisao cubra » 22 Dec 2022, 21:31

Zaboravio sam da izbrisem napomenu, izvinjavam se. Obratio sam paznju da sve podrobno opisem u opisu kvara

Avatar
alexa_pg
Site Admin
Site Admin
Postovi: 6034
Pridružen: 22 Avg 2006, 08:10
Location: Podgorica
Specialty: tv-multimedia

Re: Problem sa pozadinskim osvetljenjem

Post napisao alexa_pg » 22 Dec 2022, 21:32

Obriši je sad. Imaš taster (ikonicu) "uredi post" pa isparavi.
Kad već uređuješ svoj post onda ispravi i naslov
"Naslov teme treba da bude u formatu: PROIZVOĐAČ, MODEL, KRATAK OPIS KVARA"
"I ja volim ljude ali ih sve manje podnosim"

cubra
_
_
Postovi: 56
Pridružen: 24 Sep 2020, 20:14
Location: Kraljevo
Specialty: tv

Re: Problem sa pozadinskim osvetljenjem

Post napisao cubra » 22 Dec 2022, 21:49

Ne znam zbog cega pise da je RESENO a nije

Avatar
alexa_pg
Site Admin
Site Admin
Postovi: 6034
Pridružen: 22 Avg 2006, 08:10
Location: Podgorica
Specialty: tv-multimedia

Re: Problem sa pozadinskim osvetljenjem

Post napisao alexa_pg » 22 Dec 2022, 21:54

Kliknuo si na krajnju desnu ikonicu i time napisao "Riješeno" Klikni opet na nju (sada je crveni X) i maći će se to "riješeno"
"I ja volim ljude ali ih sve manje podnosim"

petcomp
_
_
Postovi: 61
Pridružen: 12 Okt 2010, 00:42
Location: Kulpin
Warranty service: Gorenje
Contact person: Stanislav
Specialty: tv-multimedia

Re: Problem sa pozadinskim osvetljenjem

Post napisao petcomp » 22 Dec 2022, 21:55

Promeni otpornik u OVP-u.

Avatar
alexa_pg
Site Admin
Site Admin
Postovi: 6034
Pridružen: 22 Avg 2006, 08:10
Location: Podgorica
Specialty: tv-multimedia

Re: Problem sa pozadinskim osvetljenjem

Post napisao alexa_pg » 22 Dec 2022, 22:03

cubra je napisao:
22 Dec 2022, 21:28
...Meren napon na diodama sa 77V u trenutku ukljucenja (mereno digimerom), padne na ispod 60 ...Verovatno da odradjuje OVP...
Ili ne valja elektrolit u +LED koji ide prema diodama (+VLED)
"I ja volim ljude ali ih sve manje podnosim"

cubra
_
_
Postovi: 56
Pridružen: 24 Sep 2020, 20:14
Location: Kraljevo
Specialty: tv

Re: Problem sa pozadinskim osvetljenjem

Post napisao cubra » 22 Dec 2022, 22:16

Hvala petcom i alexa na predlozima. Rano ustajem za posao u 4:30, da ne ostanem do 12 sati nocas sa ovim problemom. Sutra probam prvo sa otporom, 510 kila pa sa elektrolitom. Javljam sta sam uradio.

cubra
_
_
Postovi: 56
Pridružen: 24 Sep 2020, 20:14
Location: Kraljevo
Specialty: tv

Re: ARIELLI 32DN5T2, ne radi pozadinsko osvetljenje

Post napisao cubra » 23 Dec 2022, 19:39

Da nastavimo temu od juce. Petcom, na ploci merio otpornik u OVP-u od 510 kila, pokazivao 293 k, skinuo ga sa ploce, merio tacno 510 k. Alexa promenio dva elka od po 47u/100v, merio ih instrumentom (UNI-T nije neki bezvezni kinez) pokazivali malo preko 47u.Stavio dva druga, nova, oni ispod 45uF(?), al ajde rekoh da probam. Nista novo

Avatar
alexa_pg
Site Admin
Site Admin
Postovi: 6034
Pridružen: 22 Avg 2006, 08:10
Location: Podgorica
Specialty: tv-multimedia

Re: ARIELLI 32DN5T2, ne radi pozadinsko osvetljenje

Post napisao alexa_pg » 24 Dec 2022, 00:56

Nešto u tvojim objašnjenjima i mjerenju napona ne štima. Negdje praviš grešku.
Krenimo redom.
Ako umaš dvije trake sa po 9 dioda kojima je radni napon 3V, to znači da imaš ukupno 18 dioda. Tih 18 dioda da bi svjetlele treba im min. napon 54V (18 x 3V). Ti kažeš da je napon nakon što se ugase oko 60V. Nešto ne štima. Ako je 60V one moraju da sijaju. Jedino ako nije neka neispravna tj. u prekudu. Druga mogućnost je da je jedan štap sa 6V diodama.
Takođe, ako su 18 dioda 3V vezane redno, napon na njihovim krajevima nikada ne može biti 77V. Može ako je neka neispravna ili opet ako je 6V

Ne znam šta imaš od opreme ali bih predložio da te dvije trake vezane serijski prikačiš na neki externi izvor napajanja i da izmjeriš koliki je napon.

LED.JPG
"I ja volim ljude ali ih sve manje podnosim"

cubra
_
_
Postovi: 56
Pridružen: 24 Sep 2020, 20:14
Location: Kraljevo
Specialty: tv

Re: ARIELLI 32DN5T2, ne radi pozadinsko osvetljenje

Post napisao cubra » 24 Dec 2022, 12:05

Alexa tek sad videh poruku, na poslu sam radim, a sad sam seo da doručkujem. Pročitao sam detaljno tvoje preporuke, možda kao što kazes nisam dobro objasnio. Posto sam čitao i tvoje i postove kolega, da same trake mogu da budu problem. Kao sto sam i na početku u opisu preduzetih radnji objasnio zakačio sam dve druge nove trake ( postojeće su LT-65) redno, LT-37 9D/3V, uključim tv zasvetle da kažem msekunde i odmah se pogase, pri čemu napon pada i ispod 60V. Imam onaj žuti tester do 320V, mereno i na trakama na TV-u i na spoljnim trakama 54V, (uporedio trake sa katalogom odgovarajuće su i 65-ca i 37-cai po dimenzijama i po naponu.). U trenutku uključenja TV-a, napon je 77V, msekunde posle pada ispod 60, i dalje pada nisam merio. Spoljnje trake kao sto sam naveo zasvetle msekunde, isključe se, i posle toga se samo nazire da svetle. Zbog čega digimer meri 77V ne znam, dal je napon u trenutku preforsiran pa je to problem, posle odradi OVP, tela za diskusiju. Probaću opet da merim kad dođem kući i spoljnje i trake koje su na tv-u i sam malo prebiram po glavi dal sam dobro pročitao da je 77V. Nadam se da sam sada lepo objasnio

cubra
_
_
Postovi: 56
Pridružen: 24 Sep 2020, 20:14
Location: Kraljevo
Specialty: tv

Re: ARIELLI 32DN5T2, ne radi pozadinsko osvetljenje

Post napisao cubra » 24 Dec 2022, 20:59

Odustao,covek nije hteo da ceka

Odgovori

Natrag na “Servisiranje LED televizora”