LED TV
FIRMA: Schneider
MODEL: 32SL24
MAINBOARD: TP.MS338.PB801
PANEL: PT320AT01-1
Ovi mrezni oscilatori se nalaze na istu ovu plocu, ali posto pod ove oznake ne mogu se naci u prodavnicu, ima li neka druga pod kojom se mogu traziti, koja bi odgovarala na tom mestu? Pozzz
273I23 i 273J26, 273j15 273L13 koji su ovo elementi
Pravila foruma
Naslov teme treba da bude u formatu: PROIZVOĐAČ, MODEL, KRATAK OPIS KVARA
Nakon rešenog kvara zatvoriti temu >> >UPUTSTVO< u suprotnom ništa ne činiti.
RAZNA UPUTSTVA
Naslov teme treba da bude u formatu: PROIZVOĐAČ, MODEL, KRATAK OPIS KVARA
Nakon rešenog kvara zatvoriti temu >> >UPUTSTVO< u suprotnom ništa ne činiti.
RAZNA UPUTSTVA
- alexa_pg
- Site Admin

- Postovi: 6110
- Pridružen: 22 Avg 2006, 08:10
- Location: Podgorica
- Specialty: tv-multimedia
Re: 273I23 i 273J26, koji su ovo elementi
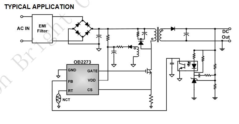
Po onome šta Kinezi kažu, u pitanju je kolo OB2273
Mijenja ga veliki broj drugih IC a najlakše ti je da skineš pdf kola i napraviš poređenje onoga što imaš u servisu sa onim šta ti treba.
Kolo ima i da se naruči na AE
Kod: Označi sve
https://www.zhaojd.net/58.htmlKolo ima i da se naruči na AE
"I ja volim ljude ali ih sve manje podnosim"
Re: 273I23 i 273J26, koji su ovo elementi
Hvala, to je to kolo, pod tom oznakom moze da se nagje i porucio sam ga... 

