Samsung LE23R81BX/XEH mreza
Pravila foruma
Naslov teme treba da bude u formatu: PROIZVOĐAČ, MODEL, KRATAK OPIS KVARA
Nakon rešenog kvara zatvoriti temu >> >UPUTSTVO< u suprotnom ništa ne činiti.
RAZNA UPUTSTVA
Naslov teme treba da bude u formatu: PROIZVOĐAČ, MODEL, KRATAK OPIS KVARA
Nakon rešenog kvara zatvoriti temu >> >UPUTSTVO< u suprotnom ništa ne činiti.
RAZNA UPUTSTVA
-
markovicg1
- _

- Postovi: 63
- Pridružen: 31 Mar 2008, 14:05
- Location: Srbija
- Contact person: Goran Markovic
- Specialty: computers
- Lokacija: subotica
Samsung LE23R81BX/XEH mreza
LCD TV
FIRMA: Samsung
MODEL: LE23R81BX/XEH
SMPS: BN44-00158A
SIMPTOMI:
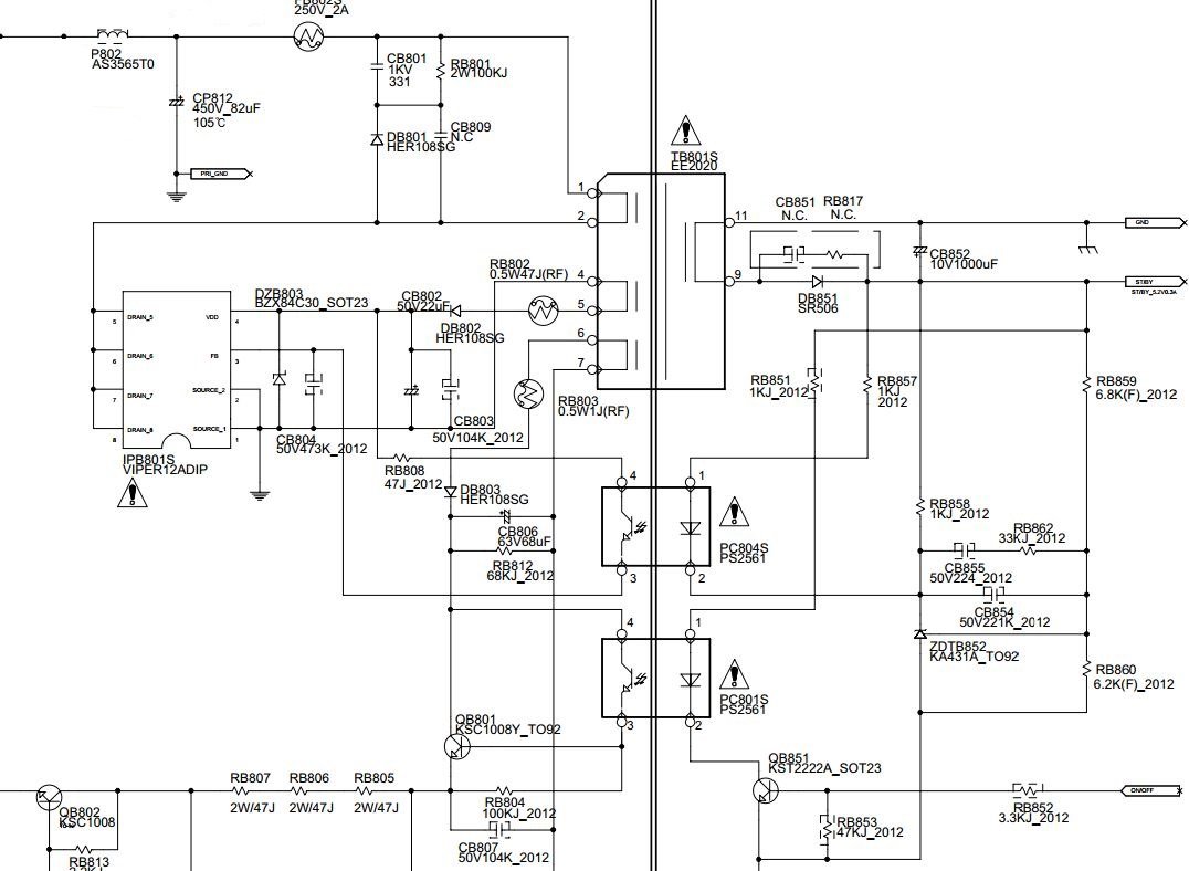
TV ne radi. U mreži nema ni jednog napona. Stenbaj napon od 5 V ne postoji. Na IC kolu Viper12A napon na drejnu je 315 V. Na nožići FB nema nikakvog napona, što je logično jer kolo ne osciluje. Napon napajanja je oko 6,7 V. Predpostavljam da je IC stradao, samo neznam dali je napon napajanja od 6,7 V premali? U datasheet -u za ovo kolo vidim da se kreće od 0-50 V.
FIRMA: Samsung
MODEL: LE23R81BX/XEH
SMPS: BN44-00158A
SIMPTOMI:
TV ne radi. U mreži nema ni jednog napona. Stenbaj napon od 5 V ne postoji. Na IC kolu Viper12A napon na drejnu je 315 V. Na nožići FB nema nikakvog napona, što je logično jer kolo ne osciluje. Napon napajanja je oko 6,7 V. Predpostavljam da je IC stradao, samo neznam dali je napon napajanja od 6,7 V premali? U datasheet -u za ovo kolo vidim da se kreće od 0-50 V.
- alexa_pg
- Site Admin

- Postovi: 6119
- Pridružen: 22 Avg 2006, 08:10
- Location: Podgorica
- Specialty: tv-multimedia
Re: Samsung LE23R81BX/XEH mreza
Na 6.7V ne može da radi. Po datasheet -u minimalni napon za rad je 9V.
Trebaš provjeriti IPB801S (IC), DZB803, CB802 ili nešto u sekundatu opterećuje mrežu.
Trebaš provjeriti IPB801S (IC), DZB803, CB802 ili nešto u sekundatu opterećuje mrežu.
"I ja volim ljude ali ih sve manje podnosim"
-
markovicg1
- _

- Postovi: 63
- Pridružen: 31 Mar 2008, 14:05
- Location: Srbija
- Contact person: Goran Markovic
- Specialty: computers
- Lokacija: subotica
Re: Samsung LE23R81BX/XEH mreza
Promenjeno kolo VIPER12A ne osciluje. Odkacen sekundar trafoa 5,3 V ponovo je napon na 4 nožici 6,7 V. Znači sekundar ne opterećuje mrežu. Promenjeno i kolo IPB801S i takođe neradi. Zenerica nije u proboju, promenjen i CB802. Trafo je ispitan ring testerom i pokazuje da je ok. Ima li ko kakvu ideju?
- alexa_pg
- Site Admin

- Postovi: 6119
- Pridružen: 22 Avg 2006, 08:10
- Location: Podgorica
- Specialty: tv-multimedia
Re: Samsung LE23R81BX/XEH mreza
Ovaj stepen je relativno jednostavan i ne bi trebao da pravi takve probleme. što bi se reklo, nema pet elemenata.
Ako je napon na IC Vdd svega nepuna 7V nešto opterećuje mrežu.
Na pinu 2 mr. trafoa imaš diodu DB801, provjeri da nije probila.
Provjeri RB802 da nije povećao vrijednost pa da je zato napon smanjen.
Provjeri diodu RB803 da nije ona probila ili nešto u njenom strujnom kolu pa da opterećuje mrežu.
Pretpostavljam da si provjerio a ako nisi provjeri i diodu DB851
Ako je napon na IC Vdd svega nepuna 7V nešto opterećuje mrežu.
Na pinu 2 mr. trafoa imaš diodu DB801, provjeri da nije probila.
Provjeri RB802 da nije povećao vrijednost pa da je zato napon smanjen.
Provjeri diodu RB803 da nije ona probila ili nešto u njenom strujnom kolu pa da opterećuje mrežu.
Pretpostavljam da si provjerio a ako nisi provjeri i diodu DB851
"I ja volim ljude ali ih sve manje podnosim"
-
markovicg1
- _

- Postovi: 63
- Pridružen: 31 Mar 2008, 14:05
- Location: Srbija
- Contact person: Goran Markovic
- Specialty: computers
- Lokacija: subotica
Re: Samsung LE23R81BX/XEH mreza
Tu si u pravu Alexa, ali ovi kvarovi gde je sve naizgled ok, a mreža neradi su najgori.
Našao sam da je RB801 (100 koma) otvoren. Zamenio sam ponovo je napon 6v na pinu 4. Skinuo sam DZB803 koja bi trebala da bude 30 V. Instrumentom za diode ustanovljeno je da otvara na 6 V i zato pada napon na pinu 4 na 6v. Napon na pinu 4 sa skinutom diodom varira od 12-24 V, što me malo buni zašto je to tako? Inače zenericu od 30 V nemam, pogotovo što je u SMD tehnologiji. Može li neka zamena?
Našao sam da je RB801 (100 koma) otvoren. Zamenio sam ponovo je napon 6v na pinu 4. Skinuo sam DZB803 koja bi trebala da bude 30 V. Instrumentom za diode ustanovljeno je da otvara na 6 V i zato pada napon na pinu 4 na 6v. Napon na pinu 4 sa skinutom diodom varira od 12-24 V, što me malo buni zašto je to tako? Inače zenericu od 30 V nemam, pogotovo što je u SMD tehnologiji. Može li neka zamena?
- alexa_pg
- Site Admin

- Postovi: 6119
- Pridružen: 22 Avg 2006, 08:10
- Location: Podgorica
- Specialty: tv-multimedia
Re: Samsung LE23R81BX/XEH mreza
Stavi 24V ili 27V. Dvije od 15V ako nemaš 30V. Dvije od 12V ako nemaš 24V. Imaš dosta kombinacija.
"I ja volim ljude ali ih sve manje podnosim"
Re: Samsung LE23R81BX/XEH mreza
Ako probaš napajanje bez MB stavi otpornik 330-470ohm na stby_5.2V.markovicg1 je napisao: ↑16 Sep 2022, 21:21Napon na pinu 4 sa skinutom diodom varira od 12-24 V, što me malo buni zašto je to tako?
Zener DZB803 ne manje od 30V.
-
markovicg1
- _

- Postovi: 63
- Pridružen: 31 Mar 2008, 14:05
- Location: Srbija
- Contact person: Goran Markovic
- Specialty: computers
- Lokacija: subotica
Re: Samsung LE23R81BX/XEH mreza
Promenjen naponski regulator ZDTB852 (KA431). Dobio stby napon 5,2 V. Mreža reaguje i daje sve napone. Tv startuje ali nakon starta zvuk ide na maksimum, preglasan je, i pokazuje na ekranu nivo zvuka od 250. Dali neko ima damp za ovu ploču?
- KASA1
- Site Admin

- Postovi: 3856
- Pridružen: 14 Feb 2011, 10:28
- Location: Zagreb
- Specialty: tv-multimedia
Re: Samsung LE23R81BX/XEH mreza
Obično je potrebno i zamijeniti eeprom.
"Čovječe, pazi da ne ideš malen ispod zvijezda!"
Re: Samsung LE23R81BX/XEH mreza
Nema važnih podataka za dump...BN41-xxxxx...BN94-xxxxx...oznaka panela...pozicija eeproma...
- alexa_pg
- Site Admin

- Postovi: 6119
- Pridružen: 22 Avg 2006, 08:10
- Location: Podgorica
- Specialty: tv-multimedia
Re: Samsung LE23R81BX/XEH mreza
Iz mog iskustva... Stari sadržaj kopiraj u novo kolo i završio si posao.
"I ja volim ljude ali ih sve manje podnosim"
-
- Slične teme
- Odgovori
- Pregledano
- Zadnji post
-
-
LCD SAMSUNG LE46S81BX/XEH-potreban dump-RESENO
napisao makedonec » 03 Mar 2011, 19:45 » u Servisiranje LCD Televizora - 3 Odgovori
- 1965 Pregledano
-
Zadnji post napisao makedonec
19 Mar 2011, 22:58
-
-
-
Mreza Samsung BN96-03058A
napisao Istvan » 13 svi 2014, 12:31 » u SRB PRODAJA - LCD - LED televizori monitori - 0 Odgovori
- 1090 Pregledano
-
Zadnji post napisao Istvan
13 svi 2014, 12:31
-
-
-
LCD Panasonc tx-32lx60p mreza (RESENO)
napisao FAZI » 23 Jun 2009, 22:17 » u Servisiranje LCD Televizora - 16 Odgovori
- 3776 Pregledano
-
Zadnji post napisao FAZI
04 Sep 2009, 21:55
-
-
-
LCD Silva Schneider LDT3205 mreza
napisao vladan80 » 26 Dec 2009, 18:00 » u Servisiranje LCD Televizora - 11 Odgovori
- 3357 Pregledano
-
Zadnji post napisao Stolle
18 Okt 2012, 19:09
-
-
-
LG 32LB75 (NEISPRAVANA MREZA) (RJEŠENO)
napisao Branko_Bird » 13 Dec 2012, 12:37 » u Servisiranje LCD Televizora - 3 Odgovori
- 1443 Pregledano
-
Zadnji post napisao Branko_Bird
16 Dec 2012, 12:11
-
-
-
Philips 42PFL360512 problem mreza(Reseno)
napisao kele » 26 Nov 2013, 21:57 » u Servisiranje LCD Televizora - 10 Odgovori
- 3832 Pregledano
-
Zadnji post napisao kele
27 Nov 2013, 22:00
-
-
-
LCD PHILIPS 42PFL3606H58 Ne radi mreza RESENO
napisao icko » 05 Jan 2015, 20:02 » u Servisiranje LCD Televizora - 4 Odgovori
- 3533 Pregledano
-
Zadnji post napisao icko
13 Jan 2015, 12:51
-
-
- 7 Odgovori
- 2851 Pregledano
-
Zadnji post napisao ROAMER
02 Okt 2018, 19:14

