FAIRTEC FC42Z21FHD filtracija 24V linije
Pravila foruma
Naslov teme treba da bude u formatu: PROIZVOĐAČ, MODEL, KRATAK OPIS KVARA
Nakon rešenog kvara zatvoriti temu >> >UPUTSTVO< u suprotnom ništa ne činiti.
RAZNA UPUTSTVA
Naslov teme treba da bude u formatu: PROIZVOĐAČ, MODEL, KRATAK OPIS KVARA
Nakon rešenog kvara zatvoriti temu >> >UPUTSTVO< u suprotnom ništa ne činiti.
RAZNA UPUTSTVA
-
dragan.marjanovic
- _

- Postovi: 5
- Pridružen: 03 Jan 2014, 09:01
- Location: bih
FAIRTEC FC42Z21FHD filtracija 24V linije
LCD TV
PROIZVOĐAČ: FAIRTEC
MODEL: FC42Z21FHD
MAINBOARD: MB26-3398768 17MB26
SMPS (mreža):17PW16-2
****************************************
SIMPTOMI: Prestane da radi mreza
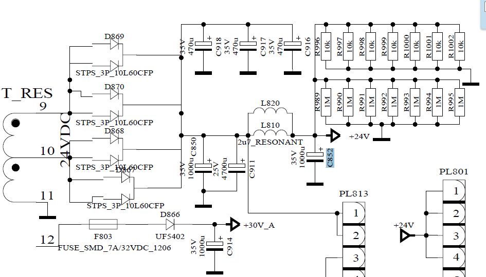
OPIS KVARA i PREDUZETE RADNJE: elektrolit u sekundaru C852 1000uF 35V na kom je napon 24V se grije a zatim pukne
PROIZVOĐAČ: FAIRTEC
MODEL: FC42Z21FHD
MAINBOARD: MB26-3398768 17MB26
SMPS (mreža):17PW16-2
****************************************
SIMPTOMI: Prestane da radi mreza
OPIS KVARA i PREDUZETE RADNJE: elektrolit u sekundaru C852 1000uF 35V na kom je napon 24V se grije a zatim pukne
- Majstor Duja
- Neaktivan
- Postovi: 3136
- Pridružen: 23 Avg 2006, 17:29
- Location: Novi Sad - centar
- Warranty service: http://www.elektrocentar.com
- Contact person: Goran Duic
- Specialty: tv-multimedia
Re: FAIRTEC FC42Z21FHD ELEKTROLIT U MREZI
Pa koliki je napon na tom elektrolitu? 
Rule #1 "Always stand for what you believe, even if it means standing alone."
- Stolle
- Preminuo
- Postovi: 19098
- Pridružen: 12 Avg 2006, 23:35
- Location: Srbija
- Specialty: tv-multimedia
- Lokacija: Dimitrovgrad
Re: FAIRTEC FC42Z21FHD ELEKTROLIT U MREZI
Onda bi pukli i ovi drugi. Da ti nisu loši elektroliti?
"29 poslednjih dana u mesecu je najteže"
-
dragan.marjanovic
- _

- Postovi: 5
- Pridružen: 03 Jan 2014, 09:01
- Location: bih
Re: FAIRTEC FC42Z21FHD ELEKTROLIT U MREZI
tacan napon je 23.5V a probao sam stavljati elektrolite i veceg napona ali nista ne pomaze
- Stolle
- Preminuo
- Postovi: 19098
- Pridružen: 12 Avg 2006, 23:35
- Location: Srbija
- Specialty: tv-multimedia
- Lokacija: Dimitrovgrad
Re: FAIRTEC FC42Z21FHD ELEKTROLIT U MREZI
Ma da nije naopačke obeleženo?
"29 poslednjih dana u mesecu je najteže"
-
dragan.marjanovic
- _

- Postovi: 5
- Pridružen: 03 Jan 2014, 09:01
- Location: bih
Re: FAIRTEC FC42Z21FHD ELEKTROLIT U MREZI
sve sam tri put prekontrolisao polaritet dobar tv proradi po nekoliko sati radi i ponovo pukne elko
- Stolle
- Preminuo
- Postovi: 19098
- Pridružen: 12 Avg 2006, 23:35
- Location: Srbija
- Specialty: tv-multimedia
- Lokacija: Dimitrovgrad
Re: FAIRTEC FC42Z21FHD ELEKTROLIT U MREZI
Ti nizovi otpornika su dobri? Da se ne vraćaju neke VF "smetnje" sa invertera po 24V, a induktivnosti to spreče za ostale nazad?
"29 poslednjih dana u mesecu je najteže"
-
dragan.marjanovic
- _

- Postovi: 5
- Pridružen: 03 Jan 2014, 09:01
- Location: bih
Re: FAIRTEC FC42Z21FHD ELEKTROLIT U MREZI
stole prijatelju te smetnje nisam primjetio posto sada nisam u radnji sutra cu probati dodati jos jednu zavojnicu poslije elka pa cu ti javiti rezultat hvala na dosadasnjoj pomoci
Re: FAIRTEC FC42Z21FHD ELEKTROLIT U MREZI
Ja ga ne bih ni stavljao, radiće to i bez njega....Takođe, možda nije loše osciloskopom pogledati taj napon? Možda su suvi ovi elkosi ispred?
- vlatkocopa
- gx

- Postovi: 3029
- Pridružen: 04 Jun 2008, 22:41
- Location: Makedonija-Kumanovo
- Contact person: Vlado
- Phone number: 0038931420808
- Specialty: tv
Re: FAIRTEC FC42Z21FHD ELEKTROLIT U MREZI
Potpuno se slazem sa kolegom,nema logike da samo taj puca,a ovi drugi ostanu citaviStolle je napisao:Onda bi pukli i ovi drugi. Da ti nisu loši elektroliti?
Za sjaj u očima, rumenilo u licu i lepršav hod - koristite kozmetiku -Šljivovica a moze i domaca jabukovaca ..:))
-
dragan.marjanovic
- _

- Postovi: 5
- Pridružen: 03 Jan 2014, 09:01
- Location: bih
Re: FAIRTEC FC42Z21FHD ELEKTROLIT U MREZI
RJESENO Tv popravljen probao sam i bez elektrolita ali samo prostarta i odma ugasi medutim dodao sam još jednu zavojnicu iza ekektrolita sada se ponasa sasvim normalno zahvaljujem se svima na pomoci 
- Majstor Duja
- Neaktivan
- Postovi: 3136
- Pridružen: 23 Avg 2006, 17:29
- Location: Novi Sad - centar
- Warranty service: http://www.elektrocentar.com
- Contact person: Goran Duic
- Specialty: tv-multimedia
Re: FAIRTEC FC42Z21FHD ELEKTROLIT U MREZI
Iza kod elektrolita?
I sta je tu reseno kad se ne zna uzrok?
Ono sto ja mislim da je slucaj je da su C850 i C911 (elektroliti posle ispravljacke diode na 24V) neispravni pa je napon brujanja jako veliki pa se prolaskom kroz neispravne prigusnice L810 i L820 jos vise modulise i taj pulsirajuci napon pregreje C852 (koji je jedini zamenjen i ispravan) jer ga ovaj provodi ka GND...
Ta mreza je sranje sama po sebi, konstrukcijski (zato joj i treba ta masa otpornika na 24V liniji) a sa ovakvom popravkom ce se vrlo brzo vratiti.
Ono sto ja zameram u ovoj temi je sto je dragan.marjanovic dosta lose opisao kvar te je nerazumljiv i tezak za savetovanje.
RESENO se pise prepravkom naslova prvog posta a ne ovako kako si uradio ...ali ja ne bi za sada upisivao nista...
I sta je tu reseno kad se ne zna uzrok?
Ono sto ja mislim da je slucaj je da su C850 i C911 (elektroliti posle ispravljacke diode na 24V) neispravni pa je napon brujanja jako veliki pa se prolaskom kroz neispravne prigusnice L810 i L820 jos vise modulise i taj pulsirajuci napon pregreje C852 (koji je jedini zamenjen i ispravan) jer ga ovaj provodi ka GND...
Ta mreza je sranje sama po sebi, konstrukcijski (zato joj i treba ta masa otpornika na 24V liniji) a sa ovakvom popravkom ce se vrlo brzo vratiti.
Ono sto ja zameram u ovoj temi je sto je dragan.marjanovic dosta lose opisao kvar te je nerazumljiv i tezak za savetovanje.
RESENO se pise prepravkom naslova prvog posta a ne ovako kako si uradio ...ali ja ne bi za sada upisivao nista...
Rule #1 "Always stand for what you believe, even if it means standing alone."
- Stolle
- Preminuo
- Postovi: 19098
- Pridružen: 12 Avg 2006, 23:35
- Location: Srbija
- Specialty: tv-multimedia
- Lokacija: Dimitrovgrad
Re: FAIRTEC FC42Z21FHD filtracija 24V linije
Nadam se da si proverio elektrolite nazad od L810, L820.
"29 poslednjih dana u mesecu je najteže"
-
- Slične teme
- Odgovori
- Pregledano
- Zadnji post
-
-
TV LCD FAIRTEC LCD2606 - Vrednosti smd otpornika (RESENO)
napisao vladan80 » 04 Apr 2009, 12:29 » u Servisiranje LCD Televizora - 2 Odgovori
- 1361 Pregledano
-
Zadnji post napisao vladan80
06 Apr 2009, 20:34
-
-
- 3 Odgovori
- 1062 Pregledano
-
Zadnji post napisao kele
01 Avg 2011, 10:23
-
- 1 Odgovori
- 1231 Pregledano
-
Zadnji post napisao milan
15 Nov 2011, 09:05
-
-
Potreban DUMP za FAIRTEC FTS2000 REŠENO
napisao spin » 24 Jun 2015, 17:43 » u Servisiranje LCD Televizora - 1 Odgovori
- 1270 Pregledano
-
Zadnji post napisao spin
25 Jun 2015, 10:30
-
-
-
LCD ORION PIF42B Vertikalne Linije
napisao LaleMK » 13 Mar 2013, 13:58 » u Servisiranje LCD Televizora - 7 Odgovori
- 2163 Pregledano
-
Zadnji post napisao bobi.bt
14 Mar 2013, 23:18
-
-
-
SONY BRAVIA KDL-40BX420 VERTIKALNE LINIJE BURN IN
napisao Vidulj » 04 Nov 2023, 21:08 » u Servisiranje LCD Televizora - 7 Odgovori
- 1584 Pregledano
-
Zadnji post napisao KASA1
09 Nov 2023, 22:30
-

