Vivax TV3202 neispravan slave inverter [reseno] ***
Pravila foruma
Naslov teme treba da bude u formatu: PROIZVOĐAČ, MODEL, KRATAK OPIS KVARA
Nakon rešenog kvara zatvoriti temu >> >UPUTSTVO< u suprotnom ništa ne činiti.
RAZNA UPUTSTVA
Naslov teme treba da bude u formatu: PROIZVOĐAČ, MODEL, KRATAK OPIS KVARA
Nakon rešenog kvara zatvoriti temu >> >UPUTSTVO< u suprotnom ništa ne činiti.
RAZNA UPUTSTVA
Vivax TV3202 neispravan slave inverter [reseno] ***
FIRMA:Vivax
MODEL:TV-3202
CHASSIS(oznaka šasije):
PCB(oznake na štampanoj ploči):
MAINBOARD:BM080A002A
PANEL:
T-CON BOARD:
INVERTER:HIU812M,HIU812S
SMPS (mreža):SHL32008F-125
KVAR:Neispravan slave inverter
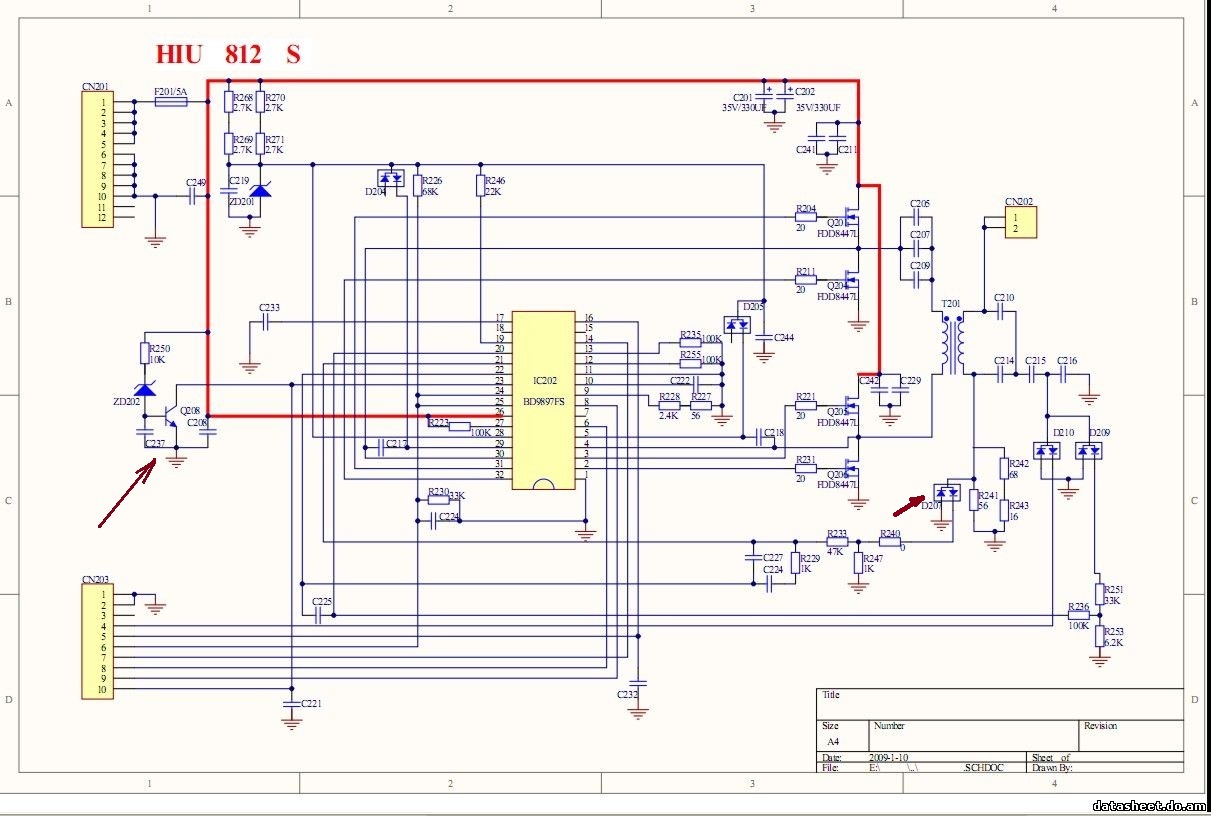
OPIS KVARA:Nakon zamene:F201,C201.C202,IC202,Q201,Q204,Q205,Q206.Ponovo je pregoreo IC202,Q201,Q204.Navedene komponente sam zamenio bez provere ostalih komponenata,što je u prethodnom slučaju bilo uspešno rešenje.Ali u ovom se pokazalo kao jako loša praksa.Detaljnijom proverom utvrdjeno je da su neispravni Q208 i D207,na tranzistoru postoji oznaka 24,na diodi nema nikakvih.Nisam siguran čime zameniti ova dva dela.Više oznaka na aparatu nisam uspeo pronaći sem navedenih(tv je već popravljan izgleda više puta,ili je pokušavana opravka).Sve što trenutno imam od servisne dokumentacije za ovaj Tv je slika u prilogu.Hvala unapred za mišljenje i pomoć.
MODEL:TV-3202
CHASSIS(oznaka šasije):
PCB(oznake na štampanoj ploči):
MAINBOARD:BM080A002A
PANEL:
T-CON BOARD:
INVERTER:HIU812M,HIU812S
SMPS (mreža):SHL32008F-125
KVAR:Neispravan slave inverter
OPIS KVARA:Nakon zamene:F201,C201.C202,IC202,Q201,Q204,Q205,Q206.Ponovo je pregoreo IC202,Q201,Q204.Navedene komponente sam zamenio bez provere ostalih komponenata,što je u prethodnom slučaju bilo uspešno rešenje.Ali u ovom se pokazalo kao jako loša praksa.Detaljnijom proverom utvrdjeno je da su neispravni Q208 i D207,na tranzistoru postoji oznaka 24,na diodi nema nikakvih.Nisam siguran čime zameniti ova dva dela.Više oznaka na aparatu nisam uspeo pronaći sem navedenih(tv je već popravljan izgleda više puta,ili je pokušavana opravka).Sve što trenutno imam od servisne dokumentacije za ovaj Tv je slika u prilogu.Hvala unapred za mišljenje i pomoć.
Zadnja izmena: Stolle, dana 21 Nov 2014, 09:15, ukupno menjano 3 puta.
Razlog: dopuna naslova
Razlog: dopuna naslova
Re: Vivax 3202 neispravan slave inverter
Ako je ispravno napajanje inverter plocice, ostaje samo da je los inverter trafo.Ne vidim sta bi drugo moglo da bude.
-
virtual
- _

- Postovi: 87
- Pridružen: 29 Jan 2011, 11:05
- Location: Makedonija
- Warranty service: vivax
- Contact person: Joce
- Phone number: 0038932612406
- Lokacija: Stip
Re: Vivax 3202 neispravan slave inverter
Nesecam se dobro koji otpor nije valjao ali imao sam ovaj problem i resio sam, bio je jedan od ovih dva otpora R204 ili R211, proveri samo se secam da umesto 20r stavio sam 18r i tv je dobio sliku i do dan danas radi bes problema. SRETNO
Re: Vivax 3202 neispravan slave inverter
Tv je ostavljen na stranu do daljeg,bolje prilike za rasturanje panela i proveru stanja ccfl lampi.Imam utisak da je zastita od preoptrecenja invertera iskljucena,Ima dosta intervencija u TV-u a nedostupnost seme otezava proveru koje vrednosti komponenata treba da budu,ovo se posebno odnosi na napajanje aparata.Moze biti ista situcija kao u slucaju lcd monitora kojem sam pre par dana otvorio panel i nasao potpuno pregorele lampe koje su solidno istopile providnu plastiku za difuziju svetlosti iza panela,na mestu pregorevanja lampi.
-
srados3
- _

- Postovi: 3
- Pridružen: 02 Apr 2011, 14:17
- Location: Đakovo
- Contact person: Stojan
- Specialty: tv
Re: Vivax 3202 neispravan slave inverter
Po iskustvu najvjerovatnije neispravna lampa.
-
RTV Madecki
- _

- Postovi: 14
- Pridružen: 14 Jan 2013, 13:04
- Location: Osijek
- Warranty service: vivax, samsung, lg
- Contact person: Ivan
- Specialty: tv-multimedia
Re: Vivax 3202 neispravan slave inverter
na diodi D207 piše C3 ako će što pomoći :)
Re: Vivax 3202 neispravan slave inverter
Manji napredak je postignut,eto oznake diode D207,jos samo da se nadje oznaka za tranzistor Q208.Rekao bih da je kolega koji je spomenuo iz iskustva neispravnu ccfl lampu dosta u pravu.Dok dobijem malo vise vremena i volje za detataljno rasklapanje sklopa pozadinskog osvetljenja.A i same rezerve lampe po povoljnijim cenama.Ako neko od kolega negde nadje servisno uputstvo,ili semu bilo bi jako korisno da podeli link ili sam fajl.Servisna dokumentacija za ovaj model Tv aparata ce koliko sam uspeo da primetim ce biti od velike potrebe.Video nekoliko vecih bilborda u Beogradu gde se reklamira 32 inca lcd televizor.Doduse istaknuta cena i nije bas pristupacna,otprilike dve plate,ali ce verovatno pasti zbog slabe prodaje.Marka aparata ionako nije bitna svi ionako koriste Hitachi invertere (Samsung,Philips,Vivax po dosadasnjim saznanjima).Najgore ce biti sto ce cenovni rang aparata postaviti situaciju tako da ce ih koristiti "obican svet" koji je navikao da koristi jedan Tv decenijama,a da za opravke ne izdvaja vise od 20 do 30% od vrednosti novog aparata.Sretno nam bilo svima.
-
Deutschland-Service
- Udaljen sa foruma zbog nedoličnog ponašanja
- Postovi: 5
- Pridružen: 12 Jan 2013, 23:00
- Location: Schopfheim-Nemacka
- Warranty service: Deutschland-Electronic-Electrotehnik
- Contact person: Ivica-servis
- Lokacija: Schopfheim-Deutschland
Re: Vivax 3202 neispravan slave inverter
Ne moras da rastavljas dok ne proveris,postoji uredjaj kojim se to moze proveriti http://www.google.de/search?q=ccfl+test ... 80&bih=799
Svako se bavi svacim a resenja traze po forumima , nemaju potrebno znanje i alate-U moje vreme bilo je drugacije.
-
RTV Madecki
- _

- Postovi: 14
- Pridružen: 14 Jan 2013, 13:04
- Location: Osijek
- Warranty service: vivax, samsung, lg
- Contact person: Ivan
- Specialty: tv-multimedia
Re: Vivax 3202 neispravan slave inverter
BROJ 24 NA Q208 MOŽE ZNAČITI SLIJEDEĆE:
24 MMBD2101 Nat C SOT23 Si diode 100V 200mA
24 DTC114ECA Roh N SOT23 npn dtr 50V 100mA 10k + 10k
24 DTC114EUA Roh N SC70 npn dtr 50V 100mA 10k + 10k
24 DTC114EKA Roh N SC59 npn dtr 50V 100mA 10k + 10k
24 2SC5006 Nec N - npn RF fT 4.5GHz @3V 7mA
našao sam na netu smd transistor katalog...
24 MMBD2101 Nat C SOT23 Si diode 100V 200mA
24 DTC114ECA Roh N SOT23 npn dtr 50V 100mA 10k + 10k
24 DTC114EUA Roh N SC70 npn dtr 50V 100mA 10k + 10k
24 DTC114EKA Roh N SC59 npn dtr 50V 100mA 10k + 10k
24 2SC5006 Nec N - npn RF fT 4.5GHz @3V 7mA
našao sam na netu smd transistor katalog...
Re: Vivax 3202 neispravan slave inverter
Provera lampi testerom je u redu kada se zna koji je broj lampi ugradjenih u panel i kada svaka od njih ima svoj posebni kabl koji je povezana na inverter.Odnosno zna se nacin povezivanja sklopa ccfl lampi unutar samog panela.Na panelu koji je ugradjen ovaj Tv postoje samo dva kabla.Crveni koji ide na Master Inverter i crni koji ide na Slave Inverter.Ne bih bas rekao da je pozadinsko osvetljenje panela ove velicine izvedeno sa samo dve lampe.Mnogo manji od 19 inca ima 4 ccfl lampe u osvetljenju.Kolega koji je nasao data sheet za smd tranzistore je pronasao iste podatke koje sam i sam pronasao u medjuvremenu.Koji li je od njih je pitanje na koji bi se odgovor mozda mogao pronaci metodom skidanjeg ispravnog sa aparata koji je u radnom stanju i njegovom proverom pomocu Hfe testera pa poredjenjem podataka sa vrednostima sa komponentom za koje imamo pouzdane podatke.Trebalo bi da na Master inverteru postoji identicni tranzistor kao i na Slave inverteru.Moracu dobro da proucim Master da vidim moze li se naci koji je od njih identican sa stradalim na Slave ploci.
.................
Panel rastavljen.Ima skromnih 16 ccfl lampi paraleno vezanih.Spoljno testiranje bi testiralo sve odjednom.
.................
Inverter popravljen.Nije valjala jedna stampana veza kod IC202,koja ide prema diodi D207.Tranzistor nadjen drugi sa identicnom oznakom 24.Merenjem pomocu diodnog testera digitalnim unimerom ne pokazuje nista kao da ne postoji komponenta.Na podrucju 200M ima sasvim normalnu poluprovodnost od 1MΩ kao i svaki tranzitor.Rekao bih da je onaj od 4.5GHz,zadnji na listi koju je jedan od kolega prilozio.Popravkom stampe,ponovnom zamenom:ic,mosfeti,dioda trazistor,elektroliti Tv je ispravno proradio.Ali je slika preko obicne spoljne antene jako losa.Probao sam preko SubD PC ulaza slika dobra,sad radi na probi kao monitor.Komsa koji svratio je pre neki dan pazario ganc novi Samsung lcd Tv je imao isti problem sa losim prijemom.U servisu mu rekli da takav Tv ne moze da radi sa starim tipom antena.Covek resio problem ugradnjom Total Tv satelitskog kompleta.To me je za sad sprecilo od raskopavanja tjunera.Ima li razlike u podesavanjima tjunera za kablovsku televiziju koja ide preko antenskog RF konektora u odnosu na bezicnu sa koriscenjem antene.Preterah za danas sa odgovorima i slikama na istu temu sam sebi.Ali nije bilo bas bez rezultata.
.................
Panel rastavljen.Ima skromnih 16 ccfl lampi paraleno vezanih.Spoljno testiranje bi testiralo sve odjednom.
.................
Inverter popravljen.Nije valjala jedna stampana veza kod IC202,koja ide prema diodi D207.Tranzistor nadjen drugi sa identicnom oznakom 24.Merenjem pomocu diodnog testera digitalnim unimerom ne pokazuje nista kao da ne postoji komponenta.Na podrucju 200M ima sasvim normalnu poluprovodnost od 1MΩ kao i svaki tranzitor.Rekao bih da je onaj od 4.5GHz,zadnji na listi koju je jedan od kolega prilozio.Popravkom stampe,ponovnom zamenom:ic,mosfeti,dioda trazistor,elektroliti Tv je ispravno proradio.Ali je slika preko obicne spoljne antene jako losa.Probao sam preko SubD PC ulaza slika dobra,sad radi na probi kao monitor.Komsa koji svratio je pre neki dan pazario ganc novi Samsung lcd Tv je imao isti problem sa losim prijemom.U servisu mu rekli da takav Tv ne moze da radi sa starim tipom antena.Covek resio problem ugradnjom Total Tv satelitskog kompleta.To me je za sad sprecilo od raskopavanja tjunera.Ima li razlike u podesavanjima tjunera za kablovsku televiziju koja ide preko antenskog RF konektora u odnosu na bezicnu sa koriscenjem antene.Preterah za danas sa odgovorima i slikama na istu temu sam sebi.Ali nije bilo bas bez rezultata.
Zadnja izmena: alexa_pg, dana 15 svi 2014, 14:41, ukupno menjano 1 put.
Razlog: spojena tri uzastopna posta u jedan
Razlog: spojena tri uzastopna posta u jedan
-
RTV Madecki
- _

- Postovi: 14
- Pridružen: 14 Jan 2013, 13:04
- Location: Osijek
- Warranty service: vivax, samsung, lg
- Contact person: Ivan
- Specialty: tv-multimedia
Re: Vivax 3202 neispravan slave inverter
OVI MODELI VIVAX LCD-a IMAJU NEŠTO LOŠIJU REPRODUKCIJU ANALOGNOG SIGNALA, TAKO DA JE TV U REDU PO MOM MIŠLJENJU...
Re: Vivax 3202 neispravan slave inverter Reseno
Tv je odradio do sada oko 20-tak sati probnog rada,kao pc monitor i dvd monitor.U oba slucaja slika perfektna.Prijem analognog Tv signala je i dalje jako los,mada dva kanala (happy,prva) koji rade na visim frekvencijama imaju sliku istog kvaliteta kao i kod Tv aparata koji imaju odlican prijem svih kanala.Daljeg rada na korekciji loseg prijema nece biti,buduci vlasnik aparata vec ima Total Tv satelitski komplet preko kojeg prati Tv program.Rastavljanje panela je bilo jako korisno iz razloga sto je zadnja strana panela sa leve i desne strane bila prekrivena polukruzno oko 200mm belom skramom koja je davala tamne senke(slabije osvetljen panel) kada je radio inverter par minuta pre izgaranja u prvom pokusaju reparacije.Pazljivo pranje i suvo poliranje (bez primene pritiska na panel) prednje i zadnje sredstvima za pranje prozora(Mer Glass i mikrofiber krpa za monitore) strane nije ostetilo panel,nije doslo do pojave mrtvih piksela(nema ni jednog).A rezultovalo je izuzetno lepo osvetljenom slikom bez tamnijih senki,sto se jako lako vidi na belim prikazima slike kada radi kao Pc monitor.Hvala za ucesce u ovoj temi,svaki predlog koji je ovde iznesen je imao pozitvnog uticaja na popravku aparata.Pozdrav
Re: Vivax 3202 neispravan slave inverter [reseno] ***
TV aparat je opet stao.Datum kvara 10.11.2014.Pregoreo prekidacki mosfet Q1,pored Q1 vidljiv crni trag prema hladnjaku,to jest garavi ostak plamena koji ide od metalnog dela mosfeta ka hladnjaku zaobilazeci silikonski izolator.Mrezni elektolit nema nikakav kapacitet.Dalja merenja i testovi nisu vrseni do pronalaska rez. delova.
..........
20.11.2014
Zamenjen Q1,mrezni el-ko,smd otpornik u kolu Q1,Silikonski izolator za Q1 probio,nagoreo od grejanja.Proradio besprekorno, pa radio sa blago klimavim startom,iskljuci sliku i sve napone ostane samo zeleni led(cuje se lupa u zvucniku).Uzastopnim startovima hteo da proradi na po par sati.Nista ne pregoreva ide u ovaj shut down mod sada za 1-2 ili par sekundi nakon paljenja.Stanje aparata lose u smislu da je neverovatno se ukrutila plastika konektora od pregrevaja.Bice normalno ako nema,a cudno ako bude imao i jedan ispravan kapacitet.
Normalna pojava za njega u radnom rezimu 24 sata dnevno/365 dana u godini.
..........
21.11.2014
Odradjen servis kompletne mreze.zamenjeni konektori,el-ko(5-6 kom manji 22μF,1000μF).provereni,skidani svi elkosi.mrezni povecan na 220μF 450V.
Detaljno dekontamirina ploca od masnoce i slicno.Nakon ovoga proradio besprekorno.
Mnogo se manje zagreva u radu kao i Vox TA253,slicna mreza sa mosfet i split diodom-a u primaru.
..........
20.11.2014
Zamenjen Q1,mrezni el-ko,smd otpornik u kolu Q1,Silikonski izolator za Q1 probio,nagoreo od grejanja.Proradio besprekorno, pa radio sa blago klimavim startom,iskljuci sliku i sve napone ostane samo zeleni led(cuje se lupa u zvucniku).Uzastopnim startovima hteo da proradi na po par sati.Nista ne pregoreva ide u ovaj shut down mod sada za 1-2 ili par sekundi nakon paljenja.Stanje aparata lose u smislu da je neverovatno se ukrutila plastika konektora od pregrevaja.Bice normalno ako nema,a cudno ako bude imao i jedan ispravan kapacitet.
Normalna pojava za njega u radnom rezimu 24 sata dnevno/365 dana u godini.
..........
21.11.2014
Odradjen servis kompletne mreze.zamenjeni konektori,el-ko(5-6 kom manji 22μF,1000μF).provereni,skidani svi elkosi.mrezni povecan na 220μF 450V.
Detaljno dekontamirina ploca od masnoce i slicno.Nakon ovoga proradio besprekorno.
Mnogo se manje zagreva u radu kao i Vox TA253,slicna mreza sa mosfet i split diodom-a u primaru.
Zadnja izmena: alexa_pg, dana 21 Nov 2014, 10:12, ukupno menjano 1 put.
Razlog: Spojena tri uzastopna posta u jedan.
Razlog: Spojena tri uzastopna posta u jedan.
-
- Slične teme
- Odgovori
- Pregledano
- Zadnji post
-
-
INVERTER VIT71872.50 SLAVE
napisao Tvberza » 28 Nov 2014, 22:55 » u SRB PRODAJA - LCD - LED televizori monitori - 0 Odgovori
- 553 Pregledano
-
Zadnji post napisao Tvberza
28 Nov 2014, 22:55
-
-
-
SHARP LC32GA9E kompletan,panel neispravan
napisao lnicks » 12 Avg 2015, 17:44 » u SRB PRODAJA - LCD - LED televizori monitori - 0 Odgovori
- 1241 Pregledano
-
Zadnji post napisao lnicks
12 Avg 2015, 17:44
-
-
-
Toshiba 37AV500P LCD - Inverter problem [RESENO]
napisao mijatovic86 » 01 Mar 2013, 21:19 » u Servisiranje LCD Televizora - 3 Odgovori
- 2023 Pregledano
-
Zadnji post napisao banertd
08 Mar 2013, 11:24
-
-
-
DELL W2600 INVERTER BRD SIT260WD16C00
napisao stojkePN » 25 Nov 2011, 00:24 » u Servisiranje LCD Televizora - 31 Odgovori
- 4155 Pregledano
-
Zadnji post napisao chellawy
15 Jul 2012, 18:33
-
-
-
INVERTER INV37T10B REV 0.1 37"
napisao fanzo » 26 Avg 2014, 01:47 » u SRB PRODAJA - LCD - LED televizori monitori - 0 Odgovori
- 1087 Pregledano
-
Zadnji post napisao fanzo
26 Avg 2014, 01:47
-
-
-
INVERTER 32" SAMSUNG INV32S12S
napisao fanzo » 26 Avg 2014, 01:55 » u SRB PRODAJA - LCD - LED televizori monitori - 0 Odgovori
- 1169 Pregledano
-
Zadnji post napisao fanzo
26 Avg 2014, 01:55
-
-
-
INVERTER CIU11-T0003A TOKO INC
napisao fanzo » 26 Avg 2014, 02:40 » u SRB PRODAJA - LCD - LED televizori monitori - 0 Odgovori
- 1002 Pregledano
-
Zadnji post napisao fanzo
26 Avg 2014, 02:40
-
-
-
INVERTER CIU11-T0047 TOKO INC
napisao fanzo » 17 Nov 2013, 08:52 » u SRB PRODAJA - LCD - LED televizori monitori - 0 Odgovori
- 934 Pregledano
-
Zadnji post napisao fanzo
17 Nov 2013, 08:52
-

