Kako se detektuje posuda na indukcionom resou-E0?

Forum za sve ostale aparate kojih nema u gornjim forumima.

Urednici: goranfri,nike,sim,Honorarac

Pravila foruma
BT-expert info - BTexpert forumi
U naslov teme prvo pisati ime proizvođača, zatim oznake modela bez crtica i razmaka i kratak opis kvara. U post obavezno upisati ID ili EAN oznake sa poleđine aparata u suprotnom tema će biti obrisana.
Praktikujemo da na kraju opišemo kako smo rešili problem. Zatim zatvorimo temu >UPUTSTVO<
PRILIKOM POSTAVLJANJA PITANJA U VEZI ELEKTRONSKOG MODULA OBAVEZNO POPIŠITE SVE OZNAKE sa ploče i sa nalepnica, dobro bi došla i po koja fotografija.
baracuda
___
___
Postovi: 259
Pridružen: 23 Okt 2010, 21:58
Location: Srbija

Kako se detektuje posuda na indukcionom resou-E0?

Post napisao baracuda » 08 Feb 2020, 10:51

Pozdrav svima,kako naslov kaze dosta uopsteno sam napisao temu jer se tice indukcionih resoa i najcesce greske E0 koja ne detektuje posudu i ima veze sa naponima u mrezi.Konkretna ploca sa kojom se igram je Energetra HT-16A9.Posto sam do sada slabo imao uspeha sa njima jer su kvarovi (barem meni koje su dolazili) bili sve samo ne prosti,odlucio sam da pitam ako neko moze da objasni proceduru detekcije posude na indukcionom resou?Naime,vecina ploca radi na tzv. pulse mode detection gde se iz rezonantnog kola preko otpora od 0.5-1 M-oma dobijaju naponi reda 2-3 V koji ulaze u komparator LM339 (ili deo kola zasluzan za to) i kada kolo udje u rezonancu signal iz tog komparatora se poredi sa Vref iz nekog ostatka kola(drugi deo indukcione ploce) i donosi se odluka da li da se reso pali ili ne.U ovom delu je neka zavrzlama gde komparator ne vidi informaciju kako treba ili je mikrokontroler otisao -barem taj ulaz sa Vref ili deo zaduzen za oscilovanje komparatora sa 2-3V.Da budem jasniji i konkretniji.IGBT ispravan,grec ispravan,filter kondenzatori ispravni i vrednosti kao sto pise na njima,ima 17,5-18V za ventilator i gate IGBT,nista nije gorelo,svi tranzistori u drajver kolu ispravni (8550 i 8050),dioda 1N4148 takodje,zener 18V kod viper kola tacan,pali displej crtice i pri paljenju pokaze 1300C ali blokira i staje.Sva sita-otpori oko kontrolera su tacni ili malo odskacu-tipa 10koma-9.85koma.Ako neko moze(makar i na PM) da objasni sta ne vidim i kako da zakljucim sta ovde ne valja-da iskljucim ispravnost kontrolera.I jos jedno pitanje-na ploci postoji potenciometar 10k koji ne znam zasta sluzi i nisam ga dirao-zasta on sluzi?S obzirom da su sve ploce manje vise iste-na kojem elementu (moze i za primer konkretne ploce ove ili neke druge se skida Vref-mozda je on za malo manji ili veci pa kontroler ne moze da odluci?Ako treba slika postavicu,ovo pitam vise princip rada....Da dodam termistori ispod IGBT-oko 22koma i na samom resou(na resou nema termoosigurac),je oko 82koma(na25 C sobna temp.) i reaguju na grejanje -smanjuju otpornost.

Avatar
miodrag popovic
gx
gx
Postovi: 3307
Pridružen: 08 Nov 2006, 21:08
Location: Srbija
Phone number: 00381638773821
Specialty: tv
Lokacija: Pančevo Braće Jovanović 56

Re: Kako se detektuje posuda na indukcionom resou-E0?

Post napisao miodrag popovic » 08 Feb 2020, 18:55

A šta se nalazi u centru "ringle"?Obično ima jedan element i iz njega dve tanke žice idu.Neka vrsta senzora ili?
Bilo je i većih problema pa ih nismo rešili

baracuda
___
___
Postovi: 259
Pridružen: 23 Okt 2010, 21:58
Location: Srbija

Re: Kako se detektuje posuda na indukcionom resou-E0?

Post napisao baracuda » 08 Feb 2020, 20:18

termistor NTC samo-on je vrednosti oko 82 Koma,i na grejanje njegova vrednost opada,naravno stegnut na dvopinski konektor...
Low-Cost-10K-NTC-Thermistor-for-Induction.jpg_350x350.jpg
Low-Cost-10K-NTC-Thermistor-for-Induction.jpg_350x350.jpg (15.65 KiB) Pregledano 13326 puta.
Buni me sto se sve vrti oko detekcije ringle a sve se meri ispravno.Blok kondenzatore tipa nF-arada nisam merio.Kada je reso dosao kod mene sve je imao njegovo fabricko,ali nisam hteo da eksperimentisem i vracen je u stanju E0.Kada je vlasnik ponovo doneo (nosen je kod drugog i vracen) zatecen je IGBT nacet,H20R1203 zamenjen sa FGA25N120ANTD i ponovo sam na pocetku.(Ovu zamenu sam stavio na drugi isti i IGBT radi normalno).Ne znam kolika pocetna vrednost termistora mora da bude a drugi nemam.Negde sam na netu procitao da komparator poredi neka 2 napona reda 2-3V sa nekim referentnm,ali ne znam gde je ulaz-izlaz na kontroleru i sa kojih otpora ili pozicije se mere ove vrednosti.Da ne zaboravim da dodam,koliko mi je receno,posto su resoi kupljeni u istoj firmi na prodaji od njihovog zastupnika pre 3-4 godine ,sa drugog isto neispravnog resoa od drugog kolege,kompletna ringla sa senzorom je ukrstena sa ovim i bez rezultata (e sad ako je isti kvar j...b...g...)

Avatar
miodrag popovic
gx
gx
Postovi: 3307
Pridružen: 08 Nov 2006, 21:08
Location: Srbija
Phone number: 00381638773821
Specialty: tv
Lokacija: Pančevo Braće Jovanović 56

Re: Kako se detektuje posuda na indukcionom resou-E0?

Post napisao miodrag popovic » 08 Feb 2020, 20:45

Hm.Ja kad popravljam to obično bude ugradna ploča sa 4 poprilično identične ringle,a i mnogo kvalitetnije izrađene pretpostavljam nego što je ta o kojoj pišeš,te takvih problema uglavnom nema,a i ako ima lako se zamenom postojećih locira greška.Elem treba ti jedna ispravna pa da rešiš svoje dileme,a možda neko postavi i nešto literature da se obrazujemo to je poželjno i nikad dovoljno.
Bilo je i većih problema pa ih nismo rešili

baracuda
___
___
Postovi: 259
Pridružen: 23 Okt 2010, 21:58
Location: Srbija

Re: Kako se detektuje posuda na indukcionom resou-E0?

Post napisao baracuda » 08 Feb 2020, 21:04

Potrazicu,na prethodnoj sam zamenio IGBT i rekao kolegi -dok radi radi-dan,mesec godina.Ne svidja mi se pausalno menjanje delova,gde je skriven uzrok pregorevanja,pogotovo ovih ploca.Na prvoj ploci koju sam radio, tranzistor je izdrzao 3 kafe i pregoreo,a uzrok drajver verovatno i to u vidu cipa,gde sam odustao,jer prodje godina dok stignu delovi.Nazalost nemam nikoga oko sebe ko to moze detaljno makar i u vidu blok seme da objasni princip rada,na sta treba da se pazi,kako da se ne sagori uredjaj(osciloskop pogotovo),a na mrezi nema mnogo opisa i tutorijala samo Indijci koji menjaju tranzistor i naprave filozofiju oko video klipa...Ukratko precizan i pametan i pre svega skolski pristup kako se ove stvari resavaju...vrlo slicno i za inverter aparate za varenje,za koje licno nemam para da se igram jer su delovi strasno skupi i greska ume da kosta podosta...

................................................................................................................................................................................................

Uspeo sam da nabavim jos jednu modul plocu od ove indukcije.Posle zamene IGBT-a i provere napona-ono sto je moglo da se izmeri,kako omski tako naponski,po meni sam dobio jos jednu plocu koja je sa merenjem vrlo slicna prvoj.Ukljucio i da ne poverujes ---E0 ponovo.Zamenjeni su procesori medjusobno i isto,nabavio sam termistor od 100K i nista.Da li je moguce da je "ringla" neispravna iako deluje kao nova?Jedino sto mi pada na pamet je ili ringla ili komandni modul - touch kojim se diriguje indukcijom ili oba procesora da su neispravna,a ono sto me buni je prethodna prica da su menjane ringle sa termistorom medjusobno i bez rezultata.Ako ima neko ideju neka kaze,jer ja stvarno ne znam sta vise.....Ima 300V,ima 18V ima 5 na stabilizatoru,drajver tranzistori na obe ploce ispravni,zener takodje....

vlada69
gx
gx
Postovi: 1519
Pridružen: 14 Okt 2012, 13:40
Location: Kupinovo
Contact person: Vlada
Specialty: tv-multimedia

Re: Kako se detektuje posuda na indukcionom resou-E0?

Post napisao vlada69 » 09 Feb 2020, 21:16

Može da bude problem na komandnom modulu-touchu .
Na jednom modelu rešoa postoji problem sa komandnim modulom na kom je ne ispravano IC.

Avatar
Stolle
Preminuo
Postovi: 19098
Pridružen: 12 Avg 2006, 23:35
Location: Srbija
Specialty: tv-multimedia
Lokacija: Dimitrovgrad

Re: Kako se detektuje posuda na indukcionom resou-E0?

Post napisao Stolle » 09 Feb 2020, 23:24

Pošto je cena ovih uređaja obesmislila bilo kakvu popravku, nisam se posebno bavio ovim, pišem onako, glasno razmišljajući. Možda i nije sve baš tako.
To bi trebalo da je senzor za temperaturu, odnosno zaštitu. Kad dostigne, recimo, 250°C da isključi uređaj.
Posudu verovatno detektuje merenjem struje kroz induktivnost. Pretpostavljam. Pošto posuda menja induktivitet, onda je i struja kroz kalem drugačija i pretpostavljam da kontroler to meri. To može i u emiteru tranzistora. Da tu kontroler dobije informaciju za tren i odlučuje da li će da radi ili ne. A može da ima i poseban senzor za posudu.

Imaš li jednu ispravnu ploču među ovima? Stavi dobru sliku ploče.

Evo i dve šeme. Nemaju veze sa ovim gore. Druga je sa LM339.
Prilog
induction_heater_half_bridge.jpg
sanyo induction_cooker.pdf
(302.44 KiB) Preuzeto 330 puta.
"29 poslednjih dana u mesecu je najteže"

baracuda
___
___
Postovi: 259
Pridružen: 23 Okt 2010, 21:58
Location: Srbija

Re: Kako se detektuje posuda na indukcionom resou-E0?

Post napisao baracuda » 10 Feb 2020, 21:13

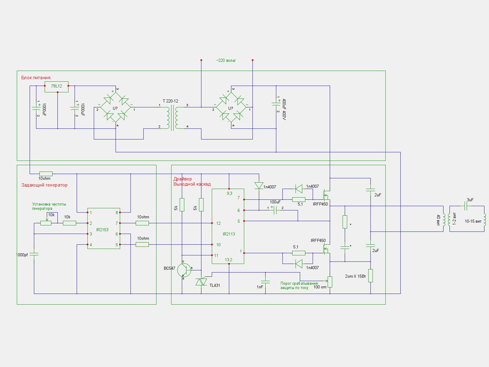
Stole mislim da je preko merenja induktiviteta i to po opisu sa nekih sajtova,iza otpora od preko 500K oma (reda 600-800k) pored kondenzatora od 5uf,na otporima se generise napon od 2-3V u praznom hodu i to iste amplitude i ovo su ulazi u komparator na + i - ulaz (valjda integrisani u kontroleru kao neki od pinova) i on osciluje i poredi se sa naponom Vref koji je ulaz za sledeci komparator ,a drugi ulaz je rezultat od ova dva signala iz prethodnog komparatora - to je slucaj kada ceka signal serpe.Promenom induktivnosti kada se stavi na reso prvi komparator menja stanje i u kombinaciji sa Vref na drugom aktivira reso davanjem signala sa kontrolera da se ukljuci IGBT i prihvati radno stanje resoa.Ispravan reso nemam kod sebe,evo slike makar da se prodiskutuje sta moze osciloskopom da se izmeri i uz koje mere zastite.Mislim da su to otpori od 1W pored kondenzatora.Donja dva konektora touch-veci i ventilator-manji.U sredini konektor za NTC termistor u indukcionom kalemu.Da napomenem jos jednom sve sto je moglo da se izmeri od greca,IGBT,otpora, dioda,vecih blok kondenzatora i elektrolita sam izmerio kao i napone.Nije merena samo sita -kondenzatori vrednosti nF i manji.300V,18V na zener diodi,5V stabilizator,NTC originalni 82 Koma i pada na grejanje.Uredjaj pri paljenju zalece pa stane-pokusava, a ventilator sve vreme okrece.Za to vreme opcije na displeju nedostupne zbog pojave 1300-E0 konstantno.Ovaj je u prodaji preko 7000din.Od viska imam samo jednu istu ovakvu koja se isto ponasa-ni za jednu nisam siguran u ispravnost.Ostalo nemam da kombinujem pogotovo ne ispravan reso.
ploca.jpg

toske666
_
_
Postovi: 45
Pridružen: 23 Avg 2020, 10:11
Location: Zajecar
Specialty: computers

Re: Kako se detektuje posuda na indukcionom resou-E0?

Post napisao toske666 » 25 Avg 2021, 14:27

Pozdrav drugari, imam i ja jednu famoznu ENERGETRA HT-16A9 sa greškom E0, sve živo sam zamenio ali neće, pa reko da pitam da li ste uspeli da rešite problem? Indukciona je od mog burazera pa se zato zavitlavam već neko vreme ali bezuspešno.

milos53
_
_
Postovi: 15
Pridružen: 01 Avg 2017, 20:26
Location: srbija uzice
Specialty: consumer

Re: Kako se detektuje posuda na indukcionom resou-E0?

Post napisao milos53 » 11 Apr 2022, 20:18

Malo sam zakasnio ali možda će nekome vredeti. Tek sad sam našao dve ove HT-16A9 elektronike i na obe su bile razletovane nožice kondezatora C5
od 0.27 mikro farada.Ovaj kondezator je vezan paralelno sa namotajem koji imitira ringlu i koji prave oscilatorno kolo koje najbolje osciluje na tačno
određenoj frekfenciji.Ako ovaj kondezator izgubi svoju funkciju zbog razletovanih nožica oscilatorno kolo je razdešeno i ponaša se kao da posuda nije
postavljena na ringlu.Razletovanost nožica je tako da se skoro ne vidi golim okom.

Odgovori

Natrag na “OSTALI APARATI”