naime ona je "mrtva". kada se u uticnicu ukljuci utikac ona uopste ne reaguje a ni preko daljinskog nista ne mogu.cak ni led dioda ne svijetli.skinuo sam elektroniku i pregledao osigurac,relej i trafo (zute boje).(sve mi izgleda dobro).sumnjama na oscilator koji se nalazi ispred tog trafoa.
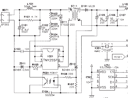
evo slika elektronike.pa ako je neko imao slican problem da napise
pozdrav za sve




