Poshtovani,
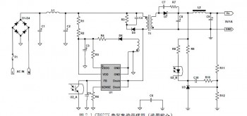
Dali neko zna koje IC kolo koristi ovaj receiver u mrezi, oznaka mu je U1 na shtampanoj ploci, na njega pishe OB2358AP.
Hvala puno.
DIGITAL CABLE RECIVER NETA 5512DCR-C
Pravila foruma
Naslov teme treba da bude u formatu: PROIZVOĐAČ, MODEL, KRATAK OPIS KVARA
Nakon rešenog kvara zatvoriti temu >> >UPUTSTVO< u suprotnom ništa ne činiti.
RAZNA UPUTSTVA
Naslov teme treba da bude u formatu: PROIZVOĐAČ, MODEL, KRATAK OPIS KVARA
Nakon rešenog kvara zatvoriti temu >> >UPUTSTVO< u suprotnom ništa ne činiti.
RAZNA UPUTSTVA
-
digital.pero
- _

- Postovi: 15
- Pridružen: 01 Okt 2009, 16:58
- Location: Makedonija
- Specialty: tv-multimedia
- milan
- Preminuo
- Postovi: 4426
- Pridružen: 19 Avg 2006, 22:38
- Location: Novi Sad
- Specialty: tv-multimedia
Re: DIGITAL CABLE RECIVER NETA 5512DCR-C
Nisi bas jasan sa pitanjem?
Oznaka mu je ta koja si napisao OB2358AP, ima zamenu CR6228T
Oznaka mu je ta koja si napisao OB2358AP, ima zamenu CR6228T
-
digital.pero
- _

- Postovi: 15
- Pridružen: 01 Okt 2009, 16:58
- Location: Makedonija
- Specialty: tv-multimedia
Re: DIGITAL CABLE RECIVER NETA 5512DCR-C
Hvala Milane.Ovo IC .kod nas u MKD ne moze da se nadje.probakju da namontiram dmo365r,sema mi je dobrodosla.
-
- Slične teme
- Odgovori
- Pregledano
- Zadnji post
-
-
KOPERNIKUS DIGITAL COMPACT DC1P HITNO POTREBNA SEMA MREZE
napisao GP ELECTRONIC » 07 Apr 2010, 13:00 » u Servisiranje Eksternih uređaja (box): DVB-T,T2,C,S, Smart-Box i slično - 5 Odgovori
- 1843 Pregledano
-
Zadnji post napisao toce
10 Apr 2010, 00:26
-
-
-
SEG Digital DSR2020
napisao giletesla » 18 Sep 2012, 09:47 » u Servisiranje Eksternih uređaja (box): DVB-T,T2,C,S, Smart-Box i slično - 5 Odgovori
- 2924 Pregledano
-
Zadnji post napisao giletesla
05 Avg 2015, 21:08
-
-
- 3 Odgovori
- 2709 Pregledano
-
Zadnji post napisao KASA1
03 Avg 2019, 22:18
-
-
Xwave Digital One verzija 1 firmware ili dump
napisao veizovic » 14 Nov 2021, 15:21 » u Servisiranje Eksternih uređaja (box): DVB-T,T2,C,S, Smart-Box i slično - 1 Odgovori
- 2202 Pregledano
-
Zadnji post napisao wwlada78
24 Avg 2022, 23:06
-
-
-
Xwave Digital One - Nece da pretrazuje kanale do kraja
napisao ika67 » 05 Feb 2024, 20:39 » u Servisiranje Eksternih uređaja (box): DVB-T,T2,C,S, Smart-Box i slično - 3 Odgovori
- 1512 Pregledano
-
Zadnji post napisao cubica
08 Feb 2024, 03:19
-
